Suppr超能文献

FGF23/FGFR4 介导的左心室肥厚是可逆的。

FGF23/FGFR4-mediated left ventricular hypertrophy is reversible.

机构信息

Katz Family Drug Discovery Center and Division of Nephrology and Hypertension, Department of Medicine, University of Miami Miller School of Medicine, Miami, Florida, USA.

Division of Nephrology, Department of Medicine, Duke University Medical Center, Duke University, Durham, North Carolina, USA.

出版信息

Sci Rep. 2017 May 16;7(1):1993. doi: 10.1038/s41598-017-02068-6.

Abstract

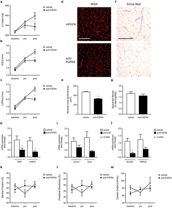
Fibroblast growth factor (FGF) 23 is a phosphaturic hormone that directly targets cardiac myocytes via FGF receptor (FGFR) 4 thereby inducing hypertrophic myocyte growth and the development of left ventricular hypertrophy (LVH) in rodents. Serum FGF23 levels are highly elevated in patients with chronic kidney disease (CKD), and it is likely that FGF23 directly contributes to the high rates of LVH and cardiac death in CKD. It is currently unknown if the cardiac effects of FGF23 are solely pathological, or if they potentially can be reversed. Here, we report that FGF23-induced cardiac hypertrophy is reversible in vitro and in vivo upon removal of the hypertrophic stimulus. Specific blockade of FGFR4 attenuates established LVH in the 5/6 nephrectomy rat model of CKD. Since CKD mimics a form of accelerated cardiovascular aging, we also studied age-related cardiac remodeling. We show that aging mice lacking FGFR4 are protected from LVH. Finally, FGF23 increases cardiac contractility via FGFR4, while known effects of FGF23 on aortic relaxation do not require FGFR4. Taken together, our data highlight a role of FGF23/FGFR4 signaling in the regulation of cardiac remodeling and function, and indicate that pharmacological interference with cardiac FGF23/FGFR4 signaling might protect from CKD- and age-related LVH.

摘要

成纤维细胞生长因子 23(FGF23)是一种磷酸尿激素,通过成纤维细胞生长因子受体 4(FGFR4)直接作用于心肌细胞,从而诱导啮齿动物心肌细胞肥大和左心室肥厚(LVH)的发展。慢性肾脏病(CKD)患者的血清 FGF23 水平显著升高,FGF23 很可能直接导致 CKD 中 LVH 和心脏死亡的高发生率。目前尚不清楚 FGF23 的心脏作用是否仅具有病理性,或者它们是否可能被逆转。在这里,我们报告说,在去除肥大刺激后,FGF23 诱导的心肌肥大在体外和体内是可逆的。特异性阻断 FGFR4 可减轻 5/6 肾切除 CKD 大鼠模型中的已建立的 LVH。由于 CKD 模拟了一种加速的心血管衰老形式,我们还研究了与年龄相关的心脏重塑。我们表明,缺乏 FGFR4 的衰老小鼠可防止 LVH。最后,FGF23 通过 FGFR4 增加心肌收缩力,而 FGF23 对主动脉松弛的已知作用不需要 FGFR4。总之,我们的数据强调了 FGF23/FGFR4 信号在调节心脏重塑和功能中的作用,并表明心脏 FGF23/FGFR4 信号的药理学干扰可能有助于预防 CKD 和年龄相关的 LVH。

https://cdn.ncbi.nlm.nih.gov/pmc/blobs/729e/5434018/994dd23e79fb/41598_2017_2068_Fig1_HTML.jpg

文献AI研究员

20分钟写一篇综述,助力文献阅读效率提升50倍。

立即体验

用中文搜PubMed

大模型驱动的PubMed中文搜索引擎

马上搜索

文档翻译

学术文献翻译模型,支持多种主流文档格式。

立即体验