Suppr超能文献

多组学疾病特征在原发性干燥综合征中汇聚于细胞毒性CD8 T细胞。

Multiomic disease signatures converge to cytotoxic CD8 T cells in primary Sjögren's syndrome.

作者信息

Tasaki Shinya, Suzuki Katsuya, Nishikawa Ayumi, Kassai Yoshiaki, Takiguchi Maiko, Kurisu Rina, Okuzono Yuumi, Miyazaki Takahiro, Takeshita Masaru, Yoshimoto Keiko, Yasuoka Hidekata, Yamaoka Kunihiro, Ikeura Kazuhiro, Tsunoda Kazuyuki, Morita Rimpei, Yoshimura Akihiko, Toyoshiba Hiroyoshi, Takeuchi Tsutomu

机构信息

Integrated Technology Research Laboratories, Pharmaceutical Research Division, Takeda Pharmaceutical Company Limited, Fujisawa City, Kanagawa, Japan.

Rush University Medical Center, Rush Alzheimer's Disease Center, Chicago, Illinois, USA.

出版信息

Ann Rheum Dis. 2017 Aug;76(8):1458-1466. doi: 10.1136/annrheumdis-2016-210788. Epub 2017 May 18.

Abstract

OBJECTIVES

Multiomics study was conducted to elucidate the crucial molecular mechanisms of primary Sjögren's syndrome (SS) pathology.

METHODS

We generated multiple data set from well-defined patients with SS, which includes whole-blood transcriptomes, serum proteomes and peripheral immunophenotyping. Based on our newly generated data, we performed an extensive bioinformatic investigation.

RESULTS

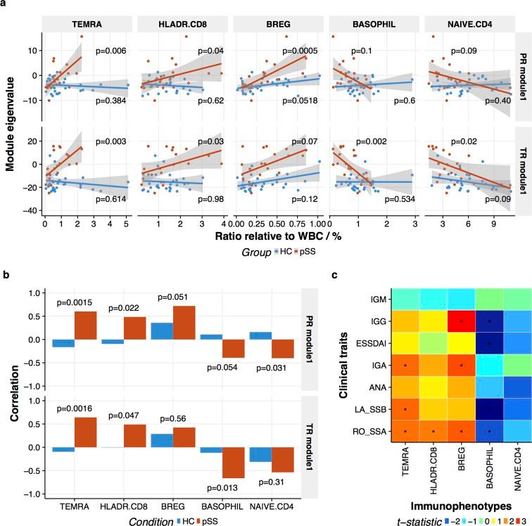
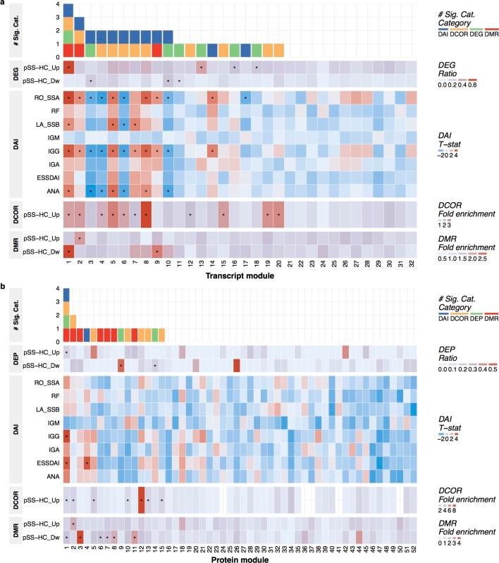
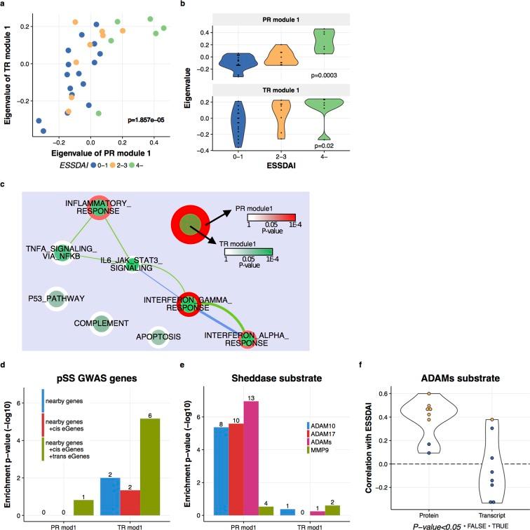
Our integrative analysis identified SS gene signatures (SGS) dysregulated in widespread omics layers, including epigenomes, mRNAs and proteins. SGS predominantly involved the interferon signature and ADAMs substrates. Besides, SGS was significantly overlapped with SS-causing genes indicated by a genome-wide association study and expression trait loci analyses. Combining the molecular signatures with immunophenotypic profiles revealed that cytotoxic CD8 -T cells- were associated with SGS. Further, we observed the activation of SGS in cytotoxic CD8 T cells isolated from patients with SS.

CONCLUSIONS

Our multiomics investigation identified gene signatures deeply associated with SS pathology and showed the involvement of cytotoxic CD8 T cells. These integrative relations across multiple layers will facilitate our understanding of SS at the system level.

摘要

目的

开展多组学研究以阐明原发性干燥综合征(SS)病理的关键分子机制。

方法

我们从明确诊断的SS患者中生成了多个数据集,包括全血转录组、血清蛋白质组和外周免疫表型分析。基于我们新生成的数据,我们进行了广泛的生物信息学研究。

结果

我们的综合分析确定了在广泛的组学层面(包括表观基因组、mRNA和蛋白质)中失调的SS基因特征(SGS)。SGS主要涉及干扰素特征和ADAMs底物。此外,SGS与全基因组关联研究和表达性状位点分析所表明的导致SS的基因显著重叠。将分子特征与免疫表型谱相结合显示,细胞毒性CD8+T细胞与SGS相关。此外,我们在从SS患者分离的细胞毒性CD8+T细胞中观察到了SGS的激活。

结论

我们的多组学研究确定了与SS病理密切相关的基因特征,并显示了细胞毒性CD8+T细胞的参与。这些跨多个层面的综合关系将有助于我们在系统水平上理解SS。

https://cdn.ncbi.nlm.nih.gov/pmc/blobs/f5b6/5738597/e17dc0a0d270/annrheumdis-2016-210788f01.jpg

文献AI研究员

20分钟写一篇综述,助力文献阅读效率提升50倍。

立即体验

用中文搜PubMed

大模型驱动的PubMed中文搜索引擎

马上搜索

文档翻译

学术文献翻译模型,支持多种主流文档格式。

立即体验