Suppr超能文献

重复序列扩张性疾病中的RNA相变

RNA phase transitions in repeat expansion disorders.

作者信息

Jain Ankur, Vale Ronald D

机构信息

Department of Cellular and Molecular Pharmacology and Howard Hughes Medical Institute, University of California, San Francisco, California 94158, USA.

Howard Hughes Medical Institute Summer Institute, Marine Biological Laboratory, Woods Hole, Massachusetts 02543, USA.

出版信息

Nature. 2017 Jun 8;546(7657):243-247. doi: 10.1038/nature22386. Epub 2017 May 31.

Abstract

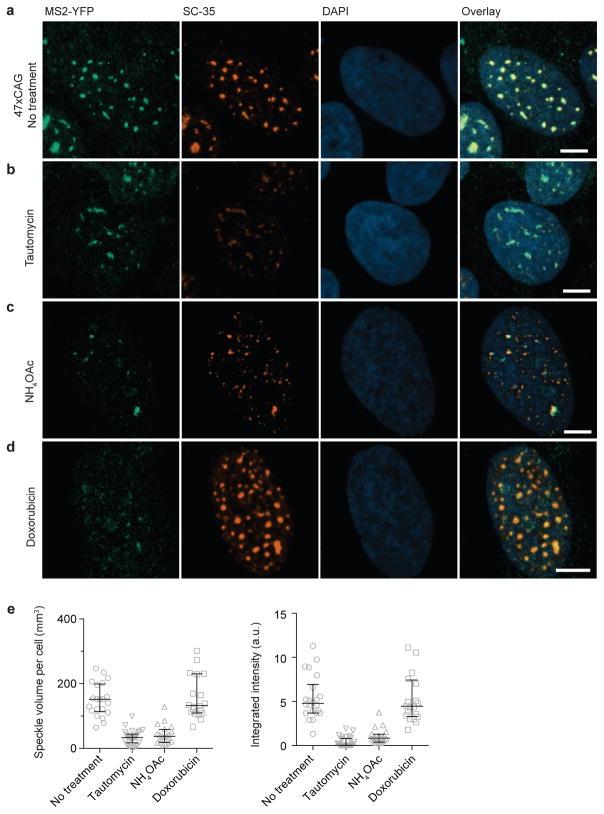
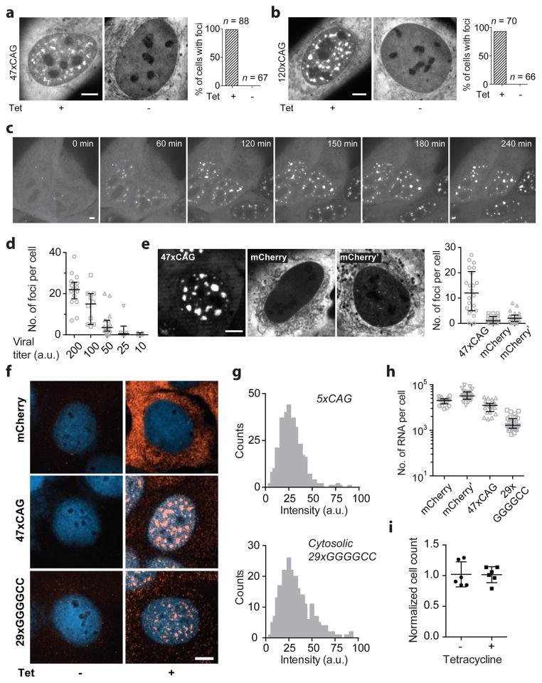
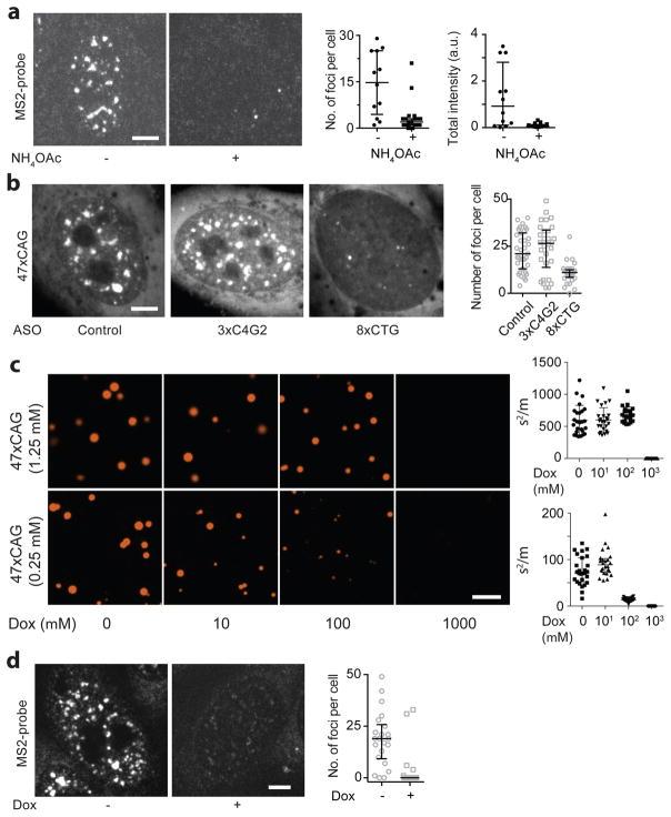
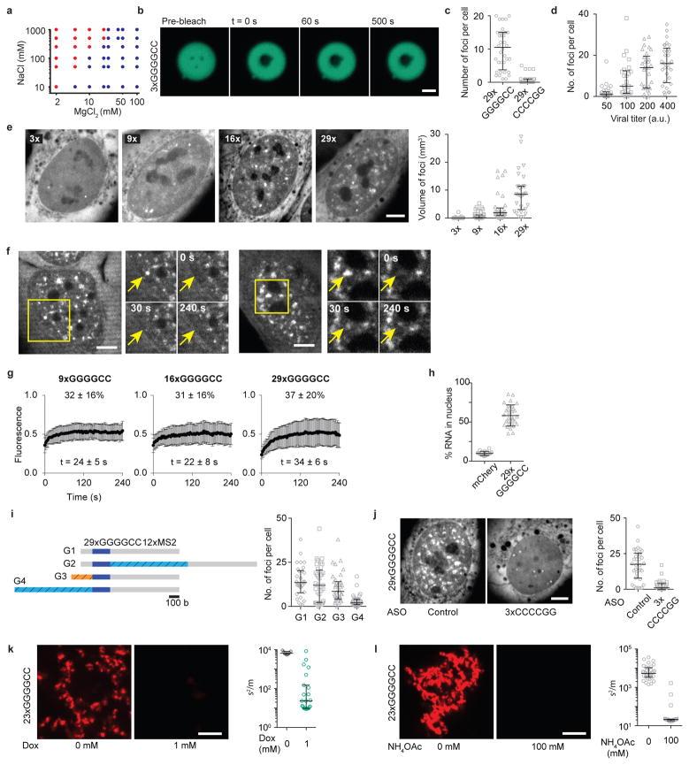
Expansions of short nucleotide repeats produce several neurological and neuromuscular disorders including Huntington disease, muscular dystrophy, and amyotrophic lateral sclerosis. A common pathological feature of these diseases is the accumulation of the repeat-containing transcripts into aberrant foci in the nucleus. RNA foci, as well as the disease symptoms, only manifest above a critical number of nucleotide repeats, but the molecular mechanism governing foci formation above this characteristic threshold remains unresolved. Here we show that repeat expansions create templates for multivalent base-pairing, which causes purified RNA to undergo a sol-gel transition in vitro at a similar critical repeat number as observed in the diseases. In human cells, RNA foci form by phase separation of the repeat-containing RNA and can be dissolved by agents that disrupt RNA gelation in vitro. Analogous to protein aggregation disorders, our results suggest that the sequence-specific gelation of RNAs could be a contributing factor to neurological disease.

摘要

短核苷酸重复序列的扩增会引发多种神经和神经肌肉疾病,包括亨廷顿病、肌肉萎缩症和肌萎缩侧索硬化症。这些疾病的一个共同病理特征是含重复序列的转录本在细胞核内异常聚集形成病灶。RNA病灶以及疾病症状仅在核苷酸重复序列达到临界数量以上时才会显现,但决定超过这一特征阈值后病灶形成的分子机制仍未得到解决。在此我们表明,重复序列的扩增会形成多价碱基配对的模板,这使得纯化后的RNA在体外以与疾病中观察到的相似的临界重复数发生溶胶-凝胶转变。在人类细胞中,含重复序列的RNA通过相分离形成RNA病灶,并且可以被在体外破坏RNA凝胶化的试剂溶解。与蛋白质聚集性疾病类似,我们的结果表明RNA的序列特异性凝胶化可能是导致神经疾病的一个因素。

https://cdn.ncbi.nlm.nih.gov/pmc/blobs/faa6/5555642/8e7ccc2563c7/nihms871040f6.jpg

文献AI研究员

20分钟写一篇综述,助力文献阅读效率提升50倍。

立即体验

用中文搜PubMed

大模型驱动的PubMed中文搜索引擎

马上搜索

文档翻译

学术文献翻译模型,支持多种主流文档格式。

立即体验