Suppr超能文献

动态皮质纹状体活动影响一夫一妻制雌性草原田鼠的社会联结。

Dynamic corticostriatal activity biases social bonding in monogamous female prairie voles.

作者信息

Amadei Elizabeth A, Johnson Zachary V, Jun Kwon Yong, Shpiner Aaron C, Saravanan Varun, Mays Wittney D, Ryan Steven J, Walum Hasse, Rainnie Donald G, Young Larry J, Liu Robert C

机构信息

Silvio O. Conte Center for Oxytocin and Social Cognition, Center for Translational Social Neuroscience, Emory University, Atlanta, Georgia 30322, USA.

Wallace H. Coulter Department of Biomedical Engineering, Georgia Institute of Technology and Emory University, Atlanta, Georgia 30332, USA.

出版信息

Nature. 2017 Jun 8;546(7657):297-301. doi: 10.1038/nature22381. Epub 2017 May 31.

Abstract

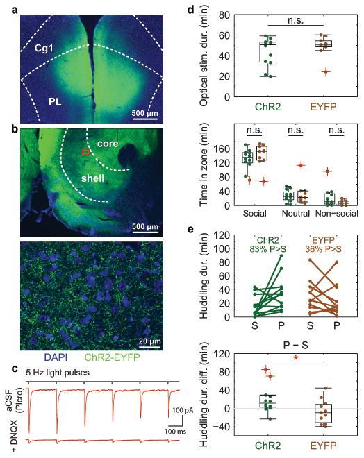
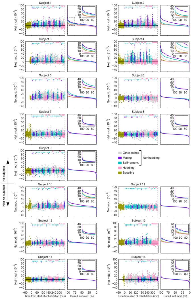
Adult pair bonding involves dramatic changes in the perception and valuation of another individual. One key change is that partners come to reliably activate the brain's reward system, although the precise neural mechanisms by which partners become rewarding during sociosexual interactions leading to a bond remain unclear. Here we show, using a prairie vole (Microtus ochrogaster) model of social bonding, how a functional circuit from the medial prefrontal cortex to nucleus accumbens is dynamically modulated to enhance females' affiliative behaviour towards a partner. Individual variation in the strength of this functional connectivity, particularly after the first mating encounter, predicts how quickly animals begin affiliative huddling with their partner. Rhythmically activating this circuit in a social context without mating biases later preference towards a partner, indicating that this circuit's activity is not just correlated with how quickly animals become affiliative but causally accelerates it. These results provide the first dynamic view of corticostriatal activity during bond formation, revealing how social interactions can recruit brain reward systems to drive changes in affiliative behaviour.

摘要

成年伴侣关系涉及对另一个体的认知和评价的显著变化。一个关键变化是伴侣能够可靠地激活大脑的奖赏系统,尽管在导致伴侣关系形成的社会性行为互动过程中,伴侣如何变得具有奖赏性的确切神经机制仍不清楚。在这里,我们使用草原田鼠(Microtus ochrogaster)的社会伴侣关系模型,展示了从内侧前额叶皮质到伏隔核的功能回路是如何被动态调节以增强雌性对伴侣的依恋行为的。这种功能连接强度的个体差异,尤其是在首次交配后,预测了动物与伴侣开始亲密依偎的速度。在没有交配偏好的社会环境中有节奏地激活这个回路,随后会对伴侣产生偏好,这表明这个回路的活动不仅与动物变得亲密的速度相关,而且能因果性地加速这一过程。这些结果提供了伴侣关系形成过程中皮质纹状体活动的首个动态视角,揭示了社会互动如何招募大脑奖赏系统来驱动依恋行为的变化。

https://cdn.ncbi.nlm.nih.gov/pmc/blobs/d174/5499998/61f336717ad3/nihms869512f1.jpg

文献AI研究员

20分钟写一篇综述,助力文献阅读效率提升50倍。

立即体验

用中文搜PubMed

大模型驱动的PubMed中文搜索引擎

马上搜索

文档翻译

学术文献翻译模型,支持多种主流文档格式。

立即体验