Suppr超能文献

尼曼-匹克C型蛋白通过扩展酵母液泡中类似筏状的膜结构域来促进微自噬。

Niemann-Pick type C proteins promote microautophagy by expanding raft-like membrane domains in the yeast vacuole.

作者信息

Tsuji Takuma, Fujimoto Megumi, Tatematsu Tsuyako, Cheng Jinglei, Orii Minami, Takatori Sho, Fujimoto Toyoshi

机构信息

Department of Molecular Cell Biology and Anatomy, Nagoya University Graduate School of Medicine, Nagoya, Japan.

出版信息

Elife. 2017 Jun 7;6:e25960. doi: 10.7554/eLife.25960.

Abstract

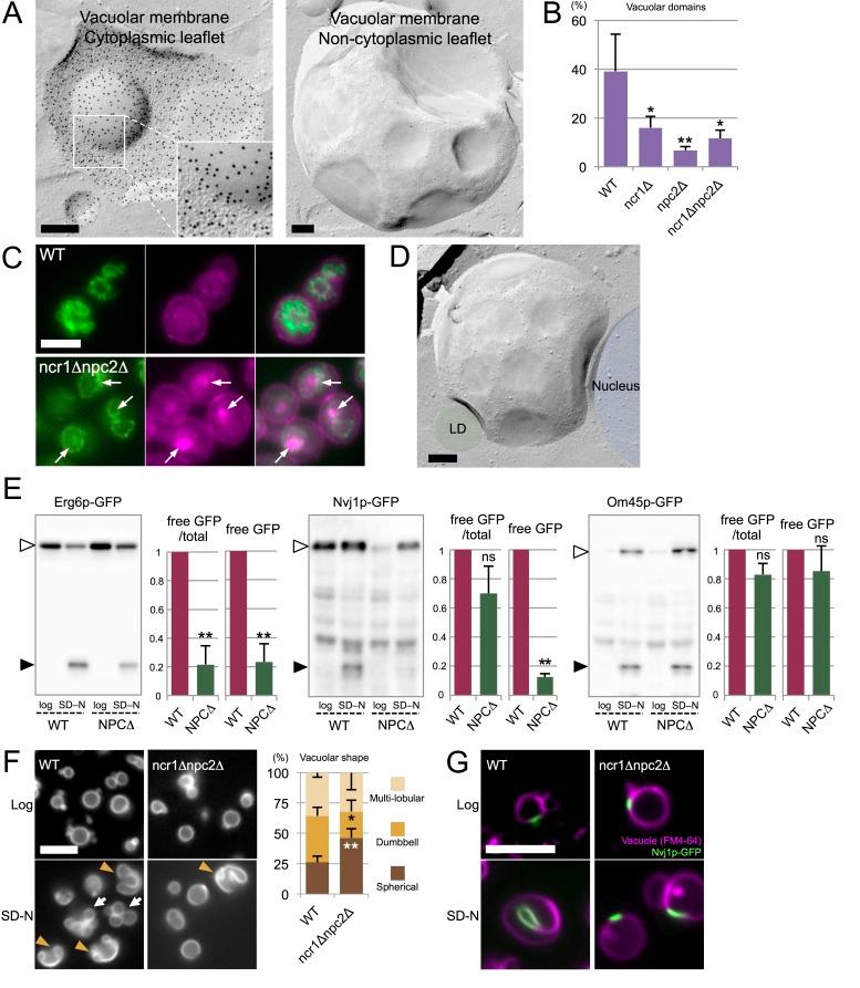
Niemann-Pick type C is a storage disease caused by dysfunction of NPC proteins, which transport cholesterol from the lumen of lysosomes to the limiting membrane of that compartment. Using freeze fracture electron microscopy, we show here that the yeast NPC orthologs, Ncr1p and Npc2p, are essential for formation and expansion of raft-like domains in the vacuolar (lysosome) membrane, both in stationary phase and in acute nitrogen starvation. Moreover, the expanded raft-like domains engulf lipid droplets by a microautophagic mechanism. We also found that the multivesicular body pathway plays a crucial role in microautophagy in acute nitrogen starvation by delivering sterol to the vacuole. These data show that NPC proteins promote microautophagy in stationary phase and under nitrogen starvation conditions, likely by increasing sterol in the limiting membrane of the vacuole.

摘要

尼曼-皮克C型病是一种由NPC蛋白功能障碍引起的贮积病,NPC蛋白负责将胆固醇从溶酶体腔转运至该细胞器的界膜。利用冷冻断裂电子显微镜技术,我们在此表明,酵母NPC直系同源物Ncr1p和Npc2p对于液泡(溶酶体)膜中筏样结构域的形成和扩展至关重要,无论是在稳定期还是在急性氮饥饿状态下。此外,扩展的筏样结构域通过微自噬机制吞噬脂滴。我们还发现,多泡体途径在急性氮饥饿状态下的微自噬过程中发挥关键作用,即通过将固醇转运至液泡来实现。这些数据表明,NPC蛋白可能通过增加液泡界膜中的固醇含量,在稳定期和氮饥饿条件下促进微自噬。

https://cdn.ncbi.nlm.nih.gov/pmc/blobs/ce4a/5462540/b6bfb35aad90/elife-25960-fig1.jpg

文献AI研究员

20分钟写一篇综述,助力文献阅读效率提升50倍。

立即体验

用中文搜PubMed

大模型驱动的PubMed中文搜索引擎

马上搜索

文档翻译

学术文献翻译模型,支持多种主流文档格式。

立即体验