Suppr超能文献

运动后补充必需氨基酸可增强老年男性运动后24小时骨骼肌卫星细胞的增殖。

Postexercise essential amino acid supplementation amplifies skeletal muscle satellite cell proliferation in older men 24 hours postexercise.

作者信息

Reidy Paul T, Fry Christopher S, Dickinson Jared M, Drummond Micah J, Rasmussen Blake B

机构信息

Center for Recovery, Physical Activity and Nutrition, University of Texas Medical Branch, Galveston, Texas.

Department of Nutrition and Metabolism, University of Texas Medical Branch, Galveston, Texas.

出版信息

Physiol Rep. 2017 Jun;5(11). doi: 10.14814/phy2.13269.

Abstract

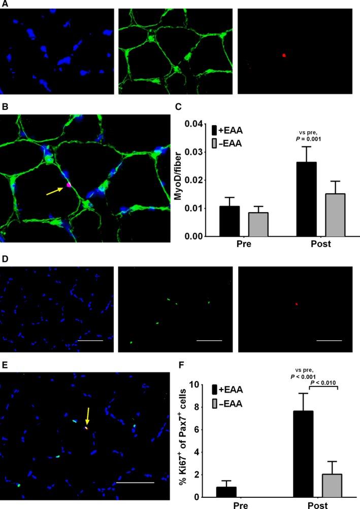
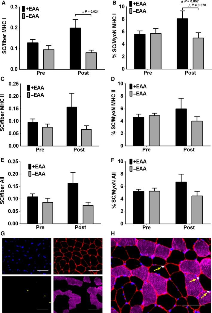
Aged skeletal muscle has an attenuated and delayed ability to proliferate satellite cells in response to resistance exercise. The mechanistic target of rapamycin complex 1 (mTORC1) signaling pathway is a focal point for cell growth, however, the effect of postexercise mTORC1 activation on human skeletal muscle satellite cell (SC) proliferation is unknown. To test the proliferative capacity of skeletal muscle SC in aging muscle to a potent mTORC1 activator (i.e., EAA; essential amino acids) we recruited older (~72y) men to conduct leg resistance exercise (8setsx10reps) without (-EAA;  = 8) and with (+EAA:  = 11) ingestion of 10 g of EAA 1 h postexercise. Muscle biopsies were taken before exercise (Pre) and 24 h postexercise (Post) for assessment of expression and fiber type-specific Pax7 SC, Ki67Pax7 SC and MyoD SC -EAA did not show an increase in Pax7 satellite cells at Post( > 0.82). Although statistical significance for an increase in Pax7 +  SC at 24 h post-RE was not observed in +EAA versus -EAA, we observed trends for a treatment difference ( < 0.1). When examining the change from Pre to Post trends were demonstrated (#/myofiber:  = 0.076; and %/myonuclei:  = 0.065) for a greater increase in +EAA versus -EAA Notably, we found an increase SC proliferation in +EAA, but not -EAA with increase in Ki67 SC and MyoD cells ( < 0.05). Ki67 SC also exhibited a significant group difference Post ( < 0.010). Pax7 SC in fast twitch myofibers did not change and were not different between groups ( > 0.10). CDK2, MEF2C, RB1 mRNA only increased in +EAA ( < 0.05). Acute muscle satellite cell proliferative capacity may be partially rescued with postexercise EAA ingestion in older men.

摘要

衰老的骨骼肌对抵抗运动做出反应时,其卫星细胞增殖能力减弱且延迟。雷帕霉素复合物1(mTORC1)信号通路是细胞生长的一个焦点,然而,运动后mTORC1激活对人骨骼肌卫星细胞(SC)增殖的影响尚不清楚。为了测试衰老肌肉中骨骼肌卫星细胞对强效mTORC1激活剂(即必需氨基酸;EAA)的增殖能力,我们招募了老年(约72岁)男性进行腿部抵抗运动(8组×10次重复),其中一组运动后1小时不摄入(-EAA;n = 8),另一组摄入10克EAA(+EAA;n = 11)。在运动前(Pre)和运动后24小时(Post)进行肌肉活检,以评估Pax7卫星细胞、Ki67Pax7卫星细胞和MyoD卫星细胞的表达及纤维类型特异性。-EAA组在运动后(P > 0.82)Pax7卫星细胞未显示增加。虽然在+EAA组与-EAA组之间,运动后24小时Pax7 +卫星细胞增加未观察到统计学显著性,但我们观察到治疗差异趋势(P < 0.1)。当检查从Pre到Post的变化时,显示出趋势(#/肌纤维:P = 0.076;%/肌核:P = 0.065),即+EAA组比-EAA组增加更多。值得注意的是,我们发现+EAA组卫星细胞增殖增加,而-EAA组未增加,Ki67卫星细胞和MyoD细胞增加(P < 0.05)。运动后Ki67卫星细胞也表现出显著的组间差异(P < 0.010)。快肌纤维中的Pax7卫星细胞没有变化,组间也无差异(P > 0.10)。CDK2、MEF2C、RB1 mRNA仅在+EAA组增加(P < 0.05)。老年男性运动后摄入EAA可能部分挽救急性肌肉卫星细胞的增殖能力。

https://cdn.ncbi.nlm.nih.gov/pmc/blobs/2cb8/5471431/83a6ab788059/PHY2-5-e13269-g001.jpg

文献AI研究员

20分钟写一篇综述,助力文献阅读效率提升50倍。

立即体验

用中文搜PubMed

大模型驱动的PubMed中文搜索引擎

马上搜索

文档翻译

学术文献翻译模型,支持多种主流文档格式。

立即体验