Suppr超能文献

尼达尼布通过抑制Src 通路减少通气增强博来霉素诱导的上皮-间充质转化和肺纤维化。

Nintedanib reduces ventilation-augmented bleomycin-induced epithelial-mesenchymal transition and lung fibrosis through suppression of the Src pathway.

机构信息

Department of Internal Medicine, Division of Pulmonary and Critical Care Medicine, Chang Gung Memorial Hospital and Chang Gung University, Taoyuan, Taiwan.

Department of Respiratory Therapy, Chang Gung Memorial Hospital, Taoyuan, Taiwan.

出版信息

J Cell Mol Med. 2017 Nov;21(11):2937-2949. doi: 10.1111/jcmm.13206. Epub 2017 Jun 9.

Abstract

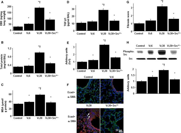
Mechanical ventilation (MV) used in patients with acute respiratory distress syndrome (ARDS) can increase lung inflammation and pulmonary fibrogenesis. Src is crucial in mediating the transforming growth factor (TGF)-β1-induced epithelial-mesenchymal transition (EMT) during the fibroproliferative phase of ARDS. Nintedanib, a multitargeted tyrosine kinase inhibitor that directly blocks Src, has been approved for the treatment of idiopathic pulmonary fibrosis. The mechanisms regulating interactions among MV, EMT and Src remain unclear. In this study, we suggested hypothesized that nintedanib can suppress MV-augmented bleomycin-induced EMT and pulmonary fibrosis by inhibiting the Src pathway. Five days after administrating bleomycin to mimic acute lung injury (ALI), C57BL/6 mice, either wild-type or Src-deficient were exposed to low tidal volume (V ) (6 ml/kg) or high V (30 ml/kg) MV with room air for 5 hrs. Oral nintedanib was administered once daily in doses of 30, 60 and 100 mg/kg for 5 days before MV. Non-ventilated mice were used as control groups. Following bleomycin exposure in wild-type mice, high V MV induced substantial increases in microvascular permeability, TGF-β1, malondialdehyde, Masson's trichrome staining, collagen 1a1 gene expression, EMT (identified by colocalization of increased staining of α-smooth muscle actin and decreased staining of E-cadherin) and alveolar epithelial apoptosis (P < 0.05). Oral nintedanib, which simulated genetic downregulation of Src signalling using Src-deficient mice, dampened the MV-augmented profibrotic mediators, EMT profile, epithelial apoptotic cell death and pathologic fibrotic scores (P < 0.05). Our data indicate that nintedanib reduces high V MV-augmented EMT and pulmonary fibrosis after bleomycin-induced ALI, partly by inhibiting the Src pathway.

摘要

机械通气(MV)在急性呼吸窘迫综合征(ARDS)患者中使用会增加肺部炎症和肺纤维化。Src 在 ARDS 纤维化增殖期转化生长因子(TGF)-β1 诱导的上皮间质转化(EMT)中起关键作用。尼达尼布是一种多靶点酪氨酸激酶抑制剂,可直接阻断 Src,已被批准用于特发性肺纤维化的治疗。调节 MV、EMT 和 Src 之间相互作用的机制尚不清楚。在这项研究中,我们假设尼达尼布可以通过抑制 Src 途径来抑制 MV 增强博来霉素诱导的 EMT 和肺纤维化。在使用博来霉素模拟急性肺损伤(ALI)5 天后,C57BL/6 小鼠,无论是野生型还是 Src 缺陷型,均接受低潮气量(V)(6ml/kg)或高潮气量(30ml/kg)MV 与室内空气 5 小时。在 MV 之前,每天口服尼达尼布一次,剂量为 30、60 和 100mg/kg,共 5 天。未通气的小鼠作为对照组。在野生型小鼠暴露于博来霉素后,高 V MV 导致微血管通透性、TGF-β1、丙二醛、马松三色染色、胶原 1a1 基因表达、EMT(通过增加 α-平滑肌肌动蛋白染色和减少 E-钙粘蛋白染色的共定位来鉴定)和肺泡上皮细胞凋亡显著增加(P<0.05)。尼达尼布模拟 Src 信号的基因下调使用 Src 缺陷型小鼠,减弱了 MV 增强的促纤维化介质、EMT 谱、上皮细胞凋亡和病理性纤维化评分(P<0.05)。我们的数据表明,尼达尼布减少了博来霉素诱导的 ALI 后高 V MV 增强的 EMT 和肺纤维化,部分通过抑制 Src 途径。

https://cdn.ncbi.nlm.nih.gov/pmc/blobs/84c4/5661114/2af84e7ad953/JCMM-21-2937-g001.jpg

文献AI研究员

20分钟写一篇综述,助力文献阅读效率提升50倍。

立即体验

用中文搜PubMed

大模型驱动的PubMed中文搜索引擎

马上搜索

文档翻译

学术文献翻译模型,支持多种主流文档格式。

立即体验