Suppr超能文献

DNA 外切酶 Trex1 调控放疗诱导的肿瘤免疫原性。

DNA exonuclease Trex1 regulates radiotherapy-induced tumour immunogenicity.

机构信息

Department of Radiation Oncology, Weill Cornell Medicine, 1300 York Avenue, Box 169, New York, New York 10065, USA.

Department of Microbiology, New York University School of Medicine, 450 29th Street, New York, New York 10016, USA.

出版信息

Nat Commun. 2017 Jun 9;8:15618. doi: 10.1038/ncomms15618.

Abstract

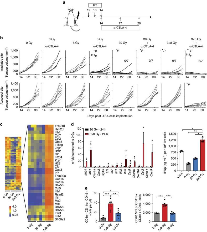
Radiotherapy is under investigation for its ability to enhance responses to immunotherapy. However, the mechanisms by which radiation induces anti-tumour T cells remain unclear. We show that the DNA exonuclease Trex1 is induced by radiation doses above 12-18 Gy in different cancer cells, and attenuates their immunogenicity by degrading DNA that accumulates in the cytosol upon radiation. Cytosolic DNA stimulates secretion of interferon-β by cancer cells following activation of the DNA sensor cGAS and its downstream effector STING. Repeated irradiation at doses that do not induce Trex1 amplifies interferon-β production, resulting in recruitment and activation of Batf3-dependent dendritic cells. This effect is essential for priming of CD8 T cells that mediate systemic tumour rejection (abscopal effect) in the context of immune checkpoint blockade. Thus, Trex1 is an upstream regulator of radiation-driven anti-tumour immunity. Trex1 induction may guide the selection of radiation dose and fractionation in patients treated with immunotherapy.

摘要

放疗因其增强免疫疗法反应的能力而受到研究关注。然而,辐射诱导抗肿瘤 T 细胞的机制尚不清楚。我们发现,在不同的癌细胞中,辐射剂量超过 12-18Gy 时会诱导 DNA 外切酶 Trex1,通过降解辐射后在细胞质中积累的 DNA 来降低其免疫原性。细胞质 DNA 在 DNA 传感器 cGAS 及其下游效应物 STING 激活后,刺激癌细胞分泌干扰素-β。在不诱导 Trex1 的剂量下重复照射会放大干扰素-β的产生,导致 Batf3 依赖性树突状细胞的募集和激活。这种效应对于在免疫检查点阻断的情况下介导全身性肿瘤排斥(远隔效应)的 CD8 T 细胞的启动至关重要。因此,Trex1 是辐射驱动抗肿瘤免疫的上游调节剂。Trex1 的诱导可能指导免疫治疗患者的放疗剂量和分割选择。

https://cdn.ncbi.nlm.nih.gov/pmc/blobs/2f1b/5472757/ce11b75cc87b/ncomms15618-f1.jpg

文献AI研究员

20分钟写一篇综述,助力文献阅读效率提升50倍。

立即体验

用中文搜PubMed

大模型驱动的PubMed中文搜索引擎

马上搜索

文档翻译

学术文献翻译模型,支持多种主流文档格式。

立即体验