Suppr超能文献

失眠主诉的全基因组关联分析确定了风险基因以及与精神和代谢特征的遗传重叠。

Genome-wide association analysis of insomnia complaints identifies risk genes and genetic overlap with psychiatric and metabolic traits.

作者信息

Hammerschlag Anke R, Stringer Sven, de Leeuw Christiaan A, Sniekers Suzanne, Taskesen Erdogan, Watanabe Kyoko, Blanken Tessa F, Dekker Kim, Te Lindert Bart H W, Wassing Rick, Jonsdottir Ingileif, Thorleifsson Gudmar, Stefansson Hreinn, Gislason Thorarinn, Berger Klaus, Schormair Barbara, Wellmann Juergen, Winkelmann Juliane, Stefansson Kari, Oexle Konrad, Van Someren Eus J W, Posthuma Danielle

机构信息

Department of Complex Trait Genetics, Center for Neurogenomics and Cognitive Research, Amsterdam Neuroscience, Vrije Universiteit Amsterdam, Amsterdam, the Netherlands.

Department of Neurology, Amsterdam Neuroscience, Vrije Universiteit Medical Center, Amsterdam, the Netherlands.

出版信息

Nat Genet. 2017 Nov;49(11):1584-1592. doi: 10.1038/ng.3888. Epub 2017 Jun 12.

Abstract

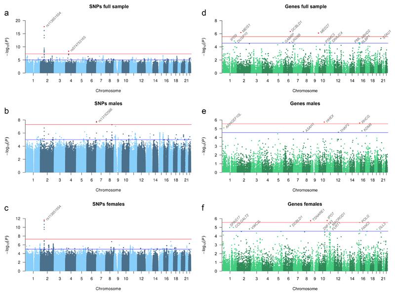
Persistent insomnia is among the most frequent complaints in general practice. To identify genetic factors for insomnia complaints, we performed a genome-wide association study (GWAS) and a genome-wide gene-based association study (GWGAS) in 113,006 individuals. We identify three loci and seven genes associated with insomnia complaints, with the associations for one locus and five genes supported by joint analysis with an independent sample (n = 7,565). Our top association (MEIS1, P < 5 × 10) has previously been implicated in restless legs syndrome (RLS). Additional analyses favor the hypothesis that MEIS1 exhibits pleiotropy for insomnia and RLS and show that the observed association with insomnia complaints cannot be explained only by the presence of an RLS subgroup within the cases. Sex-specific analyses suggest that there are different genetic architectures between the sexes in addition to shared genetic factors. We show substantial positive genetic correlation of insomnia complaints with internalizing personality traits and metabolic traits and negative correlation with subjective well-being and educational attainment. These findings provide new insight into the genetic architecture of insomnia.

摘要

持续性失眠是全科医疗中最常见的主诉之一。为了确定失眠主诉的遗传因素,我们对113,006名个体进行了全基因组关联研究(GWAS)和全基因组基于基因的关联研究(GWGAS)。我们确定了与失眠主诉相关的三个基因座和七个基因,其中一个基因座和五个基因的关联通过与一个独立样本(n = 7,565)的联合分析得到支持。我们最显著的关联(MEIS1,P < 5 × 10)此前已被证明与不宁腿综合征(RLS)有关。进一步的分析支持了MEIS1对失眠和RLS具有多效性的假设,并表明观察到的与失眠主诉的关联不能仅用病例中存在RLS亚组来解释。性别特异性分析表明,除了共享的遗传因素外,两性之间还存在不同的遗传结构。我们发现失眠主诉与内化人格特质和代谢特质之间存在显著的正遗传相关性,与主观幸福感和教育程度之间存在负相关性。这些发现为失眠的遗传结构提供了新的见解。

https://cdn.ncbi.nlm.nih.gov/pmc/blobs/9028/5600256/167874d1eaf1/emss-72665-f001.jpg

文献AI研究员

20分钟写一篇综述,助力文献阅读效率提升50倍。

立即体验

用中文搜PubMed

大模型驱动的PubMed中文搜索引擎

马上搜索

文档翻译

学术文献翻译模型,支持多种主流文档格式。

立即体验