Suppr超能文献

酰基辅酶A硫酯酶1(ACOT1)在禁食期间调节过氧化物酶体增殖物激活受体α(PPARα),使脂肪酸通量与氧化能力相匹配。

Acyl-CoA Thioesterase 1 (ACOT1) Regulates PPARα to Couple Fatty Acid Flux With Oxidative Capacity During Fasting.

作者信息

Franklin Mallory P, Sathyanarayan Aishwarya, Mashek Douglas G

机构信息

Department of Food Science and Nutrition, University of Minnesota, St. Paul, MN.

Department of Biochemistry, Molecular Biology and Biophysics, University of Minnesota, Minneapolis, MN

出版信息

Diabetes. 2017 Aug;66(8):2112-2123. doi: 10.2337/db16-1519. Epub 2017 Jun 12.

Abstract

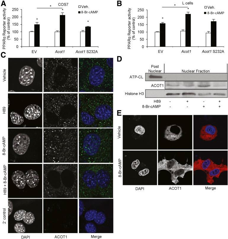
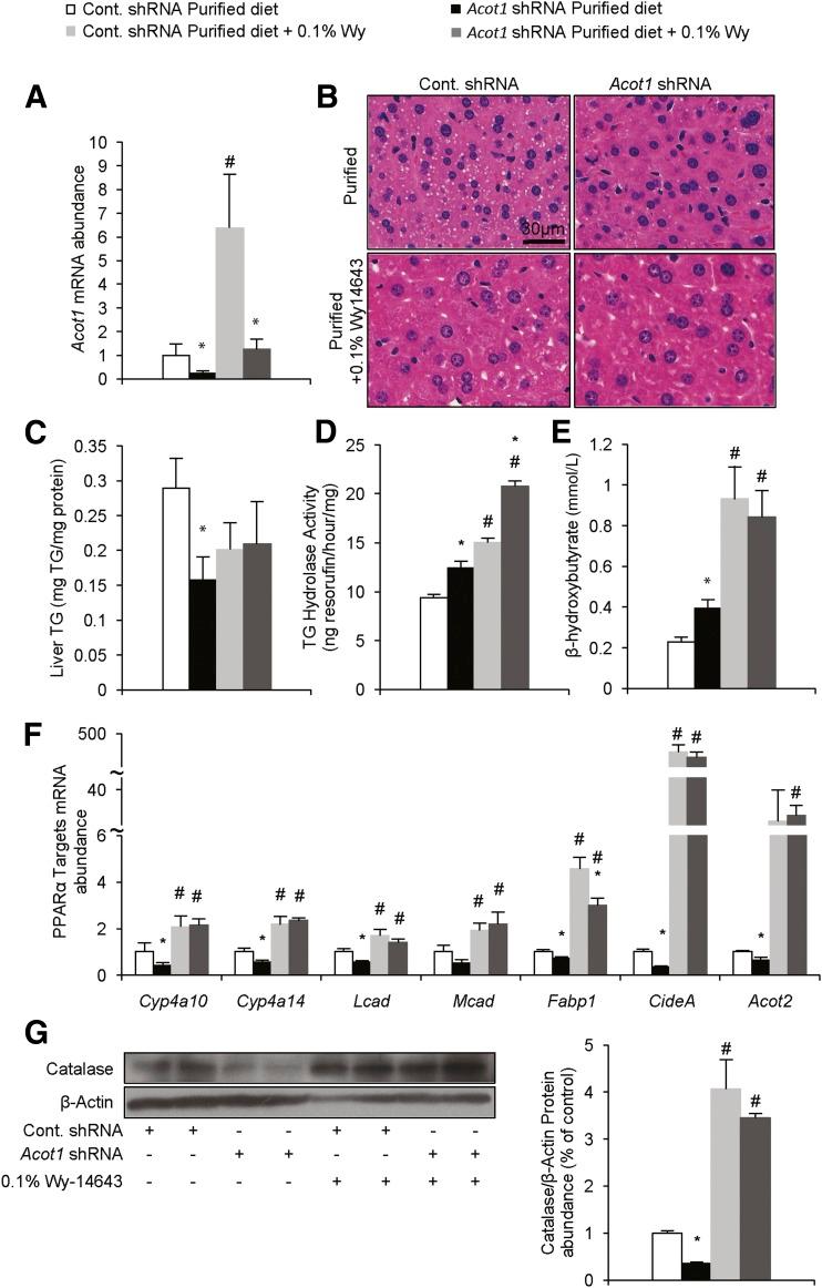
Hepatic acyl-CoA thioesterase 1 (ACOT1) catalyzes the conversion of acyl-CoAs to fatty acids (FAs) and CoA. We sought to determine the role of ACOT1 in hepatic lipid metabolism in C57Bl/6J male mice 1 week after adenovirus-mediated knockdown. knockdown reduced liver triglyceride (TG) as a result of enhanced TG hydrolysis and subsequent FA oxidation. In vitro experiments demonstrated that knockdown led to greater TG turnover and FA oxidation, suggesting that ACOT1 is important for controlling the rate of FA oxidation. Despite increased FA oxidation, knockdown reduced the expression of peroxisome proliferator-activated receptor α (PPARα) target genes, whereas overexpression increased PPARα reporter activity, suggesting ACOT1 regulates PPARα by producing FA ligands. Moreover, ACOT1 exhibited partial nuclear localization during fasting and cAMP/cAMP-dependent protein kinase signaling, suggesting local regulation of PPARα. As a consequence of increased FA oxidation and reduced PPARα activity, knockdown enhanced hepatic oxidative stress and inflammation. The effects of knockdown on PPARα activity, oxidative stress, and inflammation were rescued by supplementation with Wy-14643, a synthetic PPARα ligand. We demonstrate through these results that ACOT1 regulates fasting hepatic FA metabolism by balancing oxidative flux and capacity.

摘要

肝酰基辅酶A硫酯酶1(ACOT1)催化酰基辅酶A转化为脂肪酸(FAs)和辅酶A。我们试图确定腺病毒介导的敲低1周后ACOT1在C57Bl/6J雄性小鼠肝脏脂质代谢中的作用。敲低由于甘油三酯(TG)水解增强和随后的脂肪酸氧化而降低了肝脏甘油三酯。体外实验表明,敲低导致更大的甘油三酯周转率和脂肪酸氧化,表明ACOT1对控制脂肪酸氧化速率很重要。尽管脂肪酸氧化增加,但敲低降低了过氧化物酶体增殖物激活受体α(PPARα)靶基因的表达,而过表达增加了PPARα报告基因活性,表明ACOT1通过产生脂肪酸配体来调节PPARα。此外,ACOT1在禁食和cAMP/依赖cAMP的蛋白激酶信号传导过程中表现出部分核定位,表明对PPARα的局部调节。由于脂肪酸氧化增加和PPARα活性降低,敲低增强了肝脏氧化应激和炎症。补充合成的PPARα配体Wy-14643可挽救敲低对PPARα活性、氧化应激和炎症的影响。我们通过这些结果证明,ACOT1通过平衡氧化通量和能力来调节禁食时肝脏脂肪酸代谢。

https://cdn.ncbi.nlm.nih.gov/pmc/blobs/3137/5521868/ce41dfe0cb3e/db161519f1.jpg

文献AI研究员

20分钟写一篇综述,助力文献阅读效率提升50倍。

立即体验

用中文搜PubMed

大模型驱动的PubMed中文搜索引擎

马上搜索

文档翻译

学术文献翻译模型,支持多种主流文档格式。

立即体验