Suppr超能文献

一种针对伯氏疟原虫的新型基因技术能够对蚊虫阶段发育所需基因进行肝期分析,并证明从头合成血红素对疟原虫的肝期发育至关重要。

A novel genetic technique in Plasmodium berghei allows liver stage analysis of genes required for mosquito stage development and demonstrates that de novo heme synthesis is essential for liver stage development in the malaria parasite.

作者信息

Rathnapala Upeksha L, Goodman Christopher D, McFadden Geoffrey I

机构信息

School of BioSciences, University of Melbourne, Parkville, Victoria, Australia.

出版信息

PLoS Pathog. 2017 Jun 15;13(6):e1006396. doi: 10.1371/journal.ppat.1006396. eCollection 2017 Jun.

Abstract

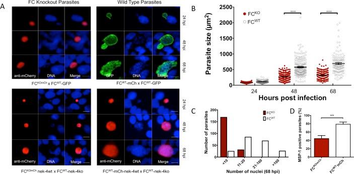
The combination of drug resistance, lack of an effective vaccine, and ongoing conflict and poverty means that malaria remains a major global health crisis. Understanding metabolic pathways at all parasite life stages is important in prioritising and targeting novel anti-parasitic compounds. The unusual heme synthesis pathway of the rodent malaria parasite, Plasmodium berghei, requires eight enzymes distributed across the mitochondrion, apicoplast and cytoplasm. Deletion of the ferrochelatase (FC) gene, the final enzyme in the pathway, confirms that heme synthesis is not essential in the red blood cell stages of the life cycle but is required to complete oocyst development in mosquitoes. The lethality of FC deletions in the mosquito stage makes it difficult to study the impact of these mutations in the subsequent liver stage. To overcome this, we combined locus-specific fluorophore expression with a genetic complementation approach to generate viable, heterozygous oocysts able to produce a mix of FC expressing and FC deficient sporozoites. These sporozoites show normal motility and can invade liver cells, where FC deficient parasites can be distinguished by fluorescence and phenotyped. Parasites lacking FC exhibit a severe growth defect within liver cells, with development failure detectable in the early to mid stages of liver development in vitro. FC deficient parasites could not complete liver stage development in vitro nor infect naïve mice, confirming liver stage arrest. These results validate the heme pathway as a potential target for prophylactic drugs targeting liver stage parasites. In addition, we demonstrate that our simple genetic approach can extend the phenotyping window beyond the insect stages, opening considerable scope for straightforward reverse genetic analysis of genes that are dispensable in blood stages but essential for completing mosquito development.

摘要

耐药性、缺乏有效疫苗以及持续的冲突和贫困交织在一起,意味着疟疾仍然是全球重大的健康危机。了解疟原虫所有生命阶段的代谢途径对于确定新型抗寄生虫化合物的优先级和靶点至关重要。啮齿动物疟原虫伯氏疟原虫不同寻常的血红素合成途径需要分布在线粒体、顶质体和细胞质中的八种酶。该途径的最后一种酶——亚铁螯合酶(FC)基因的缺失证实,血红素合成在生命周期的红细胞阶段并非必需,但对于蚊子体内卵囊的发育完成是必需的。FC缺失在蚊子阶段的致死性使得难以研究这些突变在随后肝脏阶段产生的影响。为了克服这一问题,我们将位点特异性荧光团表达与基因互补方法相结合,以产生能够产生表达FC和缺乏FC的子孢子混合物的有活力的杂合卵囊。这些子孢子表现出正常的运动能力,并且能够侵入肝细胞,在肝细胞中,缺乏FC的寄生虫可以通过荧光来区分并进行表型分析。缺乏FC的寄生虫在肝细胞内表现出严重的生长缺陷,在体外肝脏发育的早期到中期即可检测到发育失败。缺乏FC的寄生虫在体外无法完成肝脏阶段的发育,也无法感染未感染过的小鼠,证实了肝脏阶段的停滞。这些结果验证了血红素途径作为针对肝脏阶段寄生虫的预防性药物的潜在靶点。此外,我们证明,我们简单的遗传方法可以将表型分析窗口扩展到昆虫阶段之外,为直接对在血液阶段可有可无但对完成蚊子发育至关重要的基因进行反向遗传分析开辟了广阔的空间。

https://cdn.ncbi.nlm.nih.gov/pmc/blobs/d7e0/5472305/d3c6e047efbd/ppat.1006396.g001.jpg

文献AI研究员

20分钟写一篇综述,助力文献阅读效率提升50倍。

立即体验

用中文搜PubMed

大模型驱动的PubMed中文搜索引擎

马上搜索

文档翻译

学术文献翻译模型,支持多种主流文档格式。

立即体验