Suppr超能文献

微脑症蛋白 WDR62 的神经胶质特异性功能及其与有丝分裂激酶 AURKA 的相互作用对于果蝇大脑生长是必需的。

Glial-Specific Functions of Microcephaly Protein WDR62 and Interaction with the Mitotic Kinase AURKA Are Essential for Drosophila Brain Growth.

机构信息

School of Biomedical Sciences, University of Melbourne, Melbourne, VIC 3010, Australia.

School of Biomedical Sciences, University of Queensland, St Lucia, QLD 4067, Australia.

出版信息

Stem Cell Reports. 2017 Jul 11;9(1):32-41. doi: 10.1016/j.stemcr.2017.05.015. Epub 2017 Jun 15.

Abstract

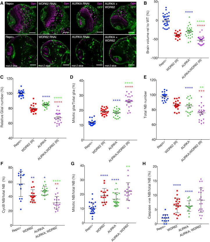
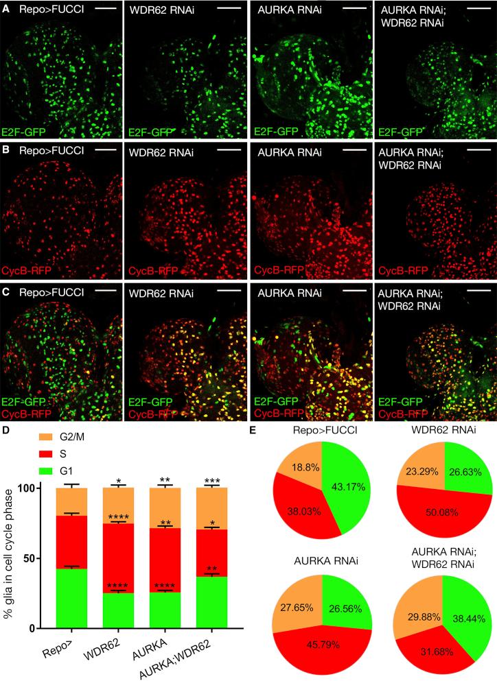
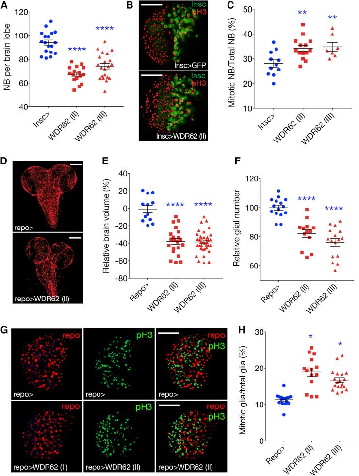
The second most commonly mutated gene in primary microcephaly (MCPH) patients is wd40-repeat protein 62 (wdr62), but the relative contribution of WDR62 function to the growth of major brain lineages is unknown. Here, we use Drosophila models to dissect lineage-specific WDR62 function(s). Interestingly, although neural stem cell (neuroblast)-specific depletion of WDR62 significantly decreased neuroblast number, brain size was unchanged. In contrast, glial lineage-specific WDR62 depletion significantly decreased brain volume. Moreover, loss of function in glia not only decreased the glial population but also non-autonomously caused neuroblast loss. We further demonstrated that WDR62 controls brain growth through lineage-specific interactions with master mitotic signaling kinase, AURKA. Depletion of AURKA in neuroblasts drives brain overgrowth, which was suppressed by WDR62 co-depletion. In contrast, glial-specific depletion of AURKA significantly decreased brain volume, which was further decreased by WDR62 co-depletion. Thus, dissecting relative contributions of MCPH factors to individual neural lineages will be critical for understanding complex diseases such as microcephaly.

摘要

原发性小头畸形(MCPH)患者中第二常见的突变基因是 WD40 重复蛋白 62(WDR62),但 WDR62 功能对主要脑谱系生长的相对贡献尚不清楚。在这里,我们使用果蝇模型来剖析谱系特异性 WDR62 功能。有趣的是,尽管神经干细胞(神经母细胞)特异性敲低 WDR62 显著减少了神经母细胞数量,但大脑大小没有改变。相比之下,胶质谱系特异性敲低 WDR62 显著减小了大脑体积。此外,胶质细胞功能丧失不仅减少了胶质细胞群体,而且还非自主地导致了神经母细胞的丢失。我们进一步证明,WDR62 通过与主有丝分裂信号激酶 AURKA 的谱系特异性相互作用来控制大脑生长。神经母细胞中 AURKA 的功能缺失会导致大脑过度生长,而 WDR62 的共缺失会抑制这种过度生长。相反,胶质细胞中 AURKA 的特异性缺失显著减小了大脑体积,而 WDR62 的共缺失则进一步减小了大脑体积。因此,剖析 MCPH 因子对单个神经谱系的相对贡献对于理解小头畸形等复杂疾病将是至关重要的。

https://cdn.ncbi.nlm.nih.gov/pmc/blobs/d242/5511370/dca8c8104c53/fx1.jpg

文献AI研究员

20分钟写一篇综述,助力文献阅读效率提升50倍。

立即体验

用中文搜PubMed

大模型驱动的PubMed中文搜索引擎

马上搜索

文档翻译

学术文献翻译模型,支持多种主流文档格式。

立即体验