Suppr超能文献

人类单核细胞在接触微生物代谢产物丁酸后下调固有反应受体。

Human monocytes downregulate innate response receptors following exposure to the microbial metabolite n-butyrate.

机构信息

Institute of Pathology, University Hospital Heidelberg, Im Neuenheimer Feld 224, 69120, Heidelberg, Germany.

Institute of Immunology, University Hospital Heidelberg, Im Neuenheimer Feld 305, 69120, Heidelberg, Germany.

出版信息

Immun Inflamm Dis. 2017 Dec;5(4):480-492. doi: 10.1002/iid3.184. Epub 2017 Jul 6.

Abstract

INTRODUCTION

Hyporesponsiveness of human lamina propria immune cells to microbial and nutritional antigens represents one important feature of intestinal homeostasis. It is at least partially mediated by low expression of the innate response receptors CD11b, CD14, CD16 as well as the cystine-glutamate transporter xCT on these cells. Milieu-specific mechanisms leading to the down-regulation of these receptors on circulating monocytes, the precursor cells of resident macrophages, are mostly unknown.

METHODS

Here, we addressed the question whether the short chain fatty acid n-butyrate, a fermentation product of the mammalian gut microbiota exhibiting histone deacetylase inhibitory activity, is able to modulate expression of these receptors in human circulating monocytes.

RESULTS

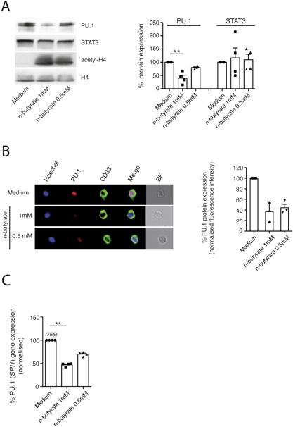
Exposure to n-butyrate resulted in the downregulation of CD11b, CD14, as well as CD16 surface expression on circulating monocytes. XCT transcript levels in circulating monocytes were also reduced following exposure to n-butyrate. Importantly, treatment resulted in the downregulation of protein and gene expression of the transcription factor PU.1, which was shown to be at least partially required for the expression of CD16 in circulating monocytes. PU.1 expression in resident macrophages in situ was observed to be substantially lower in healthy when compared to inflamed colonic mucosa.

CONCLUSIONS

In summary, the intestinal microbiota may support symbiosis with the human host organism by n-butyrate mediated downregulation of protein and gene expression of innate response receptors as well as xCT on circulating monocytes following recruitment to the lamina propria. Downregulation of CD16 gene expression may at least partially be caused at the transcriptional level by the n-butyrate mediated decrease in expression of the transcription factor PU.1 in circulating monocytes.

摘要

简介

人类固有层免疫细胞对微生物和营养抗原的低反应性是肠道稳态的一个重要特征。这种低反应性至少部分是由这些细胞上先天反应受体 CD11b、CD14、CD16 以及胱氨酸-谷氨酸转运体 xCT 的低表达介导的。导致这些受体在循环单核细胞(常驻巨噬细胞的前体细胞)中下调的局部特定机制在很大程度上尚不清楚。

方法

在这里,我们研究了短链脂肪酸丁酸盐(一种具有组蛋白去乙酰化酶抑制活性的哺乳动物肠道微生物群发酵产物)是否能够调节人循环单核细胞中这些受体的表达。

结果

暴露于丁酸盐导致循环单核细胞表面 CD11b、CD14 和 CD16 的表达下调。暴露于丁酸盐后,循环单核细胞中的 XCT 转录本水平也降低。重要的是,治疗导致转录因子 PU.1 的蛋白和基因表达下调,PU.1 被证明至少部分是循环单核细胞中 CD16 表达所必需的。与炎症性结肠黏膜相比,健康人固有层中驻留巨噬细胞内的 PU.1 表达明显较低。

结论

总之,肠道微生物群可能通过丁酸盐介导的循环单核细胞中先天反应受体和 xCT 的蛋白和基因表达下调,以及募集到固有层后,支持与人类宿主的共生关系。CD16 基因表达的下调至少部分可能是由丁酸盐介导的循环单核细胞中转录因子 PU.1 表达减少引起的。

https://cdn.ncbi.nlm.nih.gov/pmc/blobs/56c4/5691313/5ef3c84b1ff0/IID3-5-480-g002.jpg

文献AI研究员

20分钟写一篇综述,助力文献阅读效率提升50倍。

立即体验

用中文搜PubMed

大模型驱动的PubMed中文搜索引擎

马上搜索

文档翻译

学术文献翻译模型,支持多种主流文档格式。

立即体验