Suppr超能文献

髓系细胞通过自噬对肿瘤转移的调控

Autophagy-dependent regulation of tumor metastasis by myeloid cells.

作者信息

Jinushi Masahisa, Morita Tomoko, Xu Zhihang, Kinoshita Ichiro, Dosaka-Akita Hirotoshi, Yagita Hideo, Kawakami Yutaka

机构信息

Division of Cellular Signaling, Institute for Advanced Medical Research, Keio University School of Medicine, Tokyo, Japan.

Institute for Genetic Medicine, Hokkaido University, Sapporo, Japan.

出版信息

PLoS One. 2017 Jul 7;12(7):e0179357. doi: 10.1371/journal.pone.0179357. eCollection 2017.

Abstract

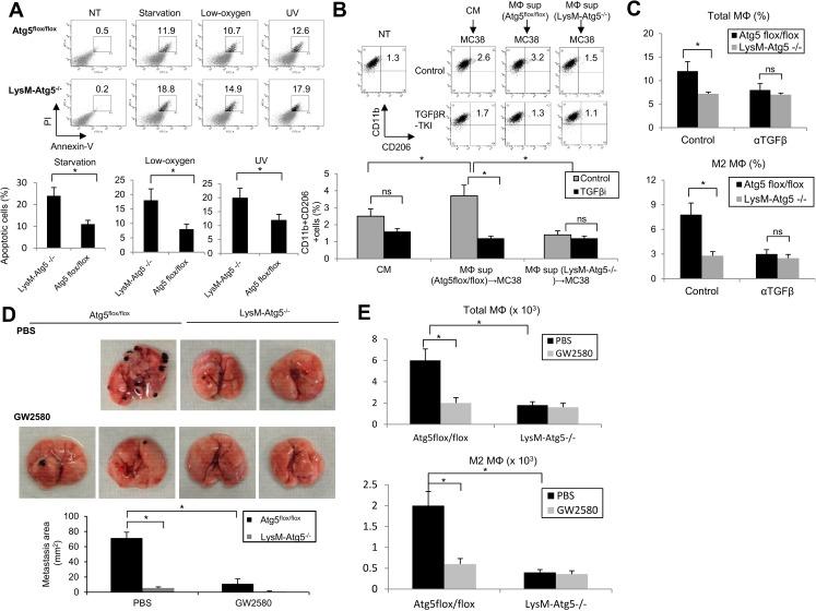
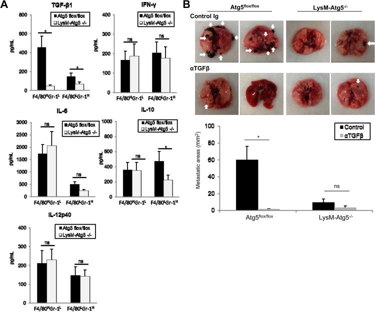
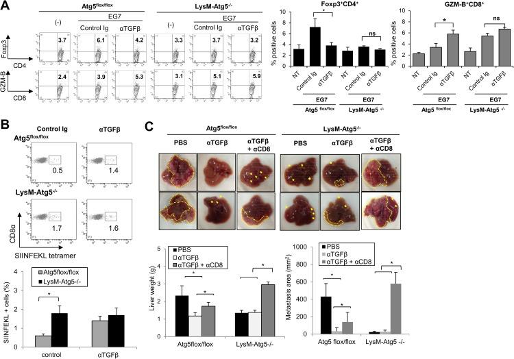
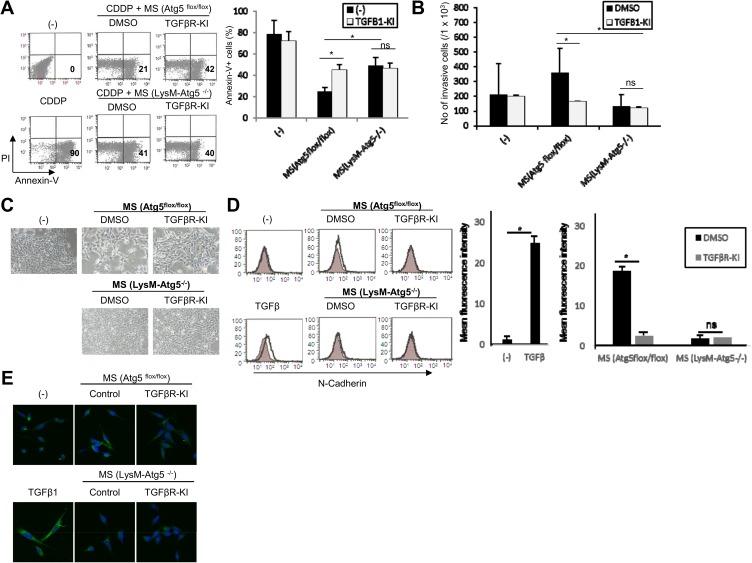
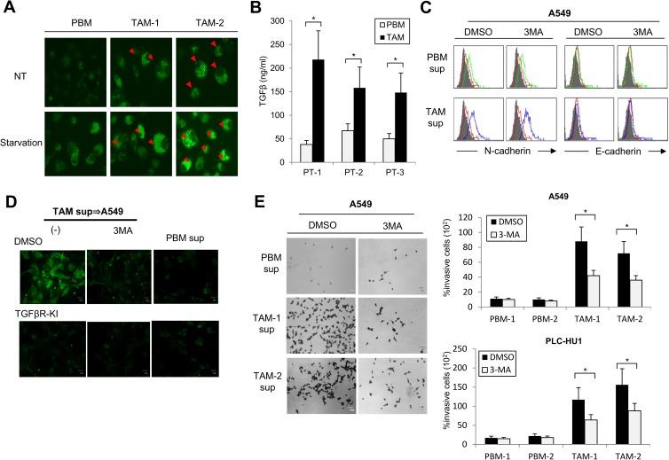
Autophagy is a vital process controlling the lysosomal degradation of cellular organelles and thereby regulating tissue homeostasis in an environment-dependent fashion. Recent studies have unveiled the critical role of tumor cell-derived autophagy in regulating pro-tumor and anti-tumor processes depending on different stages and tumor microenvironments. However, the precise mechanism whereby autophagy regulates tumor progression remains largely unclear. Since myeloid cells contribute to tumor progression and metastasis, we evaluated the role of myeloid cell-specific autophagy in the regulation of tumor progression. We found that the number and size of metastatic lesions were smaller in myeloid cell-specific autophagy-deficient mice. Furthermore, autophagy-mediated regulation of TGF-β in myeloid cells was associated with the induction of epithelial-mesenchymal transition (EMT), which increases the invasive and metastatic potentials of tumor cells. Myeloid-derived autophagy also plays a critical role in impairing antitumor immune responses and promoting the survival and accumulation of M2 macrophages in tumor tissues in a CSF-1 and TGF-β-dependent manner. Taken together, our findings elucidate previously unrecognized mechanisms by which myeloid cells promote tumor progression through autophagy-mediated regulation of malignancy and immune tolerance.

摘要

自噬是一个重要过程,它控制细胞细胞器的溶酶体降解,从而以环境依赖的方式调节组织稳态。最近的研究揭示了肿瘤细胞来源的自噬在根据不同阶段和肿瘤微环境调节促肿瘤和抗肿瘤过程中的关键作用。然而,自噬调节肿瘤进展的确切机制在很大程度上仍不清楚。由于髓系细胞有助于肿瘤进展和转移,我们评估了髓系细胞特异性自噬在调节肿瘤进展中的作用。我们发现,在髓系细胞特异性自噬缺陷小鼠中,转移灶的数量和大小较小。此外,髓系细胞中自噬介导的TGF-β调节与上皮-间质转化(EMT)的诱导有关,EMT会增加肿瘤细胞的侵袭和转移潜能。髓系来源的自噬在损害抗肿瘤免疫反应以及以CSF-1和TGF-β依赖的方式促进肿瘤组织中M2巨噬细胞的存活和积累方面也起着关键作用。综上所述,我们的研究结果阐明了髓系细胞通过自噬介导的恶性肿瘤调节和免疫耐受促进肿瘤进展的先前未被认识的机制。

https://cdn.ncbi.nlm.nih.gov/pmc/blobs/69f6/5501406/0785e3f32e72/pone.0179357.g001.jpg

文献AI研究员

20分钟写一篇综述,助力文献阅读效率提升50倍。

立即体验

用中文搜PubMed

大模型驱动的PubMed中文搜索引擎

马上搜索

文档翻译

学术文献翻译模型,支持多种主流文档格式。

立即体验