Suppr超能文献

高海拔藏狼的基因变体被选择性地渗入到高地犬中。

variants in high altitude Tibetan wolves were selectively introgressed into highland dogs.

作者信息

vonHoldt Bridgett, Fan Zhenxin, Ortega-Del Vecchyo Diego, Wayne Robert K

机构信息

Ecology & Evolutionary Biology, Princeton University, Princeton, NJ, United States of America.

College of Life Sciences, Sichuan University, Chengdu, China.

出版信息

PeerJ. 2017 Jul 12;5:e3522. doi: 10.7717/peerj.3522. eCollection 2017.

Abstract

BACKGROUND

Admixture can facilitate adaptation. For example, black wolves have obtained the variant causing black coat color through past hybridization with domestic dogs and have higher fitness than gray colored wolves. Another recent example of the transfer of adaptive variation between the two species has been suggested by the similarity between high altitude Tibetan mastiffs and wolves at the gene, a transcription factor induced in low oxygen environments.

METHODS

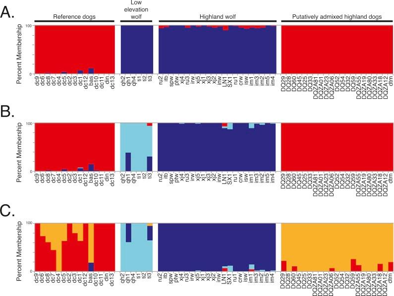
Here, we investigate the directionality of admixture in between 28 reference highland gray wolves, 15 reference domestic dogs, and 21 putatively admixed highland wolves. This experimental design represents an expanded sample of Asian dogs and wolves from previous studies. Admixture was inferred using 17,709 publicly available SNP genotypes on canine chromosome 10. We additionally conducted a scan for positive selection in the highland dog genome.

RESULTS

We find an excess of highland gray wolf ancestry at the locus in highland domestic dogs, suggesting adaptive introgression from wolves to dogs. The signal of admixture is limited in genomic extent to a small region on chromosome 10, indicating that it is the focus of selection in an oxygen-limited environment.

DISCUSSION

Our results suggest that an adaptive variant of in highland wolves was transferred to highland dogs, carrying linked variants that potentially function in hypoxia response at high elevation. The intertwined history of dogs and wolves ensures a unique evolutionary dynamic where variants that have appeared in the history of either species can be tested for their effects on fitness under natural and artificial selection. Such coupled evolutionary histories may be key to the persistence of wild canines and their domesticated kin given the increasing anthropogenic modifications that characterize the future of both species.

摘要

背景

基因混合有助于生物适应环境。例如,黑狼通过过去与家犬杂交获得了导致黑色皮毛颜色的变体,并且比灰狼具有更高的适应性。高海拔藏獒与狼在基因(一种在低氧环境中诱导产生的转录因子)上的相似性,暗示了两个物种之间适应性变异转移的另一个近期例子。

方法

在此,我们研究了28只参考高地灰狼、15只参考家犬和21只假定为混合血统的高地狼之间基因混合的方向性。这个实验设计代表了比之前研究中更大的亚洲犬类和狼的样本。我们使用犬类10号染色体上17,709个公开可用的单核苷酸多态性(SNP)基因型来推断基因混合情况。我们还对高地犬基因组进行了正向选择扫描。

结果

我们发现高地家犬的基因座上有过量的高地灰狼血统,这表明从狼到家犬存在适应性基因渗入。基因混合信号在基因组范围上仅限于10号染色体上的一个小区域,这表明它是在氧气受限环境中选择的焦点。

讨论

我们的结果表明,高地狼中基因的一个适应性变体被转移到了高地犬中,携带了可能在高海拔低氧反应中起作用的连锁变体。犬类和狼相互交织的历史确保了一种独特的进化动态,即任何一个物种历史上出现的变体都可以在自然选择和人工选择下测试其对适应性的影响。鉴于未来两个物种都面临着日益增加的人为改造,这种耦合的进化历史可能是野生犬科动物及其家养亲属得以存续的关键。

https://cdn.ncbi.nlm.nih.gov/pmc/blobs/a30f/5510585/007532363655/peerj-05-3522-g001.jpg

文献AI研究员

20分钟写一篇综述,助力文献阅读效率提升50倍。

立即体验

用中文搜PubMed

大模型驱动的PubMed中文搜索引擎

马上搜索

文档翻译

学术文献翻译模型,支持多种主流文档格式。

立即体验