Suppr超能文献

人类细胞质动力蛋白相互作用组揭示了运动的新型激活因子。

The human cytoplasmic dynein interactome reveals novel activators of motility.

作者信息

Redwine William B, DeSantis Morgan E, Hollyer Ian, Htet Zaw Min, Tran Phuoc Tien, Swanson Selene K, Florens Laurence, Washburn Michael P, Reck-Peterson Samara L

机构信息

Department of Cellular and Molecular Medicine, University of California, San Diego, United States.

Department of Cell Biology, Harvard Medical School, Boston, United States.

出版信息

Elife. 2017 Jul 18;6:e28257. doi: 10.7554/eLife.28257.

Abstract

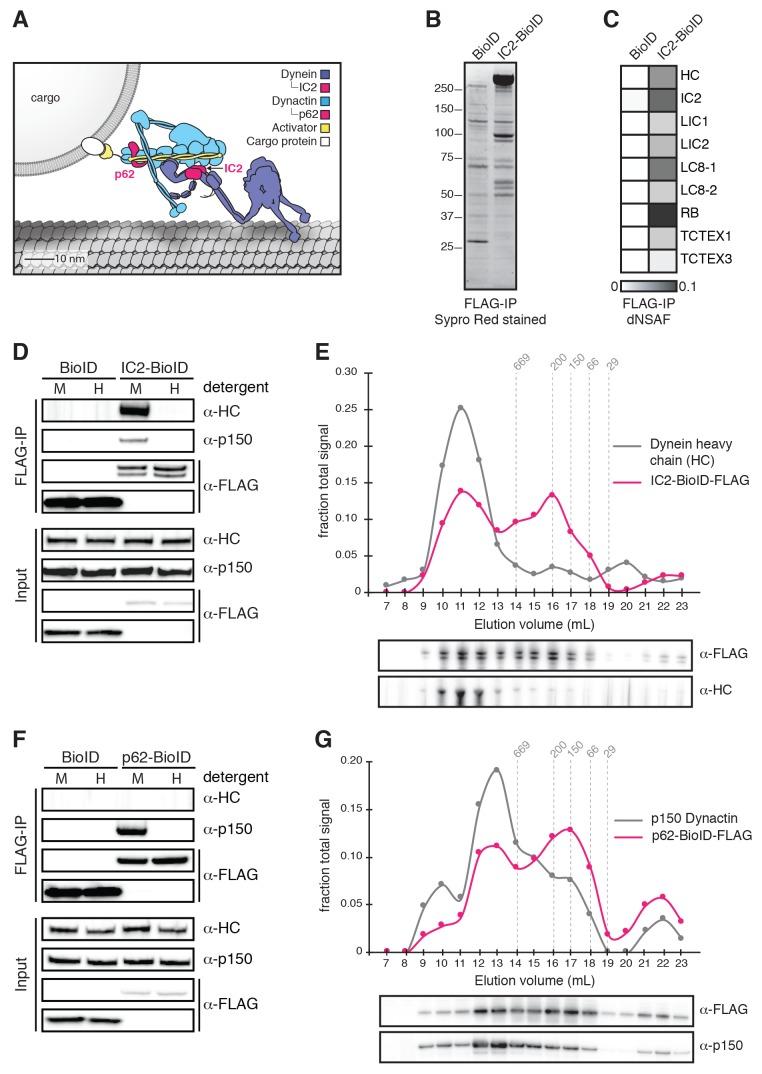
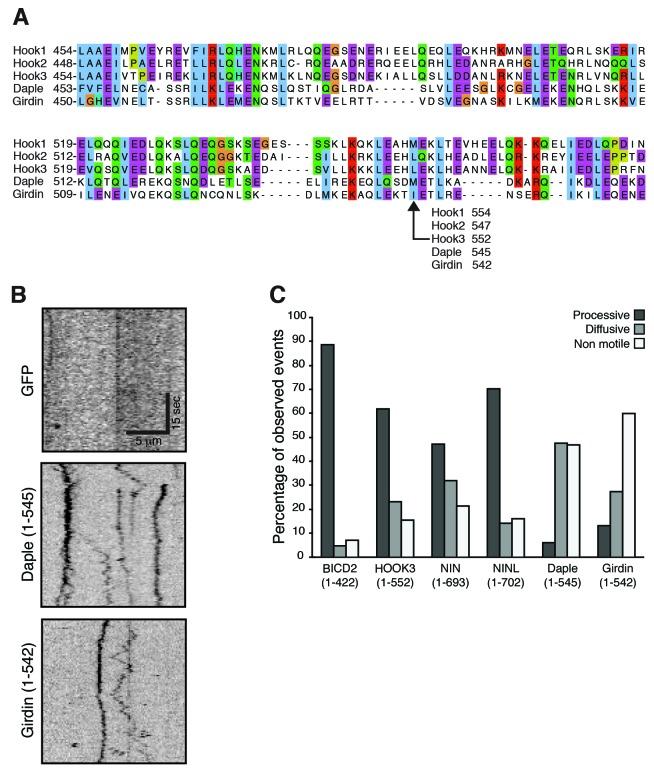
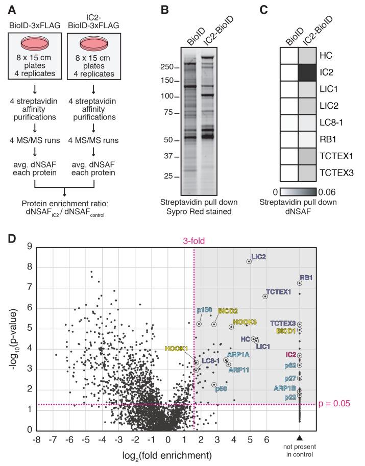
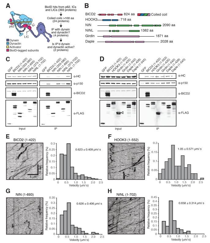
In human cells, cytoplasmic dynein-1 is essential for long-distance transport of many cargos, including organelles, RNAs, proteins, and viruses, towards microtubule minus ends. To understand how a single motor achieves cargo specificity, we identified the human dynein interactome by attaching a promiscuous biotin ligase ('BioID') to seven components of the dynein machinery, including a subunit of the essential cofactor dynactin. This method reported spatial information about the large cytosolic dynein/dynactin complex in living cells. To achieve maximal motile activity and to bind its cargos, human dynein/dynactin requires 'activators', of which only five have been described. We developed methods to identify new activators in our BioID data, and discovered that ninein and ninein-like are a new family of dynein activators. Analysis of the protein interactomes for six activators, including ninein and ninein-like, suggests that each dynein activator has multiple cargos.

摘要

在人类细胞中,胞质动力蛋白-1对于许多货物(包括细胞器、RNA、蛋白质和病毒)向微管负端的长距离运输至关重要。为了了解单个马达蛋白如何实现货物特异性,我们通过将一种混杂的生物素连接酶(“BioID”)连接到动力蛋白机制的七个组件上,包括必需辅因子动力肌动蛋白的一个亚基,来鉴定人类动力蛋白相互作用组。这种方法报告了活细胞中大型胞质动力蛋白/动力肌动蛋白复合物的空间信息。为了实现最大的运动活性并结合其货物,人类动力蛋白/动力肌动蛋白需要“激活剂”,其中只有五种已被描述。我们开发了在BioID数据中识别新激活剂的方法,并发现九蛋白和九蛋白样蛋白是动力蛋白激活剂的一个新家族。对包括九蛋白和九蛋白样蛋白在内的六种激活剂的蛋白质相互作用组分析表明,每种动力蛋白激活剂都有多种货物。

https://cdn.ncbi.nlm.nih.gov/pmc/blobs/0ddc/5533585/3a23e99c73e3/elife-28257-fig1.jpg

文献AI研究员

20分钟写一篇综述,助力文献阅读效率提升50倍。

立即体验

用中文搜PubMed

大模型驱动的PubMed中文搜索引擎

马上搜索

文档翻译

学术文献翻译模型,支持多种主流文档格式。

立即体验