Suppr超能文献

大电导钙激活钾通道(BK)活性掩盖了大鼠肠系膜动脉的肌源性张力。

Maxi-K channel (BK) activity veils the myogenic tone of mesenteric artery in rats.

作者信息

Suh Eun Yeong, Yin Ming Zhe, Lin Haiyue, Zhang Yin Hua, Yoo Hae Young, Kim Sung Joon

机构信息

Departments of Physiology and of Biomedical Sciences, Seoul National University College of Medicine, Seoul, Korea.

Chung-Ang University Red Cross College of Nursing, Seoul, Korea.

出版信息

Physiol Rep. 2017 Jul;5(14). doi: 10.14814/phy2.13330.

Abstract

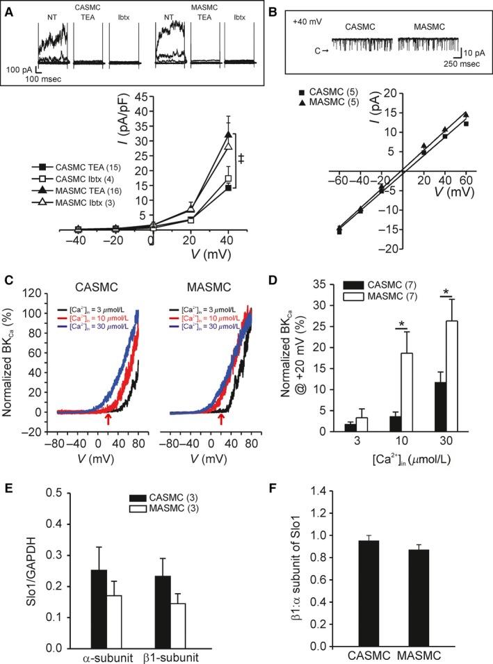
Arterioles and small arteries change their tone in response to transmural pressure changes, called myogenic tone (MT). In comparison to the branches of cerebral arteries (CA) showing prominent MT, the third branches of mesenteric arteries (MA) with similar diameters show weaker MT Here, we aimed to analyze the electrophysiological differences responsible for the weaker MT in MA (MT) than MT in CA (MT). We measured ionic current using patch clamp in isolated MA smooth muscle cells (MASMCs) and CA smooth muscle cells (CASMCs) of rats. MT was analyzed using video analysis of pressurized small arteries. Quantitative-PCR (q-PCR) and immunofluorescence confocal microscopy were used to compare the mRNA and protein expression level of big-conductance Ca-activated K channel (BK) subunits (Slo1 and Slo1). Whole-cell patch clamp study revealed higher density of voltage-operated Ca channel current (I) in the MASMCs than in CASMCs. Although voltage-gated K channel current (I) was also higher in MASMCs, treatment with Kv inhibitor (4-aminopyridine) did not affect MT Interestingly, BK current density and the frequency of spontaneous transient outward currents (STOCs) were consistently higher in MASMCs than in CASMCs. Inside-out patch clamp showed that the Ca-sensitivity of BK is higher in MASMCs than in CASMCs. Iberiotoxin, a selective BK inhibitor, augmented MT by a larger extent than MT Although q-PCR analysis did not reveal a significant difference of mRNAs for Slo1 and Slo1, immunofluorescence image suggested higher expression of Slo1 in MASMCs than in CASMCs. Despite the large I density, the high activities of BK including the more frequent STOCs in MASMCs veils the potentially strong MT.

摘要

小动脉和微动脉会根据跨壁压力变化改变其张力,称为肌源性张力(MT)。与显示出显著MT的脑动脉(CA)分支相比,直径相似的肠系膜动脉(MA)的第三级分支显示出较弱的MT。在此,我们旨在分析导致MA中MT比CA中MT弱的电生理差异。我们使用膜片钳技术在大鼠的离体MA平滑肌细胞(MASMCs)和CA平滑肌细胞(CASMCs)中测量离子电流。使用加压小动脉的视频分析来分析MT。定量聚合酶链反应(q-PCR)和免疫荧光共聚焦显微镜用于比较大电导钙激活钾通道(BK)亚基(Slo1和Slo1)的mRNA和蛋白质表达水平。全细胞膜片钳研究显示,MASMCs中的电压门控钙通道电流(I)密度高于CASMCs。尽管MASMCs中的电压门控钾通道电流(I)也较高,但用钾通道抑制剂(4-氨基吡啶)处理并不影响MT。有趣的是,MASMCs中的BK电流密度和自发性瞬时外向电流(STOCs)频率始终高于CASMCs。内面向外膜片钳显示,MASMCs中BK的钙敏感性高于CASMCs。选择性BK抑制剂iberiotoxin对MT的增强程度大于对MT的增强程度。尽管q-PCR分析未显示Slo1和Slo1的mRNA有显著差异,但免疫荧光图像表明MASMCs中Slo1的表达高于CASMCs。尽管I密度很大,但MASMCs中BK的高活性,包括更频繁的STOCs,掩盖了潜在较强的MT。

https://cdn.ncbi.nlm.nih.gov/pmc/blobs/0ec7/5532478/cb2553f2c798/PHY2-5-e13330-g001.jpg

文献AI研究员

20分钟写一篇综述,助力文献阅读效率提升50倍。

立即体验

用中文搜PubMed

大模型驱动的PubMed中文搜索引擎

马上搜索

文档翻译

学术文献翻译模型,支持多种主流文档格式。

立即体验