Suppr超能文献

丙泊酚后处理通过 BRG1 介导的 Nrf2/HO-1 转录激活减轻人及小鼠肝缺血再灌注损伤。

Propofol post-conditioning alleviates hepatic ischaemia reperfusion injury via BRG1-mediated Nrf2/HO-1 transcriptional activation in human and mice.

机构信息

Department of Anesthesiology, The Third Affiliated Hospital, Sun Yat-sen University, Guangzhou, China.

Department of Pathology, The Third Affiliated Hospital, Sun Yat-sen University, Guangzhou, China.

出版信息

J Cell Mol Med. 2017 Dec;21(12):3693-3704. doi: 10.1111/jcmm.13279. Epub 2017 Jul 27.

Abstract

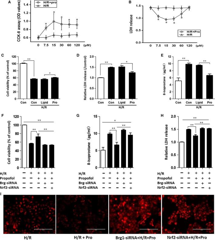
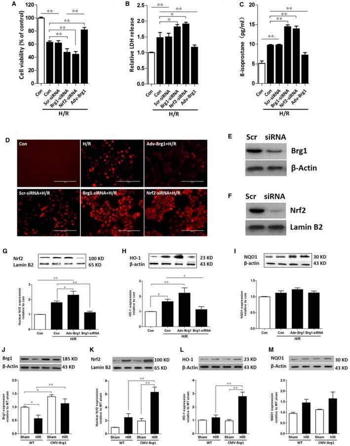
To explore the effects of propofol post-conditioning (PPC) on hepatic ischaemia/reperfusion injury (HIRI) and the potential mechanisms that might be involved in the interaction of Brahma-related gene1(BRG1) and Nuclear-related factor 2(Nrf2). Patients were randomized into PPC(n = 16) and non-PPC(NPC)( n = 21) groups. Propofol(2 mg/kg) was infused within 10 min. of the onset of liver reperfusion during liver transplantation in the PPC group. Liver function tests, as well as Brg1, Nrf2, Heme oxygenase-1(HO-1) and NADPH:quinone oxidoreductase1(NQO1) expression levels were evaluated. CMV-Brg1 mice were designed to investigate the role of Brg1 overexpression during HIRI. Brg1 and Nrf2 siRNA were used to examine the relationship between Brg1 and Nrf2/HO-1 pathways in propofol-mediated effects in a human hepatocyte(L02) hypoxia/reoxygenation(H/R) model. In patients, PPC attenuated both donor liver pathological and function injury, and reducing oxidative stress markers, compared to the NPC group, 24 hrs after surgery. PPC increased liver Brg1, Nrf2, HO-1 and NQO1 expression. In mice, PPC reduced HIRI by decreasing liver oxidative stress and activating Nrf2/HO-1 pathway, accompanied by up-regulation of BRG1 expression. BRG1 overexpression activated Nrf2/HO-1 transcription in CMV-BRG1 mice during HIRI. In vitro, PPC significantly elevated expression of Nrf2, HO-1 and NQO1, resulting in a reduction of cell DCFH-DA and 8-isoprostane levels and decreased lactate dehydrogenase levels, leading to an overall increase in cell viability. Moreover, the protective effects of propofol were partially abrogated in Nrf2-knock-down or BRG1-knock-down hepatocytes. Nrf2-knock-down drastically reduced protein expression of HO-1 and NQO1, while Brg1-knock-down decreased HO-1 expression. Propofol post-conditioning alleviates HIRI through BRG1-mediated Nrf2/HO-1 transcriptional activation.

摘要

目的 探讨异丙酚后处理(PPC)对肝缺血再灌注损伤(HIRI)的影响,以及可能涉及Brahma 相关基因 1(BRG1)和核相关因子 2(Nrf2)相互作用的潜在机制。患者随机分为 PPC 组(n = 16)和非 PPC 组(n = 21)。PPC 组在肝移植中肝再灌注开始后 10 分钟内输注异丙酚(2 mg/kg)。评估肝功能试验以及 Brg1、Nrf2、血红素加氧酶-1(HO-1)和 NADPH:醌氧化还原酶 1(NQO1)的表达水平。设计 CMV-Brg1 小鼠以研究 HIRI 期间 BRG1 过表达的作用。使用 Brg1 和 Nrf2 siRNA 检查异丙酚介导作用中 Brg1 与 Nrf2/HO-1 通路之间的关系,在人肝细胞(L02)缺氧/复氧(H/R)模型中。与 NPC 组相比,术后 24 小时,PPC 减轻了供体肝的病理和功能损伤,并降低了氧化应激标志物。PPC 增加了肝 Brg1、Nrf2、HO-1 和 NQO1 的表达。在小鼠中,PPC 通过降低肝氧化应激和激活 Nrf2/HO-1 通路来减轻 HIRI,同时上调 BRG1 表达。在 HIRI 期间,CMV-BRG1 小鼠中 PPC 减少了肝氧化应激并激活了 Nrf2/HO-1 途径,同时上调了 BRG1 的表达。在体外,PPC 显著提高了 Nrf2、HO-1 和 NQO1 的表达水平,导致细胞 DCFH-DA 和 8-异前列腺素水平降低,乳酸脱氢酶水平降低,从而导致细胞活力整体增加。此外,在 Nrf2 敲低或 BRG1 敲低的肝细胞中,异丙酚的保护作用部分被阻断。Nrf2 敲低显著降低了 HO-1 和 NQO1 的蛋白表达,而 Brg1 敲低降低了 HO-1 的表达。异丙酚后处理通过 BRG1 介导的 Nrf2/HO-1 转录激活缓解 HIRI。

https://cdn.ncbi.nlm.nih.gov/pmc/blobs/8f7e/5706583/28b882d72bd3/JCMM-21-3693-g001.jpg

文献AI研究员

20分钟写一篇综述,助力文献阅读效率提升50倍。

立即体验

用中文搜PubMed

大模型驱动的PubMed中文搜索引擎

马上搜索

文档翻译

学术文献翻译模型,支持多种主流文档格式。

立即体验