Suppr超能文献

一种导致脂肪营养不良的核纤层蛋白A突变体改变了抗脂肪生成位点的构象和表观遗传调控。

A lipodystrophy-causing lamin A mutant alters conformation and epigenetic regulation of the anti-adipogenic locus.

作者信息

Oldenburg Anja, Briand Nolwenn, Sørensen Anita L, Cahyani Inswasti, Shah Akshay, Moskaug Jan Øivind, Collas Philippe

机构信息

Department of Molecular Medicine, Institute of Basic Medical Sciences, Faculty of Medicine, University of Oslo, Oslo, Norway.

Norwegian Center for Stem Cell Research, Department of Immunology, Oslo University Hospital, Oslo, Norway.

出版信息

J Cell Biol. 2017 Sep 4;216(9):2731-2743. doi: 10.1083/jcb.201701043. Epub 2017 Jul 27.

Abstract

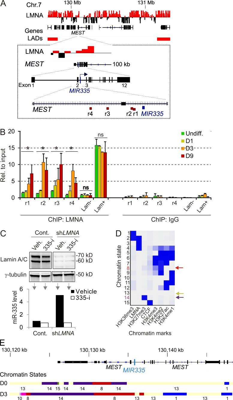
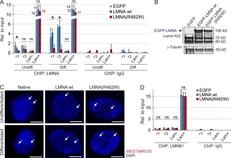
Mutations in the () gene-encoding nuclear LMNA cause laminopathies, which include partial lipodystrophies associated with metabolic syndromes. The lipodystrophy-associated LMNA p.R482W mutation is known to impair adipogenic differentiation, but the mechanisms involved are unclear. We show in this study that the lamin A p.R482W hot spot mutation prevents adipogenic gene expression by epigenetically deregulating long-range enhancers of the anti-adipogenic microRNA gene in human adipocyte progenitor cells. The R482W mutation results in a loss of function of differentiation-dependent lamin A binding to the locus. This impairs H3K27 methylation and instead favors H3K27 acetylation on enhancers. The lamin A mutation further promotes spatial clustering of enhancer and promoter elements along with overexpression of the gene after adipogenic induction. Our results link a laminopathy-causing lamin A mutation to an unsuspected deregulation of chromatin states and spatial conformation of an miRNA locus critical for adipose progenitor cell fate.

摘要

编码核纤层蛋白A的()基因突变会导致核纤层蛋白病,其中包括与代谢综合征相关的部分脂肪营养不良。已知与脂肪营养不良相关的核纤层蛋白A p.R482W突变会损害脂肪生成分化,但其中涉及的机制尚不清楚。我们在本研究中表明,核纤层蛋白A p.R482W热点突变通过表观遗传方式解除对人脂肪细胞祖细胞中抗脂肪生成微小RNA基因的长程增强子的调控,从而阻止脂肪生成基因的表达。R482W突变导致分化依赖性核纤层蛋白A与该位点结合的功能丧失。这会损害H3K27甲基化,转而有利于增强子上的H3K27乙酰化。核纤层蛋白A突变在脂肪生成诱导后进一步促进增强子和启动子元件的空间聚集以及该基因的过表达。我们的结果将导致核纤层蛋白病的核纤层蛋白A突变与对脂肪祖细胞命运至关重要的微小RNA基因座的染色质状态和空间构象的意外失调联系起来。

https://cdn.ncbi.nlm.nih.gov/pmc/blobs/9030/5584164/743cbf16d8a5/JCB_201701043_Fig1.jpg

文献AI研究员

20分钟写一篇综述,助力文献阅读效率提升50倍。

立即体验

用中文搜PubMed

大模型驱动的PubMed中文搜索引擎

马上搜索

文档翻译

学术文献翻译模型,支持多种主流文档格式。

立即体验