Suppr超能文献

果蝇双氧化酶成熟因子是维持再生信号的正反馈回路的关键组成部分。

The Drosophila Duox maturation factor is a key component of a positive feedback loop that sustains regeneration signaling.

作者信息

Khan Sumbul Jawed, Abidi Syeda Nayab Fatima, Skinner Andrea, Tian Yuan, Smith-Bolton Rachel K

机构信息

Department of Cell and Developmental Biology, University of Illinois at Urbana-Champaign, Urbana, IL, United States of America.

出版信息

PLoS Genet. 2017 Jul 28;13(7):e1006937. doi: 10.1371/journal.pgen.1006937. eCollection 2017 Jul.

Abstract

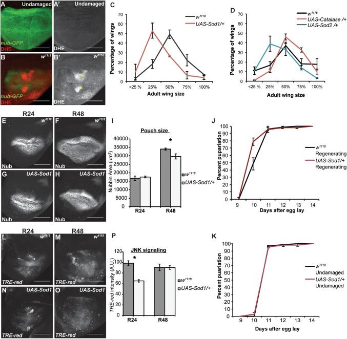
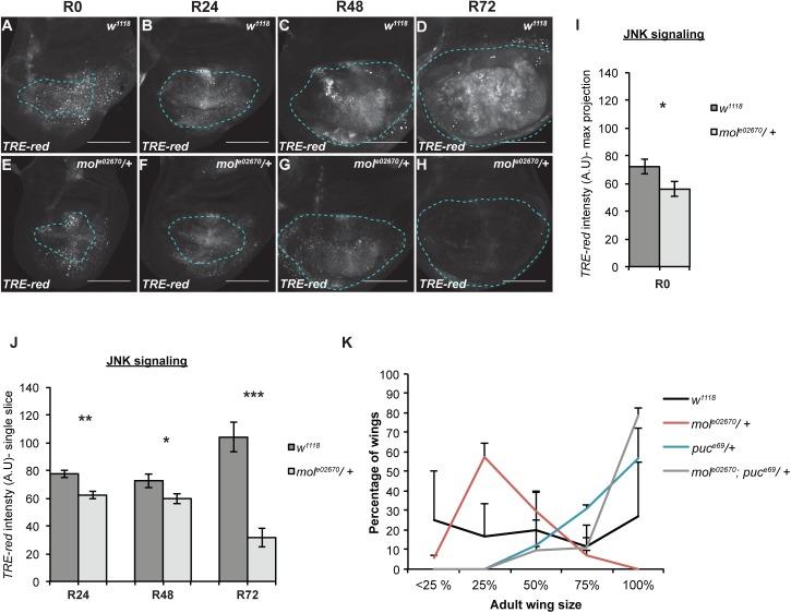
Regenerating tissue must initiate the signaling that drives regenerative growth, and sustain that signaling long enough for regeneration to complete. How these key signals are sustained is unclear. To gain a comprehensive view of the changes in gene expression that occur during regeneration, we performed whole-genome mRNAseq of actively regenerating tissue from damaged Drosophila wing imaginal discs. We used genetic tools to ablate the wing primordium to induce regeneration, and carried out transcriptional profiling of the regeneration blastema by fluorescently labeling and sorting the blastema cells, thus identifying differentially expressed genes. Importantly, by using genetic mutants of several of these differentially expressed genes we have confirmed that they have roles in regeneration. Using this approach, we show that high expression of the gene moladietz (mol), which encodes the Duox-maturation factor NIP, is required during regeneration to produce reactive oxygen species (ROS), which in turn sustain JNK signaling during regeneration. We also show that JNK signaling upregulates mol expression, thereby activating a positive feedback signal that ensures the prolonged JNK activation required for regenerative growth. Thus, by whole-genome transcriptional profiling of regenerating tissue we have identified a positive feedback loop that regulates the extent of regenerative growth.

摘要

再生组织必须启动驱动再生生长的信号传导,并将该信号维持足够长的时间以使再生完成。这些关键信号是如何维持的尚不清楚。为了全面了解再生过程中发生的基因表达变化,我们对受损果蝇翅成虫盘的活跃再生组织进行了全基因组mRNA测序。我们使用遗传工具切除翅原基以诱导再生,并通过对再生芽基细胞进行荧光标记和分选来对再生芽基进行转录谱分析,从而鉴定差异表达基因。重要的是,通过使用其中几个差异表达基因的基因突变体,我们证实了它们在再生中发挥作用。通过这种方法,我们表明,在再生过程中需要高表达编码Duox成熟因子NIP的基因moladietz(mol),以产生活性氧(ROS),而活性氧又在再生过程中维持JNK信号传导。我们还表明,JNK信号传导上调mol表达,从而激活一个正反馈信号,确保再生生长所需的JNK长时间激活。因此,通过对再生组织进行全基因组转录谱分析,我们确定了一个调节再生生长程度的正反馈环。

https://cdn.ncbi.nlm.nih.gov/pmc/blobs/8364/5550008/1b7edbd6cd19/pgen.1006937.g001.jpg

文献AI研究员

20分钟写一篇综述,助力文献阅读效率提升50倍。

立即体验

用中文搜PubMed

大模型驱动的PubMed中文搜索引擎

马上搜索

文档翻译

学术文献翻译模型,支持多种主流文档格式。

立即体验