Suppr超能文献

中药复方SC-E1通过激活RAW 264.7巨噬细胞中的Nrf2/HO-1信号通路抑制脂多糖刺激的炎症反应。

Herbal formula SC-E1 suppresses lipopolysaccharide-stimulated inflammatory responses through activation of Nrf2/HO-1 signaling pathway in RAW 264.7 macrophages.

作者信息

Park Ju-Yeon, Kwon Young-Won, Lee Soo Chil, Park Sun-Dong, Lee Ju-Hee

机构信息

College of Korean Medicine, Dongguk University, Goyang, 10326, Republic of Korea.

出版信息

BMC Complement Altern Med. 2017 Jul 28;17(1):374. doi: 10.1186/s12906-017-1874-1.

Abstract

BACKGROUND

SC-E1 is a novel herbal formula consisting of five oriental medicinal herbs used frequently in traditional herbal medicine for the treatment of inflammatory diseases in Korea. This study examined the effects of SC-E1 on lipopolysaccharide (LPS)-stimulated macrophages and the molecular mechanism involved.

METHODS

The cytotoxic effect of the SC-E1 extract was evaluated in RAW 264.7 cells by MTT assay. The effects of SC-E1 on the free radical scavenging and generation of intracellular reactive oxygen species were measured using DPPH and DCFH-DA, respectively. The effects of SC-E1 on the production of pro-inflammatory cytokines, inflammatory mediators, and related products were determined by ELISA and western blotting. The molecular mechanism and the nuclear translocation of nuclear factor-kappa B (NF-κB) and NF-E2-related factor 2 (Nrf2) were examined by western blot analysis and immunocytochemistry.

RESULTS

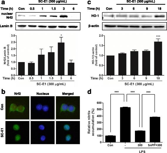
SC-E1 exhibited strong anti-oxidant activity and inhibited LPS-induced NO secretion as well as iNOS expression and the production of pro-inflammatory cytokines, without affecting the cell viability. SC-E1 also suppressed the LPS-induced NF-κB activation and the mitogen-activated protein kinase (MAPK) pathway. Moreover, SC-E1 induced heme oxygenase-1 (HO-1) expression via the nuclear translocation of Nrf2. The inhibitory effects of SC-E1 on the production of pro-inflammatory cytokines were abrogated by treatment with SnPP, an HO-1 inhibitor.

CONCLUSION

These results suggest that SC-E1 exerts its anti-oxidant and anti-inflammatory effects through the inhibition of NF-κB and MAPK as well as Nrf2-mediated HO-1 induction in macrophages. These findings provide evidences for SC-E1 to be considered as a new prescription for treating inflammatory diseases.

摘要

背景

SC-E1是一种新型草药配方,由五种常用于韩国传统草药治疗炎症性疾病的东方草药组成。本研究检测了SC-E1对脂多糖(LPS)刺激的巨噬细胞的影响及其相关分子机制。

方法

通过MTT法评估SC-E1提取物对RAW 264.7细胞的细胞毒性作用。分别使用DPPH和DCFH-DA检测SC-E1对自由基清除和细胞内活性氧生成的影响。通过酶联免疫吸附测定(ELISA)和蛋白质免疫印迹法测定SC-E1对促炎细胞因子、炎症介质及相关产物生成的影响。通过蛋白质免疫印迹分析和免疫细胞化学检测核因子-κB(NF-κB)和NF-E2相关因子2(Nrf2)的分子机制及核转位。

结果

SC-E1具有较强的抗氧化活性,可抑制LPS诱导的一氧化氮(NO)分泌、诱导型一氧化氮合酶(iNOS)表达及促炎细胞因子的产生,且不影响细胞活力。SC-E1还可抑制LPS诱导的NF-κB激活和丝裂原活化蛋白激酶(MAPK)通路。此外,SC-E1通过Nrf2的核转位诱导血红素加氧酶-1(HO-1)表达。HO-1抑制剂SnPP处理可消除SC-E1对促炎细胞因子产生的抑制作用。

结论

这些结果表明,SC-E1通过抑制NF-κB和MAPK以及巨噬细胞中Nrf2介导的HO-1诱导发挥其抗氧化和抗炎作用。这些发现为SC-E1被视为治疗炎症性疾病的新处方提供了证据。

https://cdn.ncbi.nlm.nih.gov/pmc/blobs/af6c/5534083/96e79cffac10/12906_2017_1874_Fig1_HTML.jpg

文献AI研究员

20分钟写一篇综述,助力文献阅读效率提升50倍。

立即体验

用中文搜PubMed

大模型驱动的PubMed中文搜索引擎

马上搜索

文档翻译

学术文献翻译模型,支持多种主流文档格式。

立即体验