Suppr超能文献

在高脂血症小鼠模型中,肿瘤低密度脂蛋白受体(LDLR)表达升高会加速低密度脂蛋白胆固醇介导的乳腺癌生长。

Elevated tumor LDLR expression accelerates LDL cholesterol-mediated breast cancer growth in mouse models of hyperlipidemia.

作者信息

Gallagher E J, Zelenko Z, Neel B A, Antoniou I M, Rajan L, Kase N, LeRoith D

机构信息

Division of Endocrinology, Diabetes and Bone Diseases, Department of Medicine, Icahn School of Medicine at Mount Sinai, New York, NY, USA.

出版信息

Oncogene. 2017 Nov 16;36(46):6462-6471. doi: 10.1038/onc.2017.247. Epub 2017 Jul 31.

Abstract

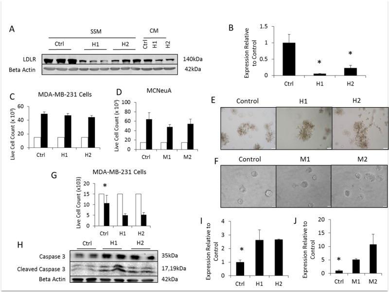
Obesity is associated with an increase in cancer-specific mortality in women with breast cancer. Elevated cholesterol, particularly low-density lipoprotein cholesterol (LDL-C), is frequently seen in obese women. Here, we aimed to determine the importance of elevated circulating LDL, and LDL receptor (LDLR) expression in tumor cells, on the growth of breast cancer using mouse models of hyperlipidemia. We describe two novel immunodeficient mouse models of hyperlipidemia (Rag1/LDLR and Rag1/ApoE (apolipoprotein E) mice) in addition to established immunocompetent LDLR and ApoE mice. The mice were used to study the effects of elevated LDL-C in human triple-negative (MDA-MB-231) and mouse Her2/Neu-overexpressing (MCNeuA) breast cancers. Tumors derived from MCNeuA and MDA-MB-231 cells had high LDLR expression and formed larger tumors in mice with high circulating LDL-C concentrations than in mice with lower LDL-C. Silencing the LDLR in the tumor cells led to decreased growth of Her2/Neu-overexpressing tumors in LDLR and ApoE mice, with increased Caspase 3 cleavage. Additionally, in vitro, silencing the LDLR led to decreased cell survival in serum-starved conditions, associated with Caspase 3 cleavage. Examining publically available human data sets, we found that high LDLR expression in human breast cancers was associated with decreased recurrence-free survival, particularly in patients treated with systemic therapies. Overall, our results highlight the importance of the LDLR in the growth of triple-negative and HER2-overexpressing breast cancers in the setting of elevated circulating LDL-C, which may be important contributing factors to the increased recurrence and mortality in obese women with breast cancer.

摘要

肥胖与乳腺癌女性患者癌症特异性死亡率的增加有关。肥胖女性中经常出现胆固醇升高,尤其是低密度脂蛋白胆固醇(LDL-C)升高。在此,我们旨在利用高脂血症小鼠模型确定循环LDL升高以及肿瘤细胞中LDL受体(LDLR)表达对乳腺癌生长的重要性。除了已有的具有免疫活性的LDLR和载脂蛋白E(ApoE)小鼠外,我们还描述了两种新型的高脂血症免疫缺陷小鼠模型(Rag1/LDLR和Rag1/ApoE小鼠)。这些小鼠被用于研究LDL-C升高对人三阴性(MDA-MB-231)和小鼠Her2/Neu过表达(MCNeuA)乳腺癌的影响。源自MCNeuA和MDA-MB-231细胞的肿瘤具有高LDLR表达,并且在循环LDL-C浓度高的小鼠中比在LDL-C浓度低的小鼠中形成更大的肿瘤。在肿瘤细胞中沉默LDLR导致LDLR和ApoE小鼠中Her2/Neu过表达肿瘤的生长减少,同时半胱天冬酶3切割增加。此外,在体外,沉默LDLR导致血清饥饿条件下细胞存活率降低,与半胱天冬酶3切割有关。通过检查公开可用的人类数据集,我们发现人类乳腺癌中高LDLR表达与无复发生存率降低有关,特别是在接受全身治疗的患者中。总体而言,我们的结果强调了在循环LDL-C升高的情况下,LDLR在三阴性和HER2过表达乳腺癌生长中的重要性,这可能是肥胖乳腺癌女性复发和死亡率增加的重要促成因素。

https://cdn.ncbi.nlm.nih.gov/pmc/blobs/495e/5690879/bc76da459f14/nihms885963f1.jpg

文献AI研究员

20分钟写一篇综述,助力文献阅读效率提升50倍。

立即体验

用中文搜PubMed

大模型驱动的PubMed中文搜索引擎

马上搜索

文档翻译

学术文献翻译模型,支持多种主流文档格式。

立即体验