Suppr超能文献

芹菜素TPGS脂质体与酪丝缬肽的协同凋亡作用:对肺癌有效治疗的意义

Synergistic apoptotic effects of apigenin TPGS liposomes and tyroservatide: implications for effective treatment of lung cancer.

作者信息

Jin Xin, Yang Qing, Zhang Youwen

机构信息

Department of Hospital Pharmacy, Suqian Branch Jiangsu Province Hospital, Suzhilu, Suqian, People's Republic of China.

出版信息

Int J Nanomedicine. 2017 Jul 17;12:5109-5118. doi: 10.2147/IJN.S140096. eCollection 2017.

Abstract

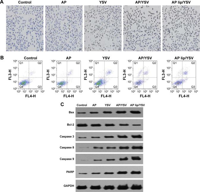
To develop an alternative treatment for lung cancer, a combination of two potent chemotherapeutic agents - liposomal apigenin and tyroservatide - was developed. The therapeutic potential of this combination was investigated using A549 cells. Apigenin and tocopherol derivative-containing D-alpha-tocopheryl polyethylene glycol 1000 succinate (TPGS) liposomes might improve the delivery of apigenin to tumor cells, both in vitro and in vivo. Importantly, compared to either agent alone, the combination of apigenin TPGS liposomes and tyroservatide exhibited superior cytotoxicity, induced stronger G2 arrest, and suppressed A549 cancer cell invasion at a lower dose. The proapoptotic synergistic effects were also observed in A549 cells using terminal deoxynucleotidyl transferase-mediated dUTP nick-end labeling, flow cytometry, and Western blot analysis. More importantly, in vivo results showed that the combination of apigenin TPGS liposomes and tyroservatide exhibited tumor-growth inhibitory effects in A549 cell-bearing mice. In conclusion, our study showed that this combination therapy could serve as a promising synergistic therapeutic approach to improve outcomes in patients with lung cancer.

摘要

为开发一种肺癌的替代治疗方法,研发了两种强效化疗药物——脂质体芹菜素和酪丝缬肽的组合。使用A549细胞研究了这种组合的治疗潜力。含有芹菜素和生育酚衍生物的聚乙二醇1000琥珀酸酯α-生育酚(TPGS)脂质体可能会在体外和体内改善芹菜素向肿瘤细胞的递送。重要的是,与单独使用任何一种药物相比,芹菜素TPGS脂质体和酪丝缬肽的组合表现出更强的细胞毒性,诱导更强的G2期阻滞,并在较低剂量下抑制A549癌细胞侵袭。使用末端脱氧核苷酸转移酶介导的dUTP缺口末端标记、流式细胞术和蛋白质印迹分析,在A549细胞中也观察到了促凋亡协同效应。更重要的是,体内结果表明,芹菜素TPGS脂质体和酪丝缬肽的组合在携带A549细胞的小鼠中表现出肿瘤生长抑制作用。总之,我们的研究表明,这种联合治疗可以作为一种有前景的协同治疗方法,改善肺癌患者的治疗效果。

https://cdn.ncbi.nlm.nih.gov/pmc/blobs/2f14/5522679/acf8d96886ca/ijn-12-5109Fig1.jpg

文献AI研究员

20分钟写一篇综述,助力文献阅读效率提升50倍。

立即体验

用中文搜PubMed

大模型驱动的PubMed中文搜索引擎

马上搜索

文档翻译

学术文献翻译模型,支持多种主流文档格式。

立即体验