Suppr超能文献

ARC 对于在 2 型糖尿病期间维持胰岛结构和 β 细胞活力是必不可少的。

ARC is essential for maintaining pancreatic islet structure and β-cell viability during type 2 diabetes.

机构信息

Department of Medicine, Albert Einstein College of Medicine, Bronx, NY, 10461, USA.

Department of Cell Biology, Albert Einstein College of Medicine, Bronx, NY, 10461, USA.

出版信息

Sci Rep. 2017 Aug 1;7(1):7019. doi: 10.1038/s41598-017-07107-w.

Abstract

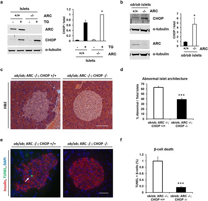
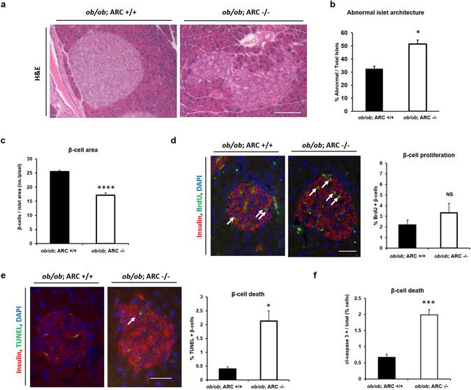
Pancreatic β-cell loss through apoptosis is an important disease mechanism in type 2 diabetes. Apoptosis Repressor with CARD (ARC) is a cell death inhibitor that antagonizes multiple death programs. We previously reported that ARC is abundant in pancreatic β-cells and modulates survival of these cells in vitro. Herein we assessed the importance of endogenous ARC in maintaining islet structure and function in vivo. While generalized loss of ARC did not result in detectable abnormalities, its absence in ob/ob mice, a model of type 2 diabetes, induced a striking pancreatic phenotype: marked β-cell death, loss of β-cell mass, derangements of islet architecture, and impaired glucose-stimulated insulin secretion in vivo. These abnormalities contributed to worsening of hyperglycemia and glucose-intolerance in these mice. Mechanistically, the absence of ARC increased levels of C/EBP homologous protein (CHOP) in wild type isolated islets stimulated with ER stress and in ob/ob isolated islets at baseline. Deletion of CHOP in ob/ob; ARC -/- mice led to reversal of β-cell death and abnormalities in islet architecture. These data indicate that suppression of CHOP by endogenous levels of ARC is critical for β-cell viability and maintenance of normal islet structure in this model of type 2 diabetes.

摘要

通过细胞凋亡导致的胰岛 β 细胞损失是 2 型糖尿病的一个重要发病机制。凋亡抑制因子 with CARD(ARC)是一种细胞死亡抑制剂,能拮抗多种死亡程序。我们先前的研究报道,ARC 在胰岛 β 细胞中含量丰富,并能调节这些细胞的体外存活。在此,我们评估了内源性 ARC 在维持体内胰岛结构和功能中的重要性。虽然 ARC 的普遍缺失并未导致可检测到的异常,但在 2 型糖尿病模型 ob/ob 小鼠中缺失 ARC 会引起明显的胰腺表型:β 细胞大量死亡、β 细胞质量损失、胰岛结构紊乱以及体内葡萄糖刺激的胰岛素分泌受损。这些异常导致这些小鼠的高血糖和葡萄糖耐量恶化。从机制上讲,在 ER 应激刺激的野生型分离胰岛和基础状态下的 ob/ob 分离胰岛中,ARC 缺失会增加 C/EBP 同源蛋白(CHOP)的水平。在 ob/ob;ARC-/- 小鼠中敲除 CHOP 可导致β细胞死亡和胰岛结构异常的逆转。这些数据表明,内源性 ARC 抑制 CHOP 对于该 2 型糖尿病模型中β 细胞的存活和正常胰岛结构的维持至关重要。

https://cdn.ncbi.nlm.nih.gov/pmc/blobs/bd54/5539143/8e99e1ccc7d5/41598_2017_7107_Fig1_HTML.jpg

文献AI研究员

20分钟写一篇综述,助力文献阅读效率提升50倍。

立即体验

用中文搜PubMed

大模型驱动的PubMed中文搜索引擎

马上搜索

文档翻译

学术文献翻译模型,支持多种主流文档格式。

立即体验