Suppr超能文献

人类临床分离株的全基因组测序揭示了对[具体病菌名称]的错误鉴定和误解。 (注:原文中未明确给出病菌名称,此处用[具体病菌名称]表示)

Whole-Genome Sequencing of Human Clinical Isolates Reveals Misidentification and Misunderstandings of , , and .

作者信息

Long S Wesley, Linson Sarah E, Ojeda Saavedra Matthew, Cantu Concepcion, Davis James J, Brettin Thomas, Olsen Randall J

机构信息

Center for Molecular and Translational Human Infectious Diseases Research, Department of Pathology and Genomic Medicine, Houston Methodist Research Institute and Houston Methodist Hospital, Houston, Texas, USA.

Department of Pathology and Laboratory Medicine, Weill Cornell Medical College, New York, New York, USA.

出版信息

mSphere. 2017 Aug 2;2(4). doi: 10.1128/mSphereDirect.00290-17. eCollection 2017 Jul-Aug.

Abstract

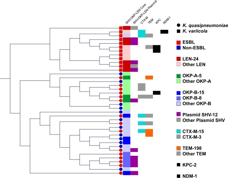
is a major threat to public health, causing significant morbidity and mortality worldwide. The emergence of highly drug-resistant strains is particularly concerning. There has been a recognition and division of into three distinct phylogenetic groups: , , and . and have often been described as opportunistic pathogens that have less virulence in humans than does. We recently sequenced the genomes of 1,777 extended-spectrum-beta-lactamase (ESBL)-producing isolates recovered from human infections and discovered that 28 strains were phylogenetically related to . and . Whole-genome sequencing of 95 additional non-ESBL-producing isolates recovered from patients found 12 strains. Matrix-assisted laser desorption ionization-time of flight mass spectrometry (MALDI-TOF MS) analysis initially identified all patient isolates as , suggesting a potential pitfall in conventional clinical microbiology laboratory identification methods. Whole-genome sequence analysis revealed extensive sharing of core gene content and plasmid replicons among the species. For the first time, strains of both and were found to carry the carbapenemase (KPC) gene, while another strain was found to carry the New Delhi metallo-beta-lactamase 1 (NDM-1) gene. and infections were not less virulent than . infections, as assessed by in-hospital mortality and infection type. We also discovered evidence of homologous recombination in one strain, as well as one strain from a novel species, which challenge the current understanding of interrelationships between clades of . is a serious human pathogen associated with resistance to multiple antibiotics and high mortality. and are closely related organisms that are generally considered to be less-virulent opportunistic pathogens. We used a large, comprehensive, population-based strain collection and whole-genome sequencing to investigate infections caused by these organisms in our hospital system. We discovered that and isolates are often misidentified as by routine clinical microbiology diagnostics and frequently cause severe life-threatening infections similar to . The presence of KPC in and strains as well as NDM-1 metallo-beta-lactamase in one strain is particularly concerning because these genes confer resistance to many different beta-lactam antibiotics. The sharing of plasmids, as well as evidence of homologous recombination, between these three species of is cause for additional concern.

摘要

是对公众健康的重大威胁,在全球范围内导致显著的发病率和死亡率。高度耐药菌株的出现尤其令人担忧。已识别并将其分为三个不同的系统发育组: 、 和 。 和 通常被描述为机会性病原体,在人类中的毒力低于 。我们最近对从人类感染中分离出的1777株产超广谱β-内酰胺酶(ESBL)的 菌株进行了全基因组测序,发现28株菌株在系统发育上与 、 和 相关。对从患者中分离出的另外95株非产ESBL的 菌株进行全基因组测序,发现了12株 菌株。基质辅助激光解吸电离飞行时间质谱(MALDI-TOF MS)分析最初将所有患者分离株鉴定为 ,这表明传统临床微生物学实验室鉴定方法存在潜在缺陷。全基因组序列分析揭示了 物种间核心基因内容和质粒复制子的广泛共享。首次发现 和 的菌株都携带 碳青霉烯酶(KPC)基因,而另一株 菌株携带新德里金属β-内酰胺酶1(NDM-1)基因。根据住院死亡率和感染类型评估, 和 的感染毒力并不低于 的感染。我们还在一株 菌株以及一株来自新的 物种的菌株中发现了同源重组的证据,这对目前对 进化枝之间相互关系的理解提出了挑战。 是一种与对多种抗生素耐药和高死亡率相关的严重人类病原体。 和 是密切相关的生物体,通常被认为是毒力较低的机会性病原体。我们使用了一个基于人群的大型综合菌株库和全基因组测序来研究我们医院系统中由这些生物体引起的感染。我们发现 和 的分离株在常规临床微生物学诊断中经常被误鉴定为 ,并且经常引起与 相似的严重危及生命的感染。 和 菌株中存在KPC以及一株 菌株中存在NDM-1金属β-内酰胺酶尤其令人担忧,因为这些基因赋予了对许多不同β-内酰胺抗生素的耐药性。这三种 物种之间质粒的共享以及同源重组证据令人更加担忧。

https://cdn.ncbi.nlm.nih.gov/pmc/blobs/9090/5541162/b72b3e9f3556/sph0041723240001.jpg

文献AI研究员

20分钟写一篇综述,助力文献阅读效率提升50倍。

立即体验

用中文搜PubMed

大模型驱动的PubMed中文搜索引擎

马上搜索

文档翻译

学术文献翻译模型,支持多种主流文档格式。

立即体验