Suppr超能文献

ErbB2阳性乳腺肿瘤可通过下调抑癌基因Pten来逃避PI3K-p110α缺失的影响。

ErbB2-positive mammary tumors can escape PI3K-p110α loss through downregulation of the Pten tumor suppressor.

作者信息

Simond A M, Rao T, Zuo D, Zhao J J, Muller W J

机构信息

Department of Biochemistry, Rosalind and Morris Goodman Cancer Research Centre, McGill University, Montreal, Quebec, Canada.

Departments of Cancer Biology, Dana-Farber Cancer Institute, Pathology, Harvard Medical School, Boston, MA, USA.

出版信息

Oncogene. 2017 Oct 26;36(43):6059-6066. doi: 10.1038/onc.2017.264. Epub 2017 Aug 7.

Abstract

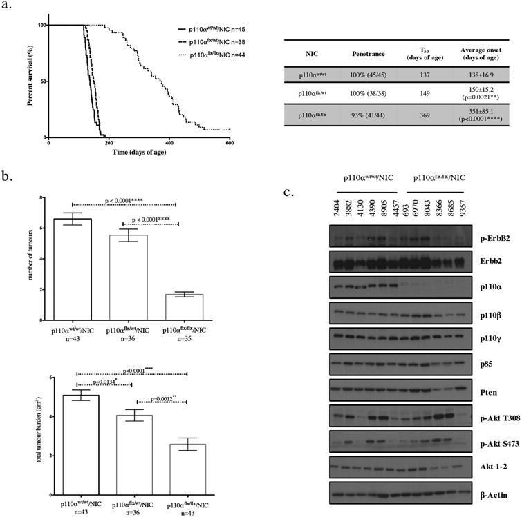
Breast cancer is the most common cancer among women and 30% of patients will be diagnosed with an ErbB2-positive tumor. Forty percent of ErbB2-positive breast tumors have an activating mutation in p110α, a catalytic subunit of phosphoinositide 3-kinase. Clinical and experimental data show that breast tumors treated with a p110α-specific inhibitor often circumvent inhibition and resume growth. To understand this mechanism of resistance, we crossed a p110α conditional (p110α) mouse model with mice that overexpress the ErbB2/Neu-IRES-Cre transgene (NIC) specifically in the mammary epithelium. Although mammary-specific deletion of p110α dramatically delays tumor onset, tumors eventually arise and are dependent on p110β. Through biochemical analyses we find that a proportion of p110α-deficient tumors (23%) display downregulation of the Pten tumor suppressor. We further demonstrate that loss of one allele of PTEN is sufficient to shift isoform dependency from p110α to p110β in vivo. These results provide insight into the molecular mechanism by which ErbB2-positive breast cancer escapes p110α inhibition.

摘要

乳腺癌是女性中最常见的癌症,30%的患者会被诊断为ErbB2阳性肿瘤。40%的ErbB2阳性乳腺肿瘤在磷酸肌醇3激酶的催化亚基p110α中存在激活突变。临床和实验数据表明,用p110α特异性抑制剂治疗的乳腺肿瘤常常会规避抑制并恢复生长。为了理解这种耐药机制,我们将p110α条件性(p110α)小鼠模型与在乳腺上皮中特异性过表达ErbB2/Neu-IRES-Cre转基因(NIC)的小鼠进行杂交。尽管乳腺特异性缺失p110α会显著延迟肿瘤发生,但肿瘤最终还是会出现并且依赖于p110β。通过生化分析我们发现,一部分p110α缺陷型肿瘤(23%)表现出抑癌基因PTEN的下调。我们进一步证明,在体内PTEN一个等位基因的缺失就足以使异构体依赖性从p110α转变为p110β。这些结果为ErbB2阳性乳腺癌逃避p110α抑制的分子机制提供了见解。

https://cdn.ncbi.nlm.nih.gov/pmc/blobs/8642/5808977/596024cb1fb4/nihms888482f1.jpg

文献AI研究员

20分钟写一篇综述,助力文献阅读效率提升50倍。

立即体验

用中文搜PubMed

大模型驱动的PubMed中文搜索引擎

马上搜索

文档翻译

学术文献翻译模型,支持多种主流文档格式。

立即体验