Suppr超能文献

含缬氨酸蛋白是一种新型的压力超负荷诱导心肌细胞肥大的抑制剂。

The valosin-containing protein is a novel repressor of cardiomyocyte hypertrophy induced by pressure overload.

机构信息

Division of Cardiology, Department of Internal Medicine, Tongji Hospital, Tongji Medical College, Huazhong University of Science and Technology, Wuhan, China.

Division of Physiology, Department of Basic Sciences, School of Medicine, Loma Linda University, Loma Linda, CA, USA.

出版信息

Aging Cell. 2017 Oct;16(5):1168-1179. doi: 10.1111/acel.12653. Epub 2017 Aug 11.

Abstract

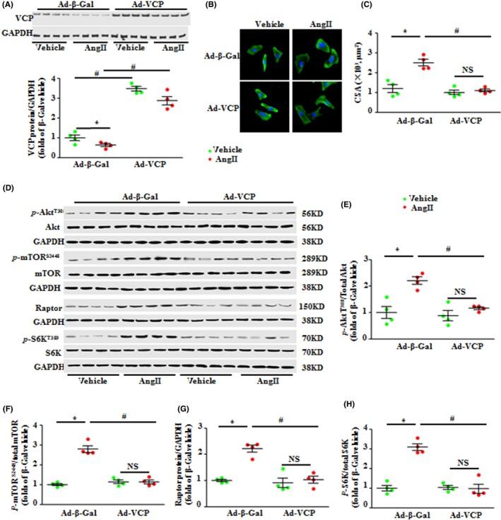
Hypertension-induced left ventricular hypertrophy (LVH) is an independent risk factor for heart failure. Regression of LVH has emerged as a major goal in the treatment of hypertensive patients. Here, we tested our hypothesis that the valosin-containing protein (VCP), an ATPase associate protein, is a novel repressor of cardiomyocyte hypertrophy under the pressure overload stress. Left ventricular hypertrophy (LVH) was determined by echocardiography in 4-month male spontaneously hypertensive rats (SHRs) vs. age-matched normotensive Wistar Kyoto (WKY) rats. VCP expression was found to be significantly downregulated in the left ventricle (LV) tissues from SHRs vs. WKY rats. Pressure overload was induced by transverse aortic constriction (TAC) in wild-type (WT) mice. At the end of 2 weeks, mice with TAC developed significant LVH whereas the cardiac function remained unchanged. A significant reduction of VCP at both the mRNA and protein levels in hypertrophic LV tissue was found in TAC WT mice compared to sham controls. Valosin-containing protein VCP expression was also observed to be time- and dose-dependently reduced in vitro in isolated neonatal rat cardiomyocytes upon the treatment of angiotensin II. Conversely, transgenic (TG) mice with cardiac-specific overexpression of VCP showed a significant repression in TAC-induced LVH vs. litter-matched WT controls upon 2-week TAC. TAC-induced activation of the mechanistic target of rapamycin complex 1 (mTORC1) signaling observed in WT mice LVs was also significantly blunted in VCP TG mice. In conclusion, VCP acts as a novel repressor that is able to prevent cardiomyocyte hypertrophy from pressure overload by modulating the mTORC1 signaling pathway.

摘要

高血压引起的左心室肥厚(LVH)是心力衰竭的独立危险因素。LVH 的消退已成为高血压患者治疗的主要目标。在这里,我们检验了我们的假设,即含有缬氨酸的蛋白(VCP),一种 ATP 酶相关蛋白,是压力超负荷应激下心肌肥厚的新型抑制因子。通过超声心动图检测 4 月龄雄性自发性高血压大鼠(SHR)与年龄匹配的正常血压 Wistar 京都大鼠(WKY)的左心室肥厚(LVH)。发现 VCP 在 SHR 的左心室(LV)组织中表达显著下调。通过横主动脉缩窄(TAC)在野生型(WT)小鼠中诱导压力超负荷。在 2 周结束时,TAC 组的小鼠出现明显的 LVH,而心脏功能保持不变。与假手术对照组相比,TAC WT 小鼠肥厚 LV 组织中的 VCP 在 mRNA 和蛋白水平均显著降低。在分离的新生大鼠心肌细胞中,血管紧张素 II 处理后,VCP 的表达也被观察到在体外呈时间和剂量依赖性降低。相反,与同窝 WT 对照相比,在 2 周 TAC 后,心脏特异性过表达 VCP 的转基因(TG)小鼠显示出 TAC 诱导的 LVH 显著抑制。在 WT 小鼠 LV 中观察到的机械靶标雷帕霉素复合物 1(mTORC1)信号的激活也在 VCP TG 小鼠中明显减弱。总之,VCP 作为一种新型抑制因子,通过调节 mTORC1 信号通路,能够防止心肌细胞因压力超负荷而发生肥厚。

https://cdn.ncbi.nlm.nih.gov/pmc/blobs/97d9/5595673/4a47d83299f4/ACEL-16-1168-g001.jpg

文献AI研究员

20分钟写一篇综述,助力文献阅读效率提升50倍。

立即体验

用中文搜PubMed

大模型驱动的PubMed中文搜索引擎

马上搜索

文档翻译

学术文献翻译模型,支持多种主流文档格式。

立即体验