Suppr超能文献

转录因子RORγt中的双氨基酸替换破坏了其在T17分化中的功能,但在胸腺细胞发育中则不然。

A two-amino-acid substitution in the transcription factor RORγt disrupts its function in T17 differentiation but not in thymocyte development.

作者信息

He Zhiheng, Ma Jian, Wang Ruiqing, Zhang Jing, Huang Zhaofeng, Wang Fei, Sen Subha, Rothenberg Ellen V, Sun Zuoming

机构信息

Division of Molecular Immunology, Beckman Research Institute of City of Hope, Duarte, California, USA.

Irell &Manella Graduate School of Biological Sciences, City of Hope, Duarte, California, USA.

出版信息

Nat Immunol. 2017 Oct;18(10):1128-1138. doi: 10.1038/ni.3832. Epub 2017 Aug 28.

Abstract

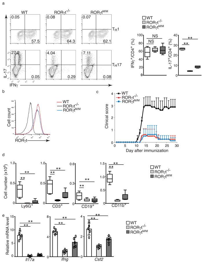
The transcription factor RORγt regulates differentiation of the T17 subset of helper T cells, thymic T cell development and lymph-node genesis. Although elimination of RORγt prevents T17 cell-mediated experimental autoimmune encephalomyelitis (EAE), it also disrupts thymocyte development, which could lead to lethal thymic lymphoma. Here we identified a two-amino-acid substitution in RORγt (RORγt) that 'preferentially' disrupted T17 differentiation but not thymocyte development. Mice expressing RORγt were resistant to EAE associated with defective T17 differentiation but maintained normal thymocyte development and normal lymph-node genesis, except for Peyer's patches. RORγt showed less ubiquitination at Lys69 that was selectively required for T17 differentiation but not T cell development. This study will inform the development of treatments that selectively target T17 cell-mediated autoimmunity but do not affect thymocyte development or induce lymphoma.

摘要

转录因子RORγt调节辅助性T细胞的T17亚群分化、胸腺T细胞发育和淋巴结生成。虽然消除RORγt可预防T17细胞介导的实验性自身免疫性脑脊髓炎(EAE),但它也会破坏胸腺细胞发育,这可能导致致命的胸腺淋巴瘤。在这里,我们在RORγt中鉴定出一个双氨基酸取代(RORγt),它“优先”破坏T17分化,但不影响胸腺细胞发育。表达RORγt的小鼠对与T17分化缺陷相关的EAE具有抗性,但除派伊尔结外,胸腺细胞发育和淋巴结生成维持正常。RORγt在赖氨酸69处的泛素化较少,这是T17分化而非T细胞发育选择性所需的。这项研究将为开发选择性靶向T17细胞介导的自身免疫但不影响胸腺细胞发育或诱发淋巴瘤的治疗方法提供依据。

https://cdn.ncbi.nlm.nih.gov/pmc/blobs/1938/5678981/38953a16cba1/nihms898687f1.jpg

文献AI研究员

20分钟写一篇综述,助力文献阅读效率提升50倍。

立即体验

用中文搜PubMed

大模型驱动的PubMed中文搜索引擎

马上搜索

文档翻译

学术文献翻译模型,支持多种主流文档格式。

立即体验