Suppr超能文献

抑制阿米巴溶酶体酸化可阻断阿米巴细胞的互噬作用和细胞杀伤。

Inhibition of Amebic Lysosomal Acidification Blocks Amebic Trogocytosis and Cell Killing.

作者信息

Gilmartin Allissia A, Ralston Katherine S, Petri William A

机构信息

Department of Microbiology, Immunology and Cancer Biology, University of Virginia, Charlottesville, Virginia, USA.

Department of Microbiology and Molecular Genetics, University of California, Davis, California, USA.

出版信息

mBio. 2017 Aug 29;8(4):e01187-17. doi: 10.1128/mBio.01187-17.

Abstract

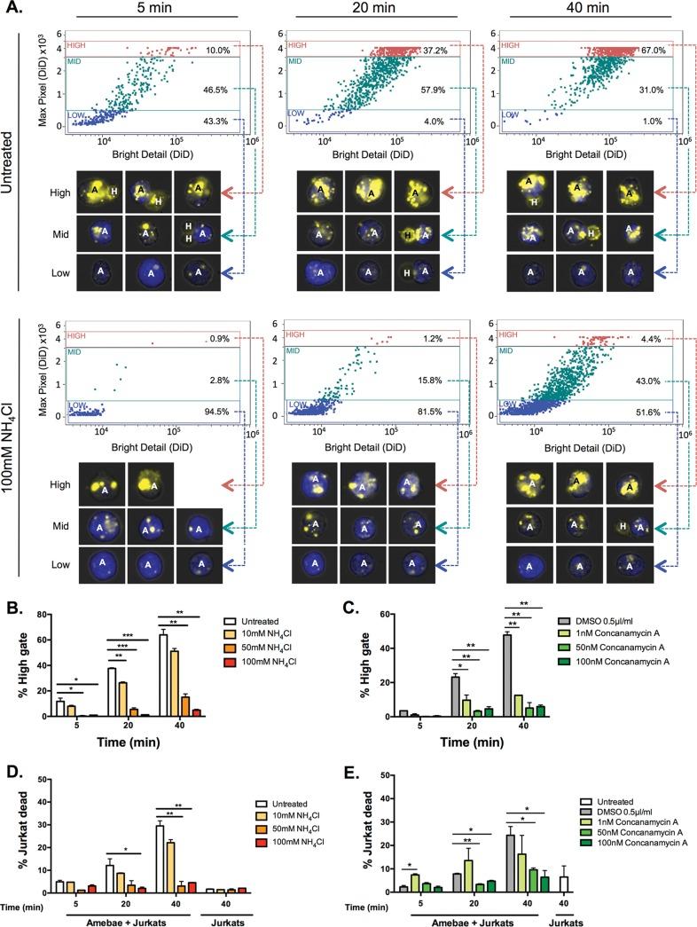
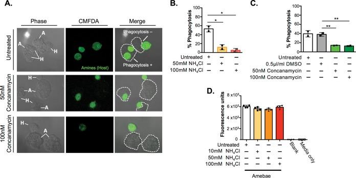
ingests fragments of live host cells in a nibbling-like process termed amebic trogocytosis. Amebic trogocytosis is required for cell killing and contributes to tissue invasion, which is a hallmark of invasive amebic colitis. Work done prior to the discovery of amebic trogocytosis showed that acid vesicles are required for amebic cytotoxicity. In the present study, we show that acidified lysosomes are required for amebic trogocytosis and cell killing. Interference with lysosome acidification using ammonium chloride, a weak base, or concanamycin A, a vacuolar H ATPase inhibitor, decreased amebic trogocytosis and amebic cytotoxicity. Our data suggest that the inhibitors do not impair the ingestion of an initial fragment but rather block continued trogocytosis and the ingestion of multiple fragments. The acidification inhibitors also decreased phagocytosis, but not fluid-phase endocytosis. These data suggest that amebic lysosomes play a crucial role in amebic trogocytosis, phagocytosis, and cell killing. is a protozoan parasite that is prevalent in low-income countries, where it causes potentially fatal diarrhea, dysentery, and liver abscesses. Tissue destruction is a hallmark of invasive infection. The parasite is highly cytotoxic to a wide range of human cells, and parasite cytotoxic activity is likely to drive tissue destruction. is able to kill human cells through amebic trogocytosis. This process also contributes to tissue invasion. Trogocytosis has been observed in other organisms; however, little is known about the mechanism in any system. We show that interference with lysosomal acidification impairs amebic trogocytosis, phagocytosis, and cell killing, indicating that amebic lysosomes are critically important for these processes.

摘要

在一种类似啃食的过程(称为阿米巴细胞咬食作用)中摄取活宿主细胞的片段。阿米巴细胞咬食作用是细胞杀伤所必需的,并且有助于组织侵袭,这是侵袭性阿米巴结肠炎的一个标志。在发现阿米巴细胞咬食作用之前所做的研究表明,酸性囊泡是阿米巴细胞毒性所必需的。在本研究中,我们表明酸化的溶酶体是阿米巴细胞咬食作用和细胞杀伤所必需的。使用弱碱氯化铵或液泡H-ATP酶抑制剂 concanamycin A干扰溶酶体酸化,会降低阿米巴细胞咬食作用和阿米巴细胞毒性。我们的数据表明,这些抑制剂不会损害最初片段的摄取,而是会阻止持续的细胞咬食作用和多个片段的摄取。酸化抑制剂也会降低吞噬作用,但不会降低液相内吞作用。这些数据表明,阿米巴溶酶体在阿米巴细胞咬食作用、吞噬作用和细胞杀伤中起关键作用。是一种原生动物寄生虫,在低收入国家很普遍,在那里它会导致潜在致命的腹泻、痢疾和肝脓肿。组织破坏是侵袭性感染的一个标志。这种寄生虫对多种人类细胞具有高度细胞毒性,并且寄生虫细胞毒性活性可能会导致组织破坏。能够通过阿米巴细胞咬食作用杀死人类细胞。这个过程也有助于组织侵袭。细胞咬食作用在其他生物体中也有观察到;然而,在任何系统中对其机制了解甚少。我们表明,干扰溶酶体酸化会损害阿米巴细胞咬食作用、吞噬作用和细胞杀伤,这表明阿米巴溶酶体对这些过程至关重要。

https://cdn.ncbi.nlm.nih.gov/pmc/blobs/998d/5574710/67f993e50d63/mbo0041734570001.jpg

文献AI研究员

20分钟写一篇综述,助力文献阅读效率提升50倍。

立即体验

用中文搜PubMed

大模型驱动的PubMed中文搜索引擎

马上搜索

文档翻译

学术文献翻译模型,支持多种主流文档格式。

立即体验