Suppr超能文献

一种从头生成亚结构算法,用于鉴定肝 X 受体β激动剂的优势化学片段。

A de novo substructure generation algorithm for identifying the privileged chemical fragments of liver X receptorβ agonists.

机构信息

Research Center for Drug Discovery, School of Pharmaceutical Sciences and School of Life Sciences, Sun Yat-Sen University, 132 East Circle at University City, Guangzhou, 510006, China.

出版信息

Sci Rep. 2017 Sep 11;7(1):11121. doi: 10.1038/s41598-017-08848-4.

Abstract

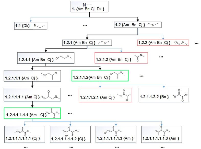
Liver X receptorβ (LXRβ) is a promising therapeutic target for lipid disorders, atherosclerosis, chronic inflammation, autoimmunity, cancer and neurodegenerative diseases. Druggable LXRβ agonists have been explored over the past decades. However, the pocket of LXRβ ligand-binding domain (LBD) is too large to predict LXRβ agonists with novel scaffolds based on either receptor or agonist structures. In this paper, we report a de novo algorithm which drives privileged LXRβ agonist fragments by starting with individual chemical bonds (de novo) from every molecule in a LXRβ agonist library, growing the bonds into substructures based on the agonist structures with isomorphic and homomorphic restrictions, and electing the privileged fragments from the substructures with a popularity threshold and background chemical and biological knowledge. Using these privileged fragments as queries, we were able to figure out the rules to reconstruct LXRβ agonist molecules from the fragments. The privileged fragments were validated by building regularized logistic regression (RLR) and supporting vector machine (SVM) models as descriptors to predict a LXRβ agonist activities.

摘要

肝 X 受体β(LXRβ)是治疗脂质代谢紊乱、动脉粥样硬化、慢性炎症、自身免疫、癌症和神经退行性疾病的有希望的靶点。在过去几十年中,人们一直在探索可成药的 LXRβ 激动剂。然而,LXRβ 配体结合域(LBD)的口袋太大,无法基于受体或激动剂结构来预测具有新型骨架的 LXRβ 激动剂。在本文中,我们报告了一种从头开始的算法,该算法从 LXRβ 激动剂库中的每个分子的单个化学键(从头开始)开始,根据具有同构和同态限制的激动剂结构将化学键扩展成亚结构,并从具有流行阈值和背景化学和生物学知识的亚结构中选择特权片段。使用这些特权片段作为查询,我们能够从片段中找出重建 LXRβ 激动剂分子的规则。通过构建正则化逻辑回归(RLR)和支持向量机(SVM)模型作为描述符来验证特权片段,以预测 LXRβ 激动剂的活性。

https://cdn.ncbi.nlm.nih.gov/pmc/blobs/fcf7/5593923/b4435094b981/41598_2017_8848_Fig1_HTML.jpg

文献AI研究员

20分钟写一篇综述,助力文献阅读效率提升50倍。

立即体验

用中文搜PubMed

大模型驱动的PubMed中文搜索引擎

马上搜索

文档翻译

学术文献翻译模型,支持多种主流文档格式。

立即体验