Suppr超能文献

通过联合使用白细胞介素-6受体阻滞剂克服肾细胞癌对酪氨酸激酶抑制剂的耐药性。

Overriding TKI resistance of renal cell carcinoma by combination therapy with IL-6 receptor blockade.

作者信息

Ishibashi Kei, Haber Tobias, Breuksch Ines, Gebhard Susanne, Sugino Takashi, Kubo Hitoshi, Hata Junya, Koguchi Tomoyuki, Yabe Michihiro, Kataoka Masao, Ogawa Soichiro, Hiraki Hiroyuki, Yanagida Tomohiko, Haga Nobuhiro, Thüroff Joachim W, Prawitt Dirk, Brenner Walburgis, Kojima Yoshiyuki

机构信息

Department of Urology, Fukushima Medical University, Fukushima, Japan.

Department of Urology, Johannes Gutenberg University Medical Center, Mainz, Germany.

出版信息

Oncotarget. 2017 Jul 21;8(33):55230-55245. doi: 10.18632/oncotarget.19420. eCollection 2017 Aug 15.

Abstract

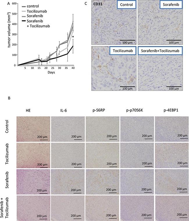
Metastatic renal cell carcinoma (RCC) is a tumor entity with poor prognosis due to limited therapy options. Tyrosine kinase inhibitors (TKI) represent the standard of care for RCCs, however a significant proportion of RCC patients develop resistance to this therapy. Interleukin-6 (IL-6) is considered to be associated with poor prognosis in RCCs. We therefore hypothesized that TKI resistance and IL-6 secretion are causally connected. We first analyzed IL-6 expression after TKI treatment in RCC cells and RCC tumor specimens. Cell proliferation and signal transduction activity were then quantified after co-treatment with tocilizumab, an IL-6R inhibitor, and . 786-O RCC cells secrete high IL-6 levels after low dose stimulation with the TKIs sorafenib, sunitinib and pazopanib, inducing activation of AKT-mTOR pathway, NFκB, HIF-2α and VEGF expression. Tocilizumab neutralizes the AKT-mTOR pathway activation and results in reduced proliferation. Using a mouse xenograft model we can show that a combination therapy with tocilizumab and low dosage of sorafenib suppresses 786-O tumor growth, reduces AKT-mTOR pathway and inhibits angiogenesis more efficient than sorafenib alone. Furthermore FDG-PET imaging detected early decrease of maximum standardized uptake values prior to extended central necrosis. Our findings suggest that a combination therapy of IL-6R inhibitors and TKIs may represent a novel therapeutic approach for RCC treatment.

摘要

转移性肾细胞癌(RCC)是一种由于治疗选择有限而预后较差的肿瘤实体。酪氨酸激酶抑制剂(TKI)是RCC的标准治疗方法,然而,相当一部分RCC患者对这种治疗产生耐药性。白细胞介素-6(IL-6)被认为与RCC的不良预后有关。因此,我们假设TKI耐药性与IL-6分泌存在因果关系。我们首先分析了TKI治疗后RCC细胞和RCC肿瘤标本中的IL-6表达。然后,在与IL-6R抑制剂托珠单抗联合治疗后,对细胞增殖和信号转导活性进行了量化。在用索拉非尼、舒尼替尼和帕唑帕尼等TKI低剂量刺激后,786-O RCC细胞分泌高水平的IL-6,诱导AKT-mTOR通路、NFκB、HIF-2α和VEGF表达的激活。托珠单抗可中和AKT-mTOR通路的激活并导致增殖减少。使用小鼠异种移植模型,我们可以证明托珠单抗与低剂量索拉非尼联合治疗比单独使用索拉非尼更有效地抑制786-O肿瘤生长、降低AKT-mTOR通路并抑制血管生成。此外,FDG-PET成像在广泛的中央坏死之前检测到最大标准化摄取值的早期下降。我们的研究结果表明,IL-6R抑制剂和TKI联合治疗可能代表一种新的RCC治疗方法。

https://cdn.ncbi.nlm.nih.gov/pmc/blobs/17ab/5589655/84c62fcb110d/oncotarget-08-55230-g001.jpg

文献AI研究员

20分钟写一篇综述,助力文献阅读效率提升50倍。

立即体验

用中文搜PubMed

大模型驱动的PubMed中文搜索引擎

马上搜索

文档翻译

学术文献翻译模型,支持多种主流文档格式。

立即体验