Suppr超能文献

处于……奇妙世界中的p53、p63和p73 。 你提供的原文似乎不完整,“in the wonderland of.”后面应该还有内容。

p53, p63 and p73 in the wonderland of .

作者信息

Billant Olivier, Blondel Marc, Voisset Cécile

机构信息

Inserm UMR 1078, Université de Bretagne Occidentale, Faculté de Médecine et des Sciences de la Santé, Etablissement Français du Sang (EFS) Bretagne, CHRU Brest, Hôpital Morvan, Laboratoire de Génétique Moléculaire, Brest, France.

出版信息

Oncotarget. 2017 Jun 16;8(34):57855-57869. doi: 10.18632/oncotarget.18506. eCollection 2017 Aug 22.

Abstract

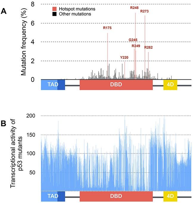
Since its discovery in 1979, p53 has been on the forefront of cancer research. It is considered a master gene of cancer suppression and is found mutated in around 50% of all human tumors. In addition, the progressive identification of p53-related transcription factors p63 and p73 as well as their multiple isoforms have added further layers of complexity to an already dense network. Among the numerous models used to unravel the p53 family mysteries, has been particularly useful. This seemingly naive model allows the expression of a functional human p53 and thus the assessment of p53 intrinsic transcriptional activity. The aim of this article is to review the various contributions that the budding yeast has made to the understanding of p53, p63 and p73 biology and to envision new possible directions for yeast-based assays in the field of cancer as well as other p53-family-related diseases.

摘要

自1979年被发现以来,p53一直处于癌症研究的前沿。它被认为是癌症抑制的主基因,在大约50%的人类肿瘤中被发现发生了突变。此外,p53相关转录因子p63和p73及其多种异构体的逐步鉴定,给这个已经很复杂的网络又增加了更多层次的复杂性。在众多用于揭开p53家族奥秘的模型中, 特别有用。这个看似简单的模型允许功能性人类p53的表达,从而可以评估p53的内在转录活性。本文的目的是回顾出芽酵母在理解p53、p63和p73生物学方面所做的各种贡献,并设想基于酵母的检测方法在癌症领域以及其他与p53家族相关疾病中的新的可能方向。

https://cdn.ncbi.nlm.nih.gov/pmc/blobs/48aa/5593689/c3680d3869f8/oncotarget-08-57855-g001.jpg

文献AI研究员

20分钟写一篇综述,助力文献阅读效率提升50倍。

立即体验

用中文搜PubMed

大模型驱动的PubMed中文搜索引擎

马上搜索

文档翻译

学术文献翻译模型,支持多种主流文档格式。

立即体验