Suppr超能文献

无翅型MMTV整合位点家族(APC)设定了大脑皮质祖细胞发育所需的Wnt信号基调。

APC sets the Wnt tone necessary for cerebral cortical progenitor development.

作者信息

Nakagawa Naoki, Li Jingjun, Yabuno-Nakagawa Keiko, Eom Tae-Yeon, Cowles Martis, Mapp Tavien, Taylor Robin, Anton E S

机构信息

University of North Carolina Neuroscience Center, Department of Cell Biology and Physiology, University of North Carolina School of Medicine, Chapel Hill, North Carolina 27599, USA.

出版信息

Genes Dev. 2017 Aug 15;31(16):1679-1692. doi: 10.1101/gad.302679.117. Epub 2017 Sep 15.

Abstract

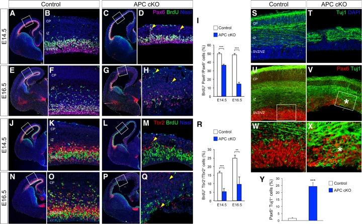
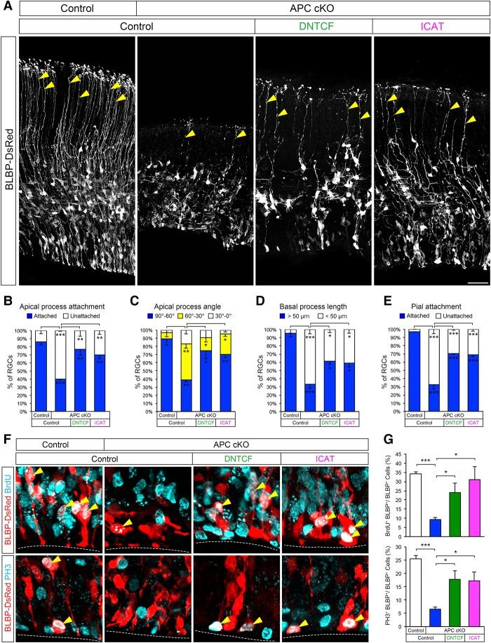
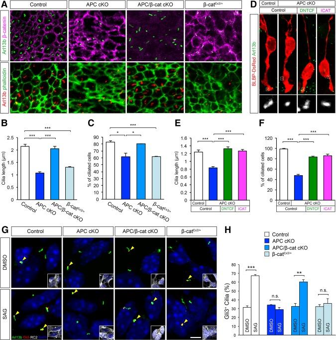
Adenomatous polyposis coli (APC) regulates the activity of β-catenin, an integral component of Wnt signaling. However, the selective role of the APC-β-catenin pathway in cerebral cortical development is unknown. Here we genetically dissected the relative contributions of APC-regulated β-catenin signaling in cortical progenitor development, a necessary early step in cerebral cortical formation. Radial progenitor-specific inactivation of the APC-β-catenin pathway indicates that the maintenance of appropriate β-catenin-mediated Wnt tone is necessary for the orderly differentiation of cortical progenitors and the resultant formation of the cerebral cortex. APC deletion deregulates β-catenin, leads to high Wnt tone, and disrupts Notch1 signaling and primary cilium maintenance necessary for radial progenitor functions. β-Catenin deregulation directly disrupts cilium maintenance and signaling via Tulp3, essential for intraflagellar transport of ciliary signaling receptors. Surprisingly, deletion of β-catenin or inhibition of β-catenin activity in APC-null progenitors rescues the APC-null phenotype. These results reveal that APC-regulated β-catenin activity in cortical progenitors sets the appropriate Wnt tone necessary for normal cerebral cortical development.

摘要

腺瘤性结肠息肉病蛋白(APC)调节β-连环蛋白的活性,β-连环蛋白是Wnt信号通路的一个重要组成部分。然而,APC-β-连环蛋白通路在大脑皮质发育中的选择性作用尚不清楚。在此,我们通过遗传学方法剖析了APC调节的β-连环蛋白信号在皮质祖细胞发育中的相对贡献,皮质祖细胞发育是大脑皮质形成过程中一个必要的早期步骤。APC-β-连环蛋白通路在放射状祖细胞中的特异性失活表明,维持适当的β-连环蛋白介导的Wnt信号强度对于皮质祖细胞的有序分化以及由此产生的大脑皮质形成是必要的。APC缺失会使β-连环蛋白失调,导致Wnt信号强度升高,并破坏放射状祖细胞功能所必需的Notch1信号传导和初级纤毛维持。β-连环蛋白失调会直接破坏纤毛维持,并通过Tulp3干扰信号传导,Tulp3对纤毛信号受体的鞭毛内运输至关重要。令人惊讶的是,在APC缺失的祖细胞中删除β-连环蛋白或抑制β-连环蛋白活性可挽救APC缺失的表型。这些结果表明,APC在皮质祖细胞中调节的β-连环蛋白活性设定了正常大脑皮质发育所需的适当Wnt信号强度。

https://cdn.ncbi.nlm.nih.gov/pmc/blobs/ca8e/5647938/efa7c1a66697/1679f01.jpg

文献AI研究员

20分钟写一篇综述,助力文献阅读效率提升50倍。

立即体验

用中文搜PubMed

大模型驱动的PubMed中文搜索引擎

马上搜索

文档翻译

学术文献翻译模型,支持多种主流文档格式。

立即体验