Suppr超能文献

GATOR1调节线粒体三羧酸循环的氮分解代谢反应。

GATOR1 regulates nitrogenic cataplerotic reactions of the mitochondrial TCA cycle.

作者信息

Chen Jun, Sutter Benjamin M, Shi Lei, Tu Benjamin P

机构信息

Department of Biochemistry, University of Texas Southwestern Medical Center, Dallas, Texas, USA.

出版信息

Nat Chem Biol. 2017 Nov;13(11):1179-1186. doi: 10.1038/nchembio.2478. Epub 2017 Sep 18.

Abstract

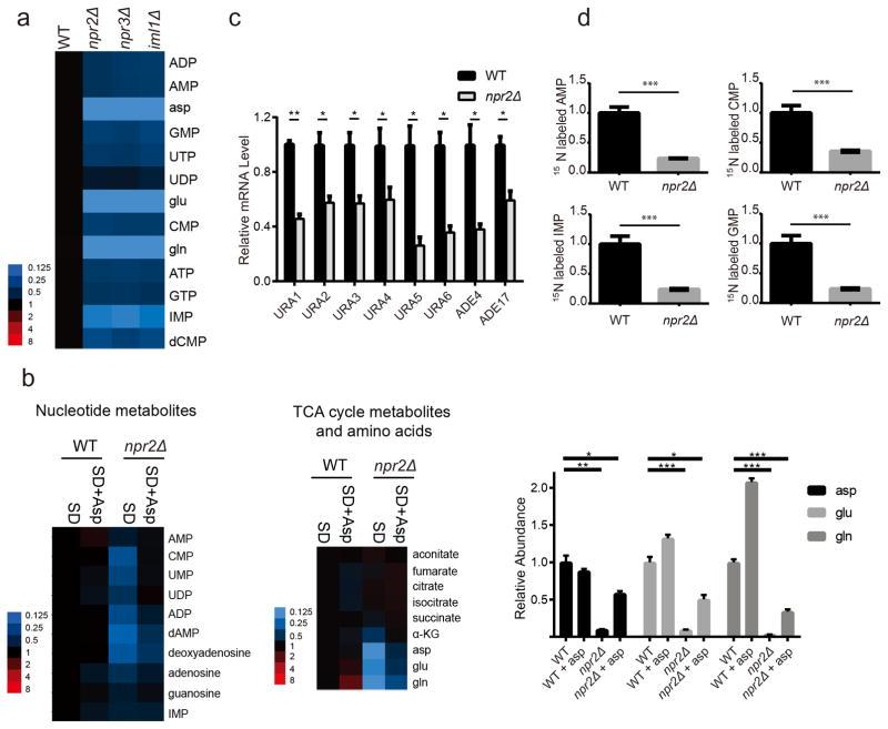
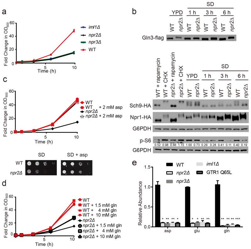
The GATOR1 (SEACIT) complex consisting of Iml1-Npr2-Npr3 inhibits target of rapamycin complex 1 (TORC1) in response to amino acid insufficiency. In glucose medium, Saccharomyces cerevisiae mutants lacking the function of this complex grow poorly in the absence of amino acid supplementation, despite showing hallmarks of increased TORC1 signaling. Such mutants sense that they are amino acid replete and thus repress metabolic activities that are important for achieving this state. We found that npr2Δ mutants have defective mitochondrial tricarboxylic acid (TCA)-cycle activity and retrograde response. Supplementation with glutamine, and especially aspartate, which are nitrogen-containing forms of TCA-cycle intermediates, rescues growth of npr2Δ mutants. These amino acids are then consumed in biosynthetic pathways that require nitrogen to support proliferative metabolism. Our findings revealed that negative regulators of TORC1, such as GATOR1 (SEACIT), regulate the cataplerotic synthesis of these amino acids from the TCA cycle, in tune with the amino acid and nitrogen status of cells.

摘要

由Iml1-Npr2-Npr3组成的GATOR1(SEACIT)复合物在氨基酸不足时抑制雷帕霉素靶蛋白复合物1(TORC1)。在葡萄糖培养基中,缺乏该复合物功能的酿酒酵母突变体在不补充氨基酸的情况下生长不良,尽管显示出TORC1信号增强的特征。此类突变体感觉到它们氨基酸充足,因此会抑制对实现这种状态很重要的代谢活动。我们发现,npr2Δ突变体具有缺陷的线粒体三羧酸(TCA)循环活性和逆行反应。补充谷氨酰胺,尤其是天冬氨酸(TCA循环中间体的含氮形式)可挽救npr2Δ突变体的生长。然后这些氨基酸在需要氮来支持增殖代谢的生物合成途径中被消耗。我们的研究结果表明,TORC1的负调节因子,如GATOR1(SEACIT),根据细胞的氨基酸和氮状态,调节从TCA循环中这些氨基酸的补充合成。

https://cdn.ncbi.nlm.nih.gov/pmc/blobs/9c9d/5659745/622523ddcf01/nihms899326f1.jpg

文献AI研究员

20分钟写一篇综述,助力文献阅读效率提升50倍。

立即体验

用中文搜PubMed

大模型驱动的PubMed中文搜索引擎

马上搜索

文档翻译

学术文献翻译模型,支持多种主流文档格式。

立即体验