Suppr超能文献

蓝藻 Sfp 型磷酸泛酰巯基乙胺转移酶使多种生物合成途径的载体蛋白具有功能。

Cyanobacterial Sfp-type phosphopantetheinyl transferases functionalize carrier proteins of diverse biosynthetic pathways.

机构信息

Department of Medicinal Chemistry and Center for Natural Products, Drug Discovery and Development, University of Florida, Gainesville, FL, 32610, USA.

NIH Chemical Genomics Center, National Center for Advancing Translational Sciences, National Institutes of Health, Rockville, MD, 20850, USA.

出版信息

Sci Rep. 2017 Sep 19;7(1):11888. doi: 10.1038/s41598-017-12244-3.

Abstract

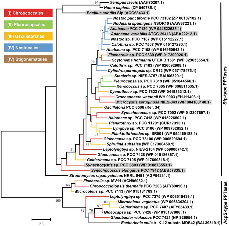
Cyanobacteria produce structurally and functionally diverse polyketides, nonribosomal peptides and their hybrids. Sfp-type phosphopantetheinyl transferases (PPTases) are essential to the production of these compounds via functionalizing carrier proteins (CPs) of biosynthetic megaenzymes. However, cyanobacterial Sfp-type PPTases remain poorly characterized, posing a significant barrier to the exploitation of cyanobacteria for biotechnological and biomedical applications. Herein, we describe the detailed characterization of multiple cyanobacterial Sfp-type PPTases that were rationally selected. Biochemical characterization of these enzymes along with the prototypic enzyme Sfp from Bacillus subtilis demonstrated their varying specificities toward 11 recombinant CPs of different types of biosynthetic pathways from cyanobacterial and Streptomyces strains. Kinetic analysis further indicated that PPTases possess the higher binding affinity and catalytic efficiency toward their cognate CPs in comparison with noncognate substrates. Moreover, when chromosomally replacing the native PPTase gene of Synechocystis sp. PCC6803, two selected cyanobacterial PPTases and Sfp supported the growth of resulted mutants. Cell lysates of the cyanobacterial mutants further functionalized recombinant CP substrates. Collectively, these studies reveal the versatile catalysis of selected cyanobacterial PPTases and provide new tools to synthesize cyanobacterial natural products using in vitro and in vivo synthetic biology approaches.

摘要

蓝藻产生结构和功能多样的聚酮类化合物、非核糖体肽及其杂合体。Sfp 型磷酸泛酰巯基乙胺转移酶(PPTases)对于通过功能化生物合成巨型酶的载体蛋白(CPs)来生产这些化合物是必不可少的。然而,蓝藻 Sfp 型 PPTases 的特性仍知之甚少,这对利用蓝藻进行生物技术和生物医学应用构成了重大障碍。在此,我们描述了经过合理选择的多种蓝藻 Sfp 型 PPTases 的详细特征。这些酶的生化特性以及来自枯草芽孢杆菌的原型酶 Sfp 的特性表明,它们对来自蓝藻和链霉菌菌株的不同类型生物合成途径的 11 种重组 CP 具有不同的特异性。动力学分析进一步表明,与非同源底物相比,PPTases 对其同源 CP 具有更高的结合亲和力和催化效率。此外,当在染色体上取代集胞藻 PCC6803 的天然 PPTase 基因时,两种选定的蓝藻 PPTases 和 Sfp 支持所得突变体的生长。蓝藻突变体的细胞裂解物进一步对重组 CP 底物进行了功能化。总的来说,这些研究揭示了所选蓝藻 PPTases 的多功能催化作用,并提供了新的工具,可使用体外和体内合成生物学方法来合成蓝藻天然产物。

https://cdn.ncbi.nlm.nih.gov/pmc/blobs/5bbf/5605751/511b6933c8bb/41598_2017_12244_Fig1_HTML.jpg

文献AI研究员

20分钟写一篇综述,助力文献阅读效率提升50倍。

立即体验

用中文搜PubMed

大模型驱动的PubMed中文搜索引擎

马上搜索

文档翻译

学术文献翻译模型,支持多种主流文档格式。

立即体验