Suppr超能文献

增强型校对控制CRISPR-Cas9靶向准确性。

Enhanced proofreading governs CRISPR-Cas9 targeting accuracy.

作者信息

Chen Janice S, Dagdas Yavuz S, Kleinstiver Benjamin P, Welch Moira M, Sousa Alexander A, Harrington Lucas B, Sternberg Samuel H, Joung J Keith, Yildiz Ahmet, Doudna Jennifer A

机构信息

Department of Molecular and Cell Biology, University of California, Berkeley, California 94720, USA.

Biophysics Graduate Group, University of California, Berkeley, California 94720, USA.

出版信息

Nature. 2017 Oct 19;550(7676):407-410. doi: 10.1038/nature24268. Epub 2017 Sep 20.

Abstract

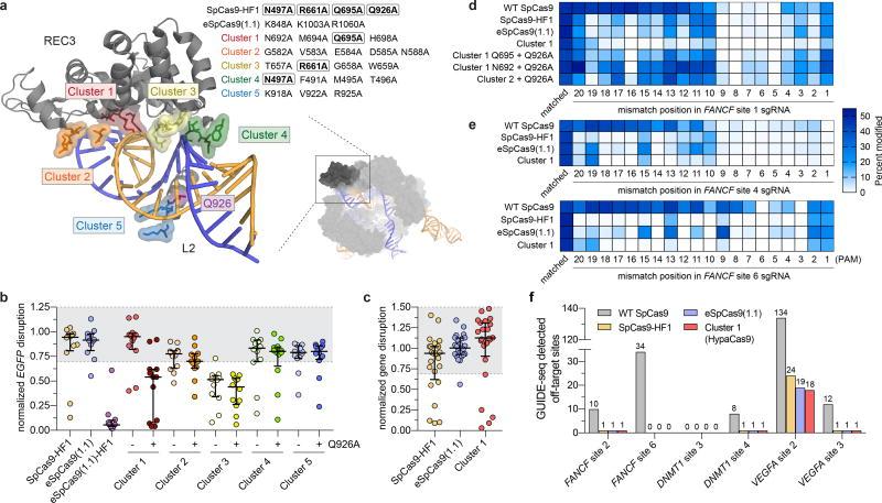
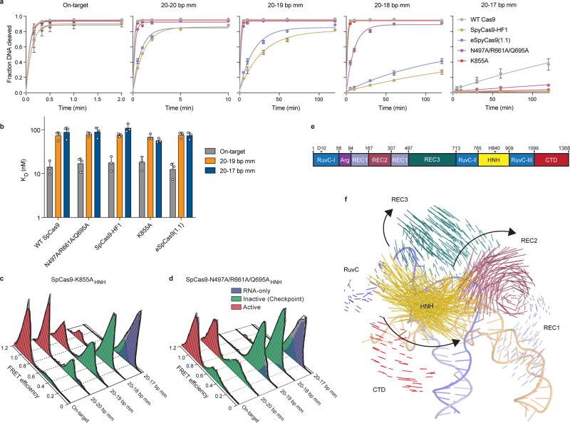
The RNA-guided CRISPR-Cas9 nuclease from Streptococcus pyogenes (SpCas9) has been widely repurposed for genome editing. High-fidelity (SpCas9-HF1) and enhanced specificity (eSpCas9(1.1)) variants exhibit substantially reduced off-target cleavage in human cells, but the mechanism of target discrimination and the potential to further improve fidelity are unknown. Here, using single-molecule Förster resonance energy transfer experiments, we show that both SpCas9-HF1 and eSpCas9(1.1) are trapped in an inactive state when bound to mismatched targets. We find that a non-catalytic domain within Cas9, REC3, recognizes target complementarity and governs the HNH nuclease to regulate overall catalytic competence. Exploiting this observation, we design a new hyper-accurate Cas9 variant (HypaCas9) that demonstrates high genome-wide specificity without compromising on-target activity in human cells. These results offer a more comprehensive model to rationalize and modify the balance between target recognition and nuclease activation for precision genome editing.

摘要

来自化脓性链球菌的RNA引导的CRISPR-Cas9核酸酶(SpCas9)已被广泛用于基因组编辑。高保真(SpCas9-HF1)和增强特异性(eSpCas9(1.1))变体在人类细胞中表现出显著降低的脱靶切割,但靶点识别机制以及进一步提高保真度的潜力尚不清楚。在这里,我们使用单分子Förster共振能量转移实验表明,当与错配靶点结合时,SpCas9-HF1和eSpCas9(1.1)都被困在无活性状态。我们发现,Cas9中的一个非催化结构域REC3识别靶点互补性并控制HNH核酸酶来调节整体催化能力。利用这一观察结果,我们设计了一种新的超精确Cas9变体(HypaCas9),它在人类细胞中表现出高全基因组特异性,且不影响靶向活性。这些结果提供了一个更全面的模型,以合理化和修改靶点识别与核酸酶激活之间的平衡,用于精确基因组编辑。

https://cdn.ncbi.nlm.nih.gov/pmc/blobs/08f8/5918688/74283f5d60c9/nihms905915f5.jpg

文献AI研究员

20分钟写一篇综述,助力文献阅读效率提升50倍。

立即体验

用中文搜PubMed

大模型驱动的PubMed中文搜索引擎

马上搜索

文档翻译

学术文献翻译模型,支持多种主流文档格式。

立即体验