Suppr超能文献

高度紊乱蛋白质在 2 型糖尿病中作用的全面综述。

A Comprehensive Survey of the Roles of Highly Disordered Proteins in Type 2 Diabetes.

机构信息

Department of Molecular Medicine, Morsani College of Medicine, University of South Florida, 12901 Bruce B. Downs Blvd. MDC07, Tampa, FL 33620, USA.

Department of Computer Science, College of Computer Science and Software, Shenzhen University, Shenzhen 518060, China.

出版信息

Int J Mol Sci. 2017 Sep 21;18(10):2010. doi: 10.3390/ijms18102010.

Abstract

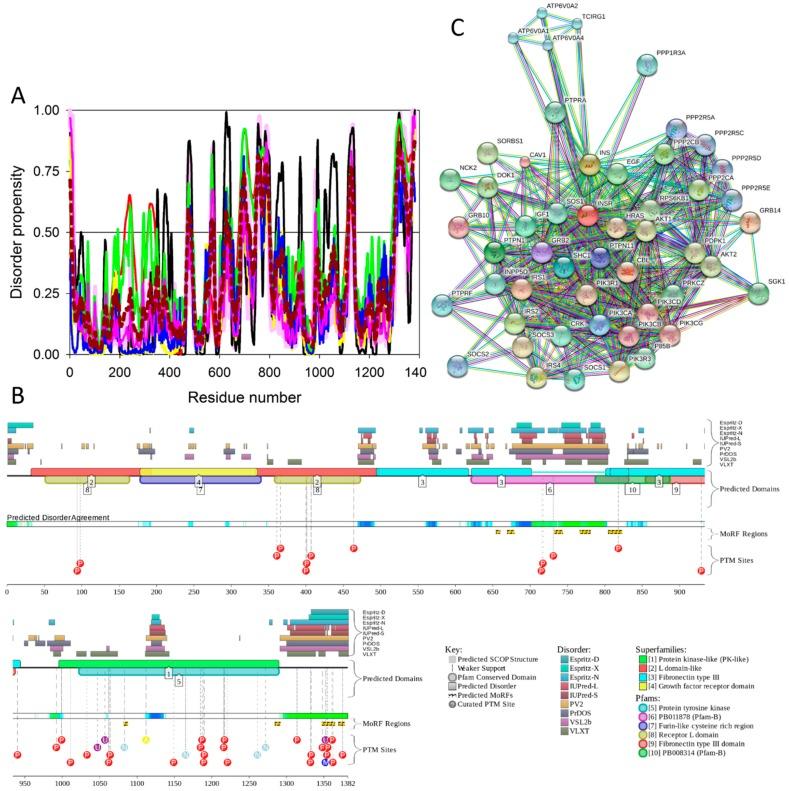
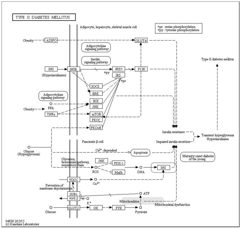
Type 2 diabetes mellitus (T2DM) is a chronic and progressive disease that is strongly associated with hyperglycemia (high blood sugar) related to either insulin resistance or insufficient insulin production. Among the various molecular events and players implicated in the manifestation and development of diabetes mellitus, proteins play several important roles. The Kyoto Encyclopedia of Genes and Genomes (KEGG) database has information on 34 human proteins experimentally shown to be related to the T2DM pathogenesis. It is known that many proteins associated with different human maladies are intrinsically disordered as a whole, or contain intrinsically disordered regions. The presented study shows that T2DM is not an exception to this rule, and many proteins known to be associated with pathogenesis of this malady are intrinsically disordered. The multiparametric bioinformatics analysis utilizing several computational tools for the intrinsic disorder characterization revealed that IRS1, IRS2, IRS4, MAFA, PDX1, ADIPO, PIK3R2, PIK3R5, SoCS1, and SoCS3 are expected to be highly disordered, whereas VDCC, SoCS2, SoCS4, JNK9, PRKCZ, PRKCE, insulin, GCK, JNK8, JNK10, PYK, INSR, TNF-α, MAPK3, and Kir6.2 are classified as moderately disordered proteins, and GLUT2, GLUT4, mTOR, SUR1, MAPK1, IKKA, PRKCD, PIK3CB, and PIK3CA are predicted as mostly ordered. More focused computational analyses and intensive literature mining were conducted for a set of highly disordered proteins related to T2DM. The resulting work represents a comprehensive survey describing the major biological functions of these proteins and functional roles of their intrinsically disordered regions, which are frequently engaged in protein-protein interactions, and contain sites of various posttranslational modifications (PTMs). It is also shown that intrinsic disorder-associated PTMs may play important roles in controlling the functions of these proteins. Consideration of the T2DM proteins from the perspective of intrinsic disorder provides useful information that can potentially lead to future experimental studies that may uncover latent and novel pathways associated with the disease.

摘要

2 型糖尿病(T2DM)是一种慢性进行性疾病,与胰岛素抵抗或胰岛素分泌不足导致的高血糖密切相关。在与糖尿病的发生和发展有关的各种分子事件和参与者中,蛋白质起着重要的作用。京都基因与基因组百科全书(KEGG)数据库包含了 34 种经实验证实与 T2DM 发病机制相关的人类蛋白质的信息。已知许多与不同人类疾病相关的蛋白质整体上是无序的,或者包含无序区域。本研究表明,T2DM 也不例外,许多与该疾病发病机制相关的蛋白质是无序的。利用几个用于内在无序特征描述的计算工具进行的多参数生物信息学分析表明,IRS1、IRS2、IRS4、MAFA、PDX1、ADIPO、PIK3R2、PIK3R5、SoCS1 和 SoCS3 预计是高度无序的,而 VDCC、SoCS2、SoCS4、JNK9、PRKCZ、PRKCE、胰岛素、GCK、JNK8、JNK10、PYK、INSR、TNF-α、MAPK3 和 Kir6.2 被归类为中度无序的蛋白质,GLUT2、GLUT4、mTOR、SUR1、MAPK1、IKKA、PRKCD、PIK3CB 和 PIK3CA 被预测为大部分有序。对一组与 T2DM 相关的高度无序蛋白质进行了更集中的计算分析和深入的文献挖掘。所得工作代表了对这些蛋白质的主要生物学功能和其内在无序区域的功能作用的全面调查,这些无序区域经常参与蛋白质-蛋白质相互作用,并包含各种翻译后修饰(PTM)的位点。还表明,与内在无序相关的 PTM 可能在控制这些蛋白质的功能方面发挥重要作用。从内在无序的角度考虑 T2DM 蛋白质,可以提供有用的信息,这些信息可能会导致未来的实验研究,从而揭示与该疾病相关的潜在和新的途径。

https://cdn.ncbi.nlm.nih.gov/pmc/blobs/1f2a/5666700/f8d9bad98fad/ijms-18-02010-g001.jpg

文献AI研究员

20分钟写一篇综述,助力文献阅读效率提升50倍。

立即体验

用中文搜PubMed

大模型驱动的PubMed中文搜索引擎

马上搜索

文档翻译

学术文献翻译模型,支持多种主流文档格式。

立即体验