Suppr超能文献

增强的丙酮酸脱氢酶活性改善心脏骤停小鼠模型的心脏预后。

Enhanced pyruvate dehydrogenase activity improves cardiac outcomes in a murine model of cardiac arrest.

作者信息

Piao Lin, Fang Yong-Hu, Kubler Manfred M, Donnino Michael W, Sharp Willard W

机构信息

Section of Emergency Medicine; Department of Medicine, University of Chicago, Chicago, Illinois, United States of America.

Departments of Emergency Medicine and Internal Medicine, Beth Israel Deaconess Medical Center, Boston, Massachusetts, United States of America.

出版信息

PLoS One. 2017 Sep 21;12(9):e0185046. doi: 10.1371/journal.pone.0185046. eCollection 2017.

Abstract

RATIONALE

Post-ischemic changes in cellular metabolism alter myocardial and neurological function. Pyruvate dehydrogenase (PDH), the limiting step in mitochondrial glucose oxidation, is inhibited by increased expression of PDH kinase (PDK) during ischemia/reperfusion injury. This results in decreased utilization of glucose to generate cellular ATP. Post-cardiac arrest (CA) hypothermia improves outcomes and alters metabolism, but its influence on PDH and PDK activity following CA are unknown. We hypothesized that therapeutic hypothermia (TH) following CA is associated with the inhibition of PDK activity and increased PDH activity. We further hypothesized that an inhibitor of PDK activity, dichloroacetate (DCA), would improve PDH activity and post-CA outcomes.

METHODS AND RESULTS

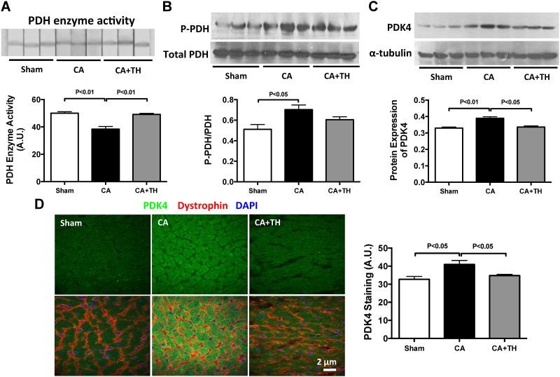
Anesthetized and ventilated adult female C57BL/6 wild-type mice underwent a 12-minute KCl-induced CA followed by cardiopulmonary resuscitation. Compared to normothermic (37°C) CA controls, administering TH (30°C) improved overall survival (72-hour survival rate: 62.5% vs. 28.6%, P<0.001), post-resuscitation myocardial function (ejection fraction: 50.9±3.1% vs. 27.2±2.0%, P<0.001; aorta systolic pressure: 132.7±7.3 vs. 72.3±3.0 mmHg, P<0.001), and neurological scores at 72-hour post CA (9.5±1.3 vs. 5.4±1.3, P<0.05). In both heart and brain, CA increased lactate concentrations (1.9-fold and 3.1-fold increase, respectively, P<0.01), decreased PDH enzyme activity (24% and 50% reduction, respectively, P<0.01), and increased PDK protein expressions (1.2-fold and 1.9-fold, respectively, P<0.01). In contrast, post-CA treatment with TH normalized lactate concentrations (P<0.01 and P<0.05) and PDK expressions (P<0.001 and P<0.05), while increasing PDH activity (P<0.01 and P<0.01) in both the heart and brain. Additionally, treatment with DCA (0.2 mg/g body weight) 30 min prior to CA improved both myocardial hemodynamics 2 hours post-CA (aortic systolic pressure: 123±3 vs. 96±4 mmHg, P<0.001) and 72-hour survival rates (50% vs. 19%, P<0.05) in normothermic animals.

CONCLUSIONS

Enhanced PDH activity in the setting of TH or DCA administration is associated with improved post-CA resuscitation outcomes. PDH is a promising therapeutic target for improving post-CA outcomes.

摘要

理论依据

缺血后细胞代谢变化会改变心肌和神经功能。丙酮酸脱氢酶(PDH)是线粒体葡萄糖氧化的限速步骤,在缺血/再灌注损伤期间,PDH激酶(PDK)表达增加会抑制PDH。这导致葡萄糖利用减少,从而使细胞ATP生成减少。心脏骤停(CA)后低温可改善预后并改变代谢,但CA后其对PDH和PDK活性的影响尚不清楚。我们假设CA后的治疗性低温(TH)与PDK活性抑制及PDH活性增加有关。我们进一步假设,PDK活性抑制剂二氯乙酸(DCA)可改善PDH活性及CA后的预后。

方法与结果

对麻醉并通气的成年雌性C57BL/6野生型小鼠进行12分钟氯化钾诱导的CA,随后进行心肺复苏。与常温(37°C)CA对照组相比,给予TH(30°C)可提高总体生存率(72小时生存率:62.5%对28.6%,P<0.001)、复苏后心肌功能(射血分数:50.9±3.1%对27.2±2.0%,P<0.001;主动脉收缩压:132.7±7.3对72.3±3.0 mmHg,P<0.001)以及CA后72小时的神经学评分(9.5±1.3对5.4±1.3,P<0.05)。在心脏和大脑中,CA均增加了乳酸浓度(分别增加1.9倍和3.1倍,P<0.01),降低了PDH酶活性(分别降低24%和50%,P<0.01),并增加了PDK蛋白表达(分别增加1.2倍和1.9倍,P<0.01)。相比之下,CA后用TH治疗可使心脏和大脑中的乳酸浓度(P<0.01和P<0.05)及PDK表达(P<0.001和P<0.05)恢复正常,同时增加PDH活性(P<0.01和P<0.01)。此外,在常温动物中,CA前30分钟用DCA(0.2 mg/g体重)治疗可改善CA后2小时的心肌血流动力学(主动脉收缩压:123±3对96±4 mmHg,P<0.001)及72小时生存率(50%对19%,P<0.05)。

结论

在TH或给予DCA的情况下,增强的PDH活性与改善CA后的复苏预后相关。PDH是改善CA后预后的一个有前景的治疗靶点。

https://cdn.ncbi.nlm.nih.gov/pmc/blobs/57a7/5608301/3cd365f2c0db/pone.0185046.g001.jpg

文献AI研究员

20分钟写一篇综述,助力文献阅读效率提升50倍。

立即体验

用中文搜PubMed

大模型驱动的PubMed中文搜索引擎

马上搜索

文档翻译

学术文献翻译模型,支持多种主流文档格式。

立即体验