Suppr超能文献

经人源化的自体人免疫细胞小鼠中,体外扩增的人自然杀伤细胞能够存活和增殖。

Ex Vivo Expanded Human NK Cells Survive and Proliferate in Humanized Mice with Autologous Human Immune Cells.

机构信息

Department of Pathology and Molecular Medicine, McMaster Immunology Research Centre, McMaster University, Hamilton, Ontario, Canada.

Cellular Therapy and Cancer Immunology Program, Department of Hematology/Oncology and BMT, Nationwide Children's Hospital, The Ohio State University Comprehensive Cancer Center, Columbus, United States.

出版信息

Sci Rep. 2017 Sep 21;7(1):12083. doi: 10.1038/s41598-017-12223-8.

Abstract

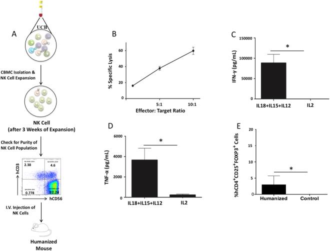
Adoptive immune cell therapy is emerging as a promising immunotherapy for cancer. Particularly, the adoptive transfer of NK cells has garnered attention due to their natural cytotoxicity against tumor cells and safety upon adoptive transfer to patients. Although strategies exist to efficiently generate large quantities of expanded NK cells ex vivo, it remains unknown whether these expanded NK cells can persist and/or proliferate in vivo in the absence of exogenous human cytokines. Here, we have examined the adoptive transfer of ex vivo expanded human cord blood-derived NK cells into humanized mice reconstituted with autologous human cord blood immune cells. We report that ex vivo expanded NK cells are able to survive and possibly proliferate in vivo in humanized mice without exogenous cytokine administration, but not in control mice that lack human immune cells. These findings demonstrate that the presence of autologous human immune cells supports the in vivo survival of ex vivo expanded human NK cells. These results support the application of ex vivo expanded NK cells in cancer immunotherapy and provide a translational humanized mouse model to test the lifespan, safety, and functionality of adoptively transferred cells in the presence of autologous human immune cells prior to clinical use.

摘要

过继免疫细胞疗法是一种很有前途的癌症免疫疗法。特别是 NK 细胞的过继转移由于其对肿瘤细胞的天然细胞毒性和在向患者过继转移时的安全性而受到关注。尽管存在有效的方法可以在体外高效地产生大量扩增的 NK 细胞,但尚不清楚这些扩增的 NK 细胞在没有外源性人细胞因子的情况下是否能够在体内持续存在和/或增殖。在这里,我们研究了将体外扩增的人类脐血来源的 NK 细胞过继转移到用人自体脐血免疫细胞重建的人源化小鼠中。我们报告说,体外扩增的 NK 细胞能够在没有外源性细胞因子给药的情况下在人源化小鼠体内存活并可能增殖,但在缺乏人类免疫细胞的对照小鼠中则不能。这些发现表明,自体人类免疫细胞的存在支持体外扩增的人类 NK 细胞在体内的存活。这些结果支持将体外扩增的 NK 细胞应用于癌症免疫疗法,并提供了一种转化的人源化小鼠模型,以便在临床应用前测试在自体人类免疫细胞存在下过继转移细胞的寿命、安全性和功能。

https://cdn.ncbi.nlm.nih.gov/pmc/blobs/86fc/5608690/7eb70beaa65d/41598_2017_12223_Fig1_HTML.jpg

文献AI研究员

20分钟写一篇综述,助力文献阅读效率提升50倍。

立即体验

用中文搜PubMed

大模型驱动的PubMed中文搜索引擎

马上搜索

文档翻译

学术文献翻译模型,支持多种主流文档格式。

立即体验