Suppr超能文献

异柠檬酸脱氢酶 2 缺乏通过增加线粒体氧化损伤增加肝脏对缺血再灌注损伤的易感性。

IDH2 deficiency increases the liver susceptibility to ischemia-reperfusion injury via increased mitochondrial oxidative injury.

机构信息

Department of Anatomy, Cardiovascular Research Institute and BK21 Plus, Kyungpook National University School of Medicine, 680 Gukchaebosang-ro, Junggu, Daegu 41944, Republic of Korea.

Department of Molecular Medicine and MRC, College of Medicine, Keimyung University, 1095 Dalgubeol-daero 250-gil, Dalseogu, Daegu 42601, Republic of Korea.

出版信息

Redox Biol. 2018 Apr;14:142-153. doi: 10.1016/j.redox.2017.09.003. Epub 2017 Sep 8.

Abstract

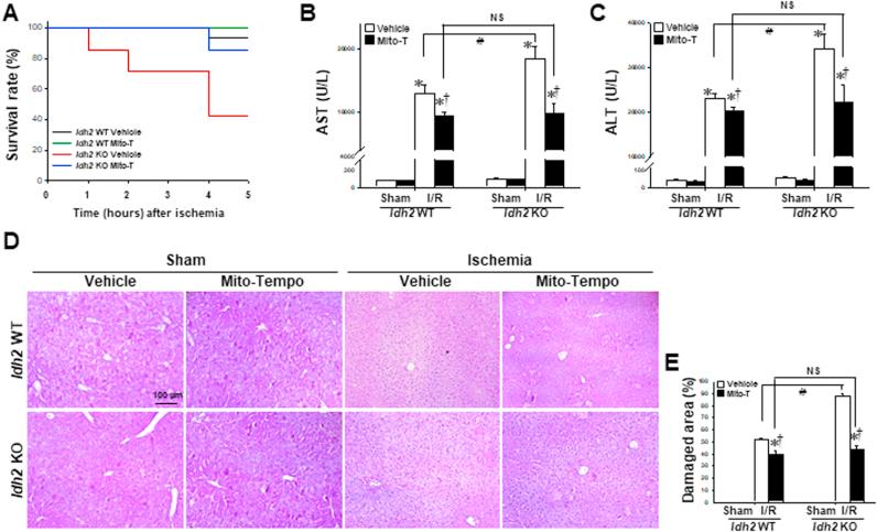
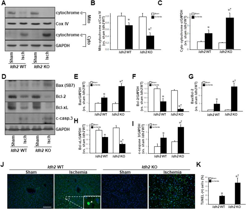
Mitochondrial NADP-dependent isocitrate dehydrogenase 2 (IDH2) is a major producer of mitochondrial NADPH, required for glutathione (GSH)-associated mitochondrial antioxidant systems including glutathione peroxidase (GPx) and glutathione reductase (GR). Here, we investigated the role of IDH2 in hepatic ischemia-reperfusion (HIR)-associated mitochondrial injury using Idh2-knockout (Idh2) mice and wild-type (Idh2) littermates. Mice were subjected to either 60min of partial liver ischemia or sham-operation. Some mice were administered with 2-(2,2,6,6-tetramethylpiperidin-1-oxyl-4-ylamino)-2-oxoethyl) triphenylphosphonium chloride (mito-TEMPO, a mitochondria-targeting antioxidant). HIR induced severe histological and functional damages of liver in both Idh2 mice and Idh2 mice and those damages were more severe in Idh2 mice than in wild-type littermates. HIR induces dysfunction of IDH2, leading to the decreases of NADPH level and mitochondrial GR and GPx functions, consequently resulting in mitochondrial and cellular oxidative injury as reflected by mitochondrial cristae loss, mitochondrial fragmentation, shift in mitochondrial fission, cytochrome c release, and cell death. These HIR-induced changes were greater in Idh2 mice than wild-type mice. The mito-TEMPO supplement significantly attenuated the aforementioned changes, and these attenuations were much greater in Idh2 mice when compared with wild-type littermates. Taken together, results have demonstrated that HIR impairs in the IDH2-NADPH-GSH mitochondrial antioxidant system, resulting in increased mitochondrial oxidative damage and dysfunction, suggesting that IDH2 plays a critical role in mitochondrial redox balance and HIR-induced impairment of IDH2 function is associated with the pathogenesis of ischemia-reperfusion-induced liver failure.

摘要

线粒体烟酰胺腺嘌呤二核苷酸磷酸(NADP)依赖性异柠檬酸脱氢酶 2(IDH2)是线粒体 NADPH 的主要产生者,对于包括谷胱甘肽过氧化物酶(GPx)和谷胱甘肽还原酶(GR)在内的与谷胱甘肽(GSH)相关的线粒体抗氧化系统是必需的。在这里,我们使用 IDH2 敲除(Idh2)小鼠和野生型(Idh2)同窝仔鼠研究了 IDH2 在肝缺血再灌注(HIR)相关的线粒体损伤中的作用。小鼠接受 60 分钟的部分肝缺血或假手术。一些小鼠给予 2-(2,2,6,6-四甲基哌啶-1-氧代-4-基氨基)-2-氧代乙基)三苯基膦氯化物(mito-TEMPO,一种线粒体靶向抗氧化剂)。HIR 在 Idh2 小鼠和 Idh2 小鼠中均引起严重的肝组织学和功能损伤,并且在 Idh2 小鼠中比在野生型同窝仔鼠中更严重。HIR 诱导 IDH2 功能障碍,导致 NADPH 水平和线粒体 GR 和 GPx 功能降低,进而导致线粒体和细胞氧化损伤,表现为线粒体嵴丢失、线粒体片段化、线粒体分裂转移、细胞色素 c 释放和细胞死亡。这些 HIR 诱导的变化在 Idh2 小鼠中比野生型小鼠更为明显。mito-TEMPO 补充剂显著减轻了上述变化,并且在 Idh2 小鼠中这些减轻作用比野生型同窝仔鼠更为明显。总之,结果表明 HIR 损伤了 IDH2-NADPH-GSH 线粒体抗氧化系统,导致线粒体氧化损伤和功能障碍增加,提示 IDH2 在粒体氧化还原平衡中发挥关键作用,并且 HIR 诱导的 IDH2 功能障碍与缺血再灌注引起的肝衰竭的发病机制有关。

https://cdn.ncbi.nlm.nih.gov/pmc/blobs/af91/5608561/301daf4d779b/fx1.jpg

文献AI研究员

20分钟写一篇综述,助力文献阅读效率提升50倍。

立即体验

用中文搜PubMed

大模型驱动的PubMed中文搜索引擎

马上搜索

文档翻译

学术文献翻译模型,支持多种主流文档格式。

立即体验