Suppr超能文献

miR-206 通过靶向 CDK9 抑制肝癌细胞的生长。

miR-206 inhibits the growth of hepatocellular carcinoma cells via targeting CDK9.

机构信息

Department of Biochemistry and Molecular Biology, Hainan Medical College, Haikou, 570102, China.

Department of Biochemistry and Molecular Biology, College of Basic Medical Sciences, Third Military Medical University, Chongqing, 400038, China.

出版信息

Cancer Med. 2017 Oct;6(10):2398-2409. doi: 10.1002/cam4.1188. Epub 2017 Sep 21.

Abstract

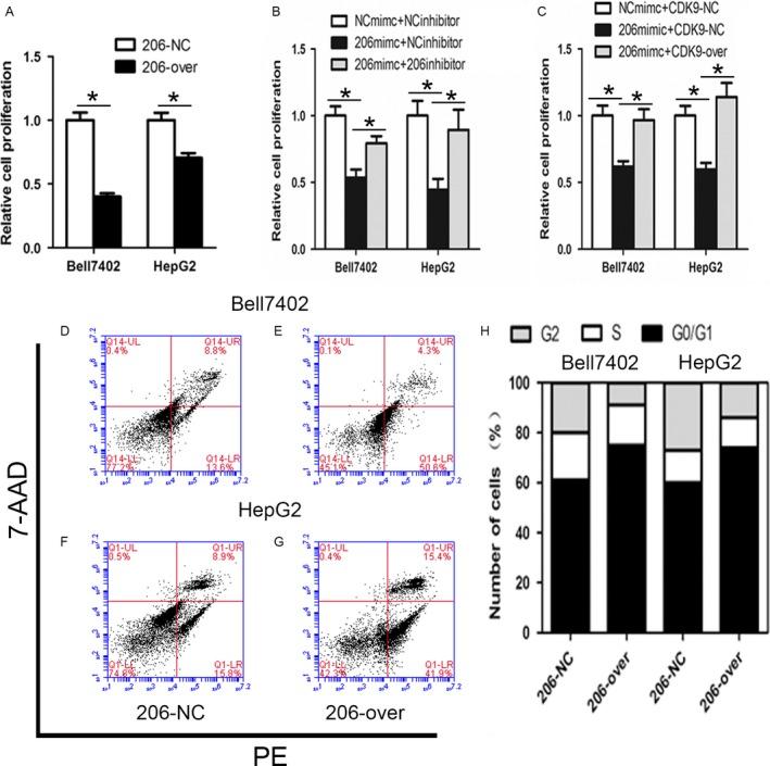
miR-206 plays an important role in regulating the growth of multiple cancer cells. Cyclin-dependent kinase 9 (CDK9) stimulates the production of abundant prosurvival proteins, leading to impaired apoptosis of cancer cells. However, it is unknown whether CDK9 is involved in the miR-206-mediated growth suppression of hepatocellular carcinoma (HCC) cells. In this study, we found that the expression level of miR-206 was significantly lower in HCC cell lines than that in normal hepatic cell line (L02). Meanwhile, CDK9 was upregulated in HCC cell lines. Moreover, miR-206 downregulated CDK9 in HCC cells via directly binding to its mRNA 3' UTR, which resulted in a decrease of RNA PolII Ser2 phosphorylation and Mcl-1 level. Additionally, miR-206 suppressed the cell proliferation, and induced cell cycle arrest and apoptosis. Similarly, silence or inhibition of CDK9 also repressed the cell proliferation, and induced cell cycle arrest and apoptosis. Taken together, the results demonstrated that miR-206 inhibited the growth of HCC cells through targeting CDK9, suggesting that the miR-206-CDK9 pathway may be a novel target for the treatment of HCC.

摘要

miR-206 在调节多种癌细胞的生长中发挥着重要作用。细胞周期蛋白依赖性激酶 9(CDK9)刺激大量生存蛋白的产生,导致癌细胞凋亡受损。然而,尚不清楚 CDK9 是否参与 miR-206 介导的肝癌(HCC)细胞生长抑制。在这项研究中,我们发现 miR-206 的表达水平在 HCC 细胞系中明显低于正常肝细胞系(L02)。同时,CDK9 在 HCC 细胞系中上调。此外,miR-206 通过直接结合其 mRNA 3'UTR 下调 HCC 细胞中的 CDK9,导致 RNA PolII Ser2 磷酸化和 Mcl-1 水平降低。此外,miR-206 抑制细胞增殖,并诱导细胞周期停滞和细胞凋亡。同样,沉默或抑制 CDK9 也抑制细胞增殖,并诱导细胞周期停滞和细胞凋亡。总之,这些结果表明,miR-206 通过靶向 CDK9 抑制 HCC 细胞的生长,提示 miR-206-CDK9 通路可能成为治疗 HCC 的新靶点。

https://cdn.ncbi.nlm.nih.gov/pmc/blobs/84c9/5633544/7632588c6842/CAM4-6-2398-g001.jpg

文献AI研究员

20分钟写一篇综述,助力文献阅读效率提升50倍。

立即体验

用中文搜PubMed

大模型驱动的PubMed中文搜索引擎

马上搜索

文档翻译

学术文献翻译模型,支持多种主流文档格式。

立即体验