Suppr超能文献

基于内体相关蛋白分选的方法得到均一的人多能干细胞源性多巴胺能前体细胞用于移植。

IAP-Based Cell Sorting Results in Homogeneous Transplantable Dopaminergic Precursor Cells Derived from Human Pluripotent Stem Cells.

机构信息

Miltenyi Biotec GmbH, 51429 Bergisch Gladbach, Germany.

Aix-Marseille University, CNRS, IBDM; Campus de Luminy, 13009 Marseille, France.

出版信息

Stem Cell Reports. 2017 Oct 10;9(4):1207-1220. doi: 10.1016/j.stemcr.2017.08.016. Epub 2017 Sep 21.

Abstract

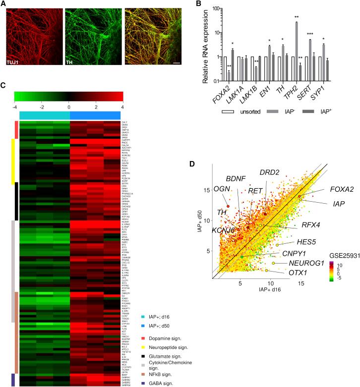
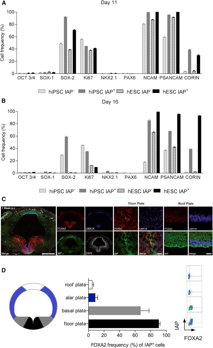
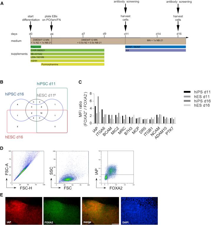
Human pluripotent stem cell (hPSC)-derived mesencephalic dopaminergic (mesDA) neurons can relieve motor deficits in animal models of Parkinson's disease (PD). Clinical translation of differentiation protocols requires standardization of production procedures, and surface-marker-based cell sorting is considered instrumental for reproducible generation of defined cell products. Here, we demonstrate that integrin-associated protein (IAP) is a cell surface marker suitable for enrichment of hPSC-derived mesDA progenitor cells. Immunomagnetically sorted IAP mesDA progenitors showed increased expression of ventral midbrain floor plate markers, lacked expression of pluripotency markers, and differentiated into mature dopaminergic (DA) neurons in vitro. Intrastriatal transplantation of IAP cells sorted at day 16 of differentiation in a rat model of PD resulted in functional recovery. Grafts from sorted IAP mesDA progenitors were more homogeneous in size and DA neuron density. Thus, we suggest IAP-based sorting for reproducible prospective enrichment of mesDA progenitor cells in clinical cell replacement strategies.

摘要

人多能干细胞(hPSC)衍生的中脑多巴胺能(mesDA)神经元可缓解帕金森病(PD)动物模型的运动功能障碍。分化方案的临床转化需要生产程序的标准化,而基于表面标志物的细胞分选被认为是可重复产生定义明确的细胞产物的关键。在这里,我们证明整合素相关蛋白(IAP)是一种适合富集 hPSC 衍生的 mesDA 祖细胞的细胞表面标志物。免疫磁珠分选的 IAP mesDA 祖细胞表现出中脑腹侧基板标记物的表达增加,缺乏多能性标记物的表达,并在体外分化为成熟的多巴胺能(DA)神经元。在 PD 大鼠模型中,在分化的第 16 天分选的 IAP 细胞进行纹状体内移植导致功能恢复。从分选的 IAP mesDA 祖细胞中获得的移植物在大小和 DA 神经元密度上更加均匀。因此,我们建议使用基于 IAP 的分选方法,在临床细胞替代策略中可重复地富集 mesDA 祖细胞。

https://cdn.ncbi.nlm.nih.gov/pmc/blobs/7dac/5639383/ca5cf5ee4d8e/fx1.jpg

文献AI研究员

20分钟写一篇综述,助力文献阅读效率提升50倍。

立即体验

用中文搜PubMed

大模型驱动的PubMed中文搜索引擎

马上搜索

文档翻译

学术文献翻译模型,支持多种主流文档格式。

立即体验