Suppr超能文献

PAF 复合物对 Prmt5 的调控促进了 MLL 融合白血病的进展和维持。

The PAF complex regulation of Prmt5 facilitates the progression and maintenance of MLL fusion leukemia.

机构信息

Department of Pathology, University of Michigan Medical School, Ann Arbor, MI, USA.

出版信息

Oncogene. 2018 Jan 25;37(4):450-460. doi: 10.1038/onc.2017.337. Epub 2017 Sep 25.

Abstract

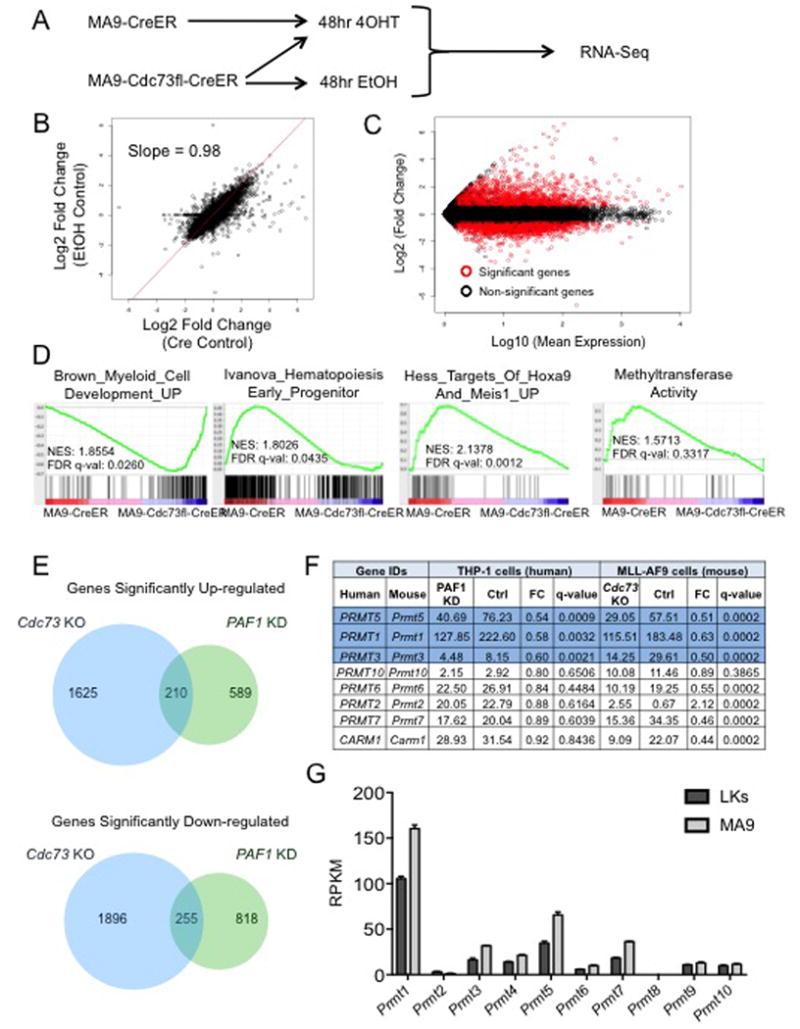
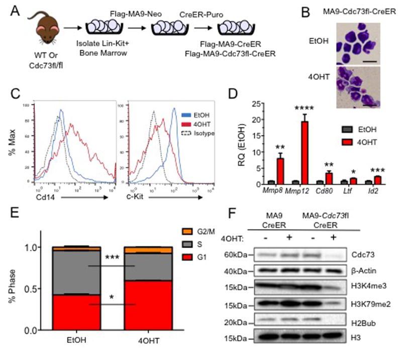
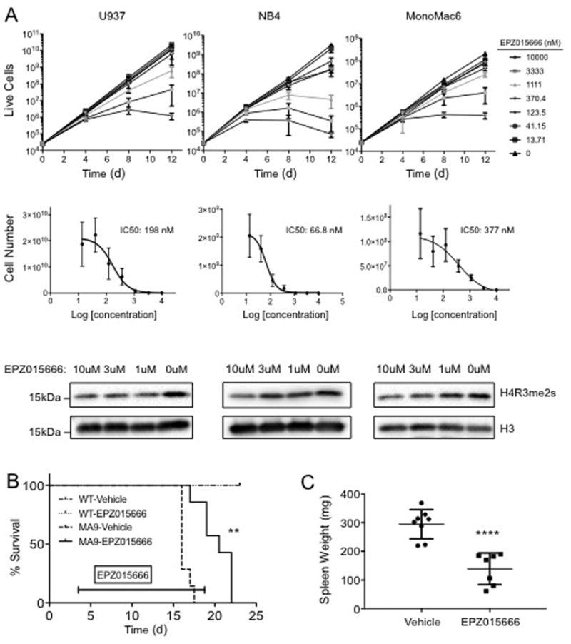
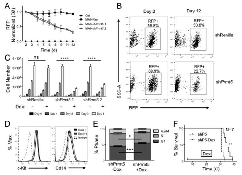
Acute myeloid leukemia (AML) is a disease associated with epigenetic dysregulation. 11q23 translocations involving the H3K4 methyltransferase MLL1 (KMT2A) generate oncogenic fusion proteins with deregulated transcriptional potential. The polymerase-associated factor complex (PAFc) is an epigenetic co-activator complex that makes direct contact with MLL fusion proteins and is involved in AML, however, its functions are not well understood. Here, we explored the transcriptional targets regulated by the PAFc that facilitate leukemia by performing RNA-sequencing after conditional loss of the PAFc subunit Cdc73. We found Cdc73 promotes expression of an early hematopoietic progenitor gene program that prevents differentiation. Among the target genes, we confirmed the protein arginine methyltransferase Prmt5 is a direct target that is positively regulated by a transcriptional unit that includes the PAFc, MLL1, HOXA9 and STAT5 in leukemic cells. We observed reduced PRMT5-mediated H4R3me2s following excision of Cdc73 placing this histone modification downstream of the PAFc and revealing a novel mechanism between the PAFc and Prmt5. Knockdown or pharmacologic inhibition of Prmt5 causes a G1 arrest and reduced proliferation resulting in extended leukemic disease latency in vivo. Overall, we demonstrate the PAFc regulates Prmt5 to facilitate leukemic progression and is a potential therapeutic target for AMLs.

摘要

急性髓系白血病(AML)是一种与表观遗传失调相关的疾病。11q23 易位涉及 H3K4 甲基转移酶 MLL1(KMT2A),产生具有转录潜能失调的致癌融合蛋白。聚合酶相关因子复合物(PAFc)是一种表观遗传共激活因子复合物,与 MLL 融合蛋白直接接触,并参与 AML,但其功能尚不清楚。在这里,我们通过在条件性缺失 PAFc 亚基 Cdc73 后进行 RNA 测序,探索了 PAFc 调节的转录靶标,这些靶标通过促进白血病来发挥作用。我们发现 Cdc73 促进了早期造血祖细胞基因程序的表达,从而阻止了分化。在靶基因中,我们证实了蛋白质精氨酸甲基转移酶 Prmt5 是一个直接靶点,该靶点受包括 PAFc、MLL1、HOXA9 和 STAT5 的转录单元的正调控,在白血病细胞中。我们观察到 Cdc73 缺失后 PRMT5 介导的 H4R3me2s 减少,将这种组蛋白修饰置于 PAFc 的下游,并揭示了 PAFc 和 Prmt5 之间的新机制。Prmt5 的敲低或药物抑制导致 G1 期停滞和增殖减少,从而导致体内白血病疾病潜伏期延长。总的来说,我们证明 PAFc 调节 Prmt5 以促进白血病进展,是 AML 的潜在治疗靶点。

https://cdn.ncbi.nlm.nih.gov/pmc/blobs/78ba/5785415/3d8f4929f223/nihms896909f1.jpg

文献AI研究员

20分钟写一篇综述,助力文献阅读效率提升50倍。

立即体验

用中文搜PubMed

大模型驱动的PubMed中文搜索引擎

马上搜索

文档翻译

学术文献翻译模型,支持多种主流文档格式。

立即体验