Suppr超能文献

用于乳腺癌敏感磁共振成像和风险分层的靶向富勒烯钆

Targeted gadofullerene for sensitive magnetic resonance imaging and risk-stratification of breast cancer.

作者信息

Han Zheng, Wu Xiaohui, Roelle Sarah, Chen Chuheng, Schiemann William P, Lu Zheng-Rong

机构信息

Case Center for Biomolecular Engineering, Department of Biomedical Engineering, Case Western Reserve University, 10900 Euclid Avenue, Cleveland, OH, 44106, USA.

Case Comprehensive Cancer Center, Case Western Reserve University, Cleveland, OH, 44106, USA.

出版信息

Nat Commun. 2017 Sep 25;8(1):692. doi: 10.1038/s41467-017-00741-y.

Abstract

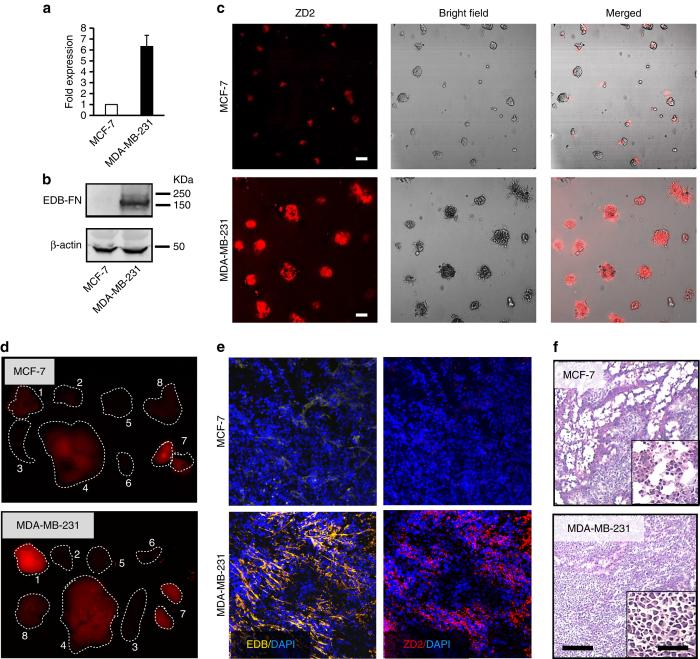
Molecular imaging of cancer biomarkers is critical for non-invasive accurate cancer detection and risk-stratification in precision healthcare. A peptide-targeted tri-gadolinium nitride metallofullerene, ZD2-GdN@C80, is synthesised for sensitive molecular magnetic resonance imaging of extradomain-B fibronectin in aggressive tumours. ZD2-GdN@C80 has superior r and r relaxivities of 223.8 and 344.7 mMs (1.5 T), respectively. It generates prominent contrast enhancement in aggressive MDA-MB-231 triple negative breast cancer in mice at a low dose (1.7 µmol kg, 1 T), but not in oestrogen receptor-positive MCF-7 tumours. Strong tumour contrast enhancement is consistently observed in other triple negative breast cancer models, but not in low-risk slow-growing tumours. The dose of the contrast agent for effective molecular MRI is only slightly lower than that of ZD2-Cy5.5 (0.5 µmol kg) in fluorescence imaging. These results demonstrate that high-sensitivity molecular magnetic resonance imaging with ZD2-GdN@C80 may provide accurate detection and risk-stratification of high-risk tumours for precision healthcare of breast cancer.Molecular MRI is a powerful clinical tool for non-invasive detection of cancer biomarkers. Here, the authors develop a targeted peptide gadofullerene contrast agent that can sensitively distinguish between breast cancers of different aggressiveness.

摘要

癌症生物标志物的分子成像对于精准医疗中无创准确的癌症检测和风险分层至关重要。合成了一种肽靶向的三钆氮化物金属富勒烯ZD2-GdN@C80,用于侵袭性肿瘤中外显子B纤连蛋白的灵敏分子磁共振成像。ZD2-GdN@C80具有分别为223.8和344.7 mM s(1.5 T)的卓越r1和r2弛豫率。在低剂量(1.7 μmol kg,1 T)下,它能在小鼠侵袭性MDA-MB-231三阴性乳腺癌中产生显著的对比增强,但在雌激素受体阳性的MCF-7肿瘤中则不然。在其他三阴性乳腺癌模型中持续观察到强烈的肿瘤对比增强,但在低风险生长缓慢的肿瘤中则未观察到。有效分子磁共振成像的造影剂剂量仅略低于荧光成像中ZD2-Cy5.5(0.5 μmol kg)的剂量。这些结果表明,使用ZD2-GdN@C80进行高灵敏度分子磁共振成像可为乳腺癌精准医疗中高风险肿瘤的准确检测和风险分层提供依据。分子磁共振成像是一种用于无创检测癌症生物标志物的强大临床工具。在此,作者开发了一种靶向肽钆富勒烯造影剂,它能够灵敏地区分不同侵袭性的乳腺癌。

https://cdn.ncbi.nlm.nih.gov/pmc/blobs/ecd5/5612990/d93f6f5b85ee/41467_2017_741_Fig1_HTML.jpg

文献AI研究员

20分钟写一篇综述,助力文献阅读效率提升50倍。

立即体验

用中文搜PubMed

大模型驱动的PubMed中文搜索引擎

马上搜索

文档翻译

学术文献翻译模型,支持多种主流文档格式。

立即体验