Suppr超能文献

在啮齿动物睡眠期间,皮质树突活动与富含纺锤波的振荡相关。

Cortical dendritic activity correlates with spindle-rich oscillations during sleep in rodents.

作者信息

Seibt Julie, Richard Clément J, Sigl-Glöckner Johanna, Takahashi Naoya, Kaplan David I, Doron Guy, de Limoges Denis, Bocklisch Christina, Larkum Matthew E

机构信息

NeuroCure Cluster of Excellence, Charité-Universitätsmedizin, D-10117, Berlin, Germany.

Surrey Sleep Research Centre, University of Surrey, GU2 7XP, Guildford, UK.

出版信息

Nat Commun. 2017 Sep 25;8(1):684. doi: 10.1038/s41467-017-00735-w.

Abstract

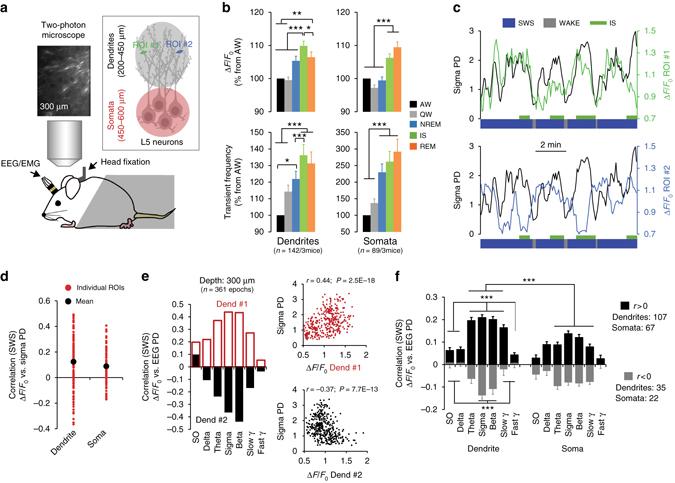
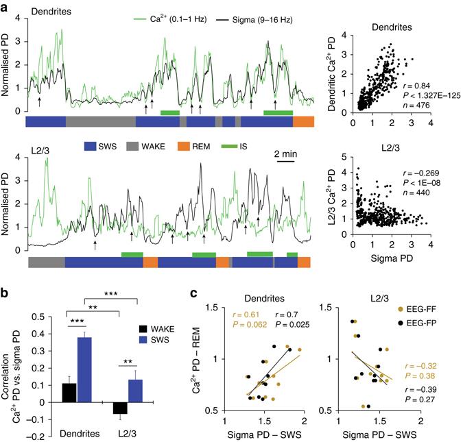
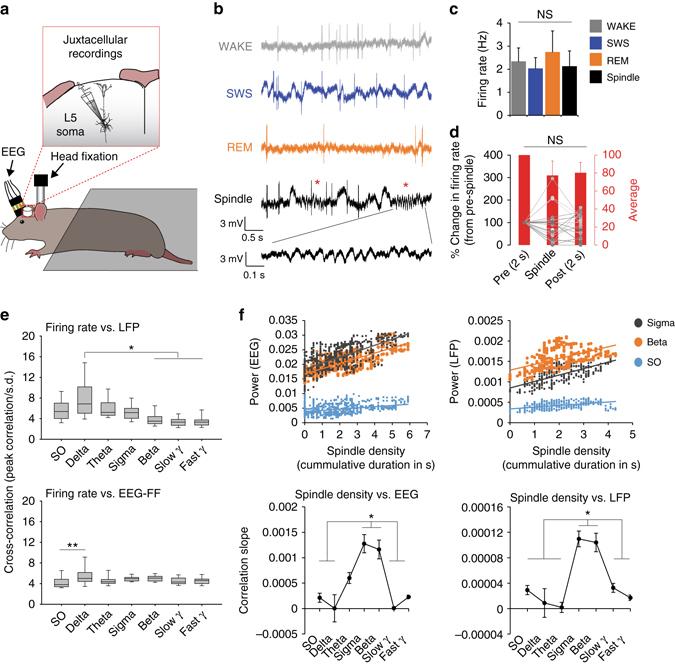
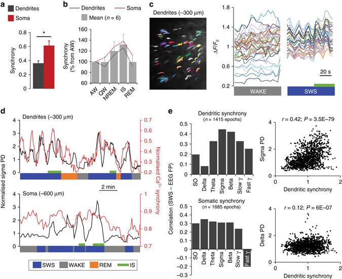
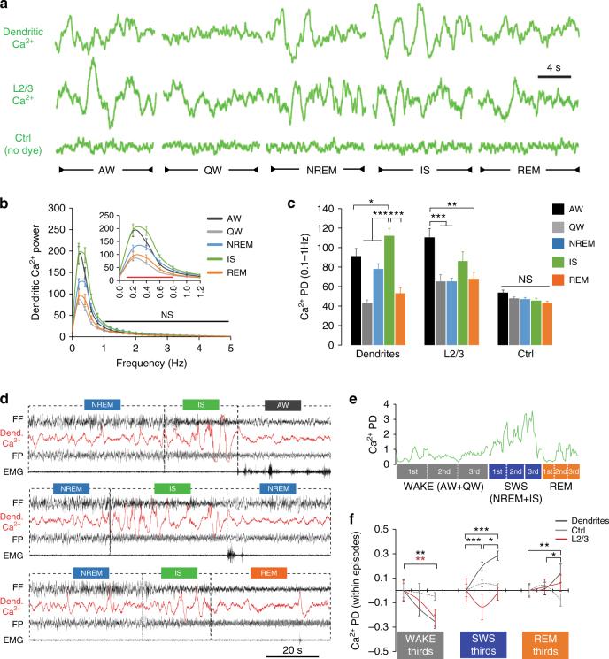
How sleep influences brain plasticity is not known. In particular, why certain electroencephalographic (EEG) rhythms are linked to memory consolidation is poorly understood. Calcium activity in dendrites is known to be necessary for structural plasticity changes, but this has never been carefully examined during sleep. Here, we report that calcium activity in populations of neocortical dendrites is increased and synchronised during oscillations in the spindle range in naturally sleeping rodents. Remarkably, the same relationship is not found in cell bodies of the same neurons and throughout the cortical column. Spindles during sleep have been suggested to be important for brain development and plasticity. Our results provide evidence for a physiological link of spindles in the cortex specific to dendrites, the main site of synaptic plasticity.Different stages of sleep, marked by particular electroencephalographic (EEG) signatures, have been linked to memory consolidation, but underlying mechanisms are poorly understood. Here, the authors show that dendritic calcium synchronisation correlates with spindle-rich sleep phases.

摘要

睡眠如何影响大脑可塑性尚不清楚。特别是,为何某些脑电图(EEG)节律与记忆巩固相关,目前仍知之甚少。已知树突中的钙活性对于结构可塑性变化是必需的,但在睡眠期间从未对此进行过仔细研究。在此,我们报告,在自然睡眠的啮齿动物中,新皮质树突群体中的钙活性在纺锤波范围内的振荡期间会增加并同步。值得注意的是,在相同神经元的细胞体以及整个皮质柱中未发现相同的关系。睡眠期间的纺锤波被认为对大脑发育和可塑性很重要。我们的结果为皮质中特定于树突(突触可塑性的主要部位)的纺锤波的生理联系提供了证据。以特定脑电图(EEG)特征为标志的不同睡眠阶段与记忆巩固相关,但潜在机制仍知之甚少。在此,作者表明树突钙同步与富含纺锤波的睡眠阶段相关。

https://cdn.ncbi.nlm.nih.gov/pmc/blobs/bdf5/5612962/9cce966c8232/41467_2017_735_Fig1_HTML.jpg

文献AI研究员

20分钟写一篇综述,助力文献阅读效率提升50倍。

立即体验

用中文搜PubMed

大模型驱动的PubMed中文搜索引擎

马上搜索

文档翻译

学术文献翻译模型,支持多种主流文档格式。

立即体验