Suppr超能文献

组氨酸 pH 传感器调节 Ras 特异性鸟苷核苷酸交换因子 RasGRP1 的激活。

A Histidine pH sensor regulates activation of the Ras-specific guanine nucleotide exchange factor RasGRP1.

机构信息

Department of Anatomy, University of California, San Francisco, San Francisco, United States.

Molecular Cancer Research, Center for Molecular Medicine, UMC Utrecht, Utrecht University, Utrecht, Netherlands.

出版信息

Elife. 2017 Sep 27;6:e29002. doi: 10.7554/eLife.29002.

Abstract

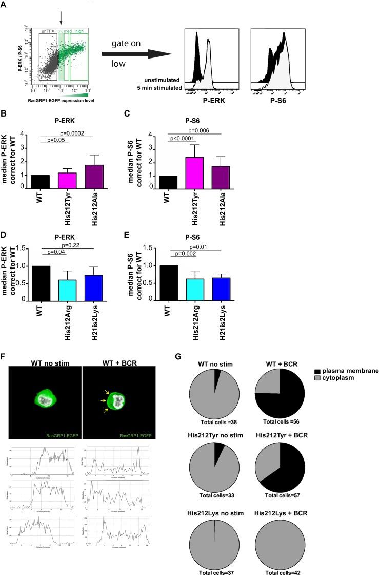
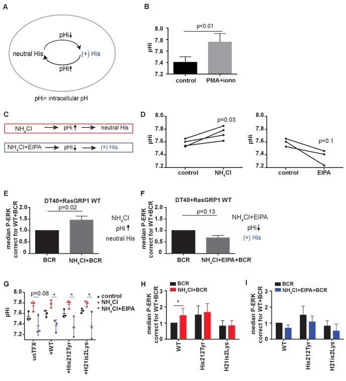
RasGRPs are guanine nucleotide exchange factors that are specific for Ras or Rap, and are important regulators of cellular signaling. Aberrant expression or mutation of RasGRPs results in disease. An analysis of RasGRP1 SNP variants led to the conclusion that the charge of His 212 in RasGRP1 alters signaling activity and plasma membrane recruitment, indicating that His 212 is a pH sensor that alters the balance between the inactive and active forms of RasGRP1. To understand the structural basis for this effect we compared the structure of autoinhibited RasGRP1, determined previously, to those of active RasGRP4:H-Ras and RasGRP2:Rap1b complexes. The transition from the autoinhibited to the active form of RasGRP1 involves the rearrangement of an inter-domain linker that displaces inhibitory inter-domain interactions. His 212 is located at the fulcrum of these conformational changes, and structural features in its vicinity are consistent with its function as a pH-dependent switch.

摘要

RasGRPs 是鸟嘌呤核苷酸交换因子,特异性针对 Ras 或 Rap,并作为细胞信号的重要调节剂。RasGRPs 的异常表达或突变会导致疾病。对 RasGRP1 SNP 变体的分析得出结论,RasGRP1 中的 His212 电荷改变了信号活性和质膜募集,表明 His212 是一个 pH 传感器,改变了 RasGRP1 的无活性和有活性形式之间的平衡。为了理解这种效应的结构基础,我们比较了先前确定的自抑制 RasGRP1 的结构,以及活性 RasGRP4:H-Ras 和 RasGRP2:Rap1b 复合物的结构。从自抑制到 RasGRP1 的活性形式的转变涉及到一个结构域间连接体的重新排列,该连接体置换了抑制性的结构域间相互作用。His212 位于这些构象变化的支点,其附近的结构特征与其作为 pH 依赖性开关的功能一致。

https://cdn.ncbi.nlm.nih.gov/pmc/blobs/4ca3/5643099/3b13b6fff61a/elife-29002-fig1.jpg

文献AI研究员

20分钟写一篇综述,助力文献阅读效率提升50倍。

立即体验

用中文搜PubMed

大模型驱动的PubMed中文搜索引擎

马上搜索

文档翻译

学术文献翻译模型,支持多种主流文档格式。

立即体验