Suppr超能文献

NRF2 抗氧化程序的激活会导致癌症中心碳代谢失衡。

Activation of the NRF2 antioxidant program generates an imbalance in central carbon metabolism in cancer.

机构信息

Department of Pathology, New York University School of Medicine, New York, United States.

Koch Institute for Integrative Cancer Research, Massachusetts Institute of Technology, Cambridge, United States.

出版信息

Elife. 2017 Oct 2;6:e28083. doi: 10.7554/eLife.28083.

Abstract

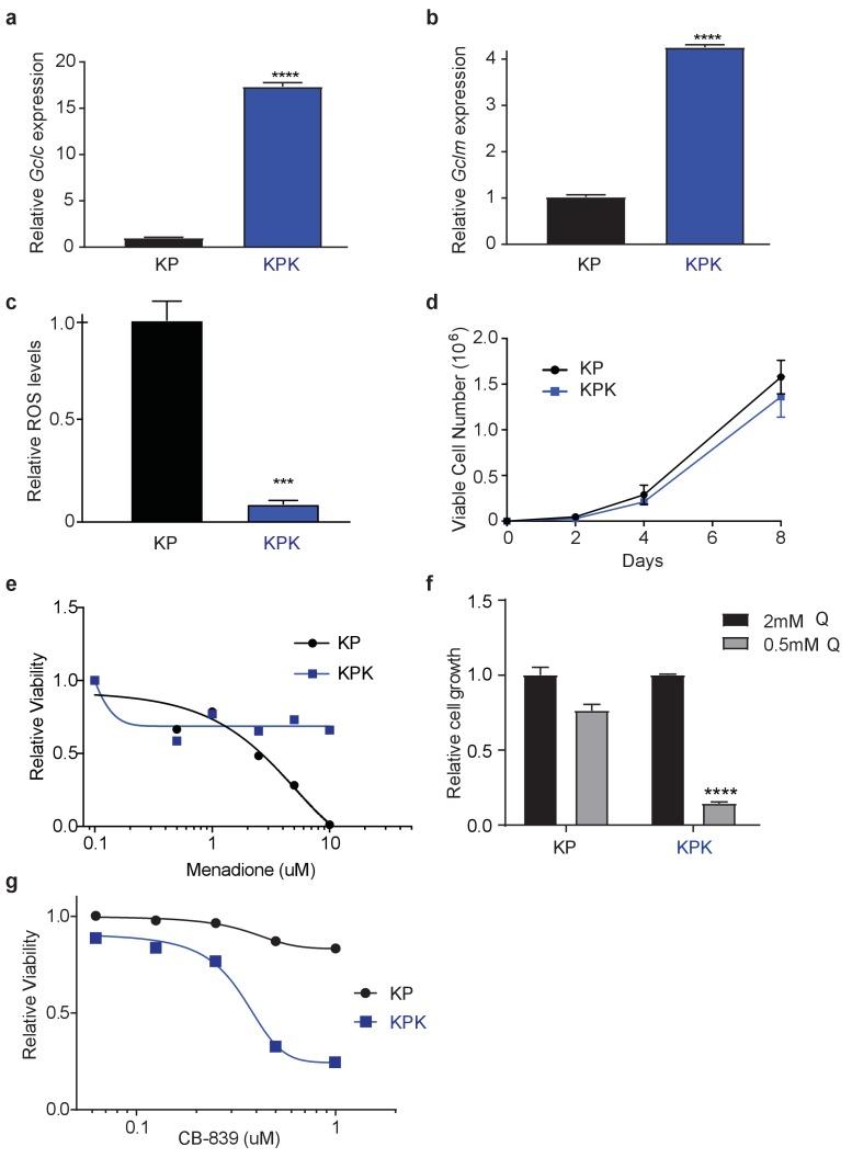
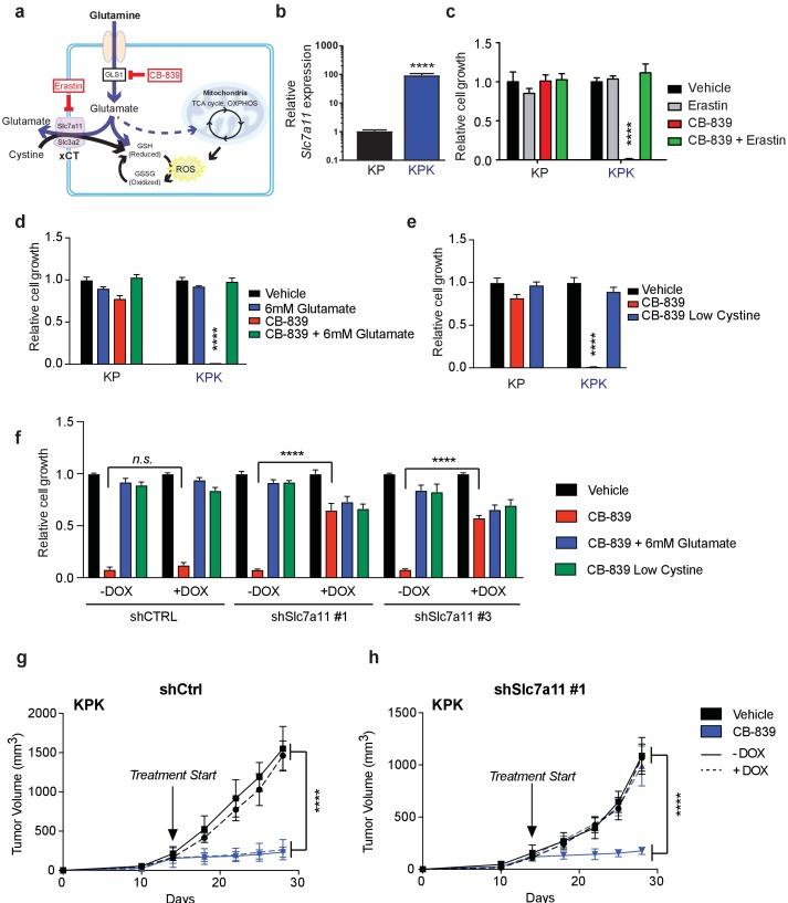
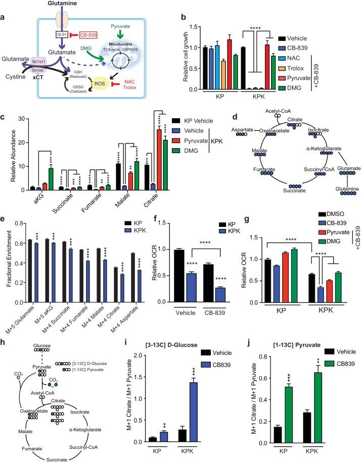
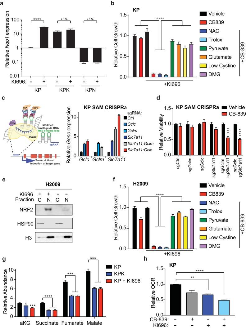
During tumorigenesis, the high metabolic demand of cancer cells results in increased production of reactive oxygen species. To maintain oxidative homeostasis, tumor cells increase their antioxidant production through hyperactivation of the NRF2 pathway, which promotes tumor cell growth. Despite the extensive characterization of NRF2-driven metabolic rewiring, little is known about the metabolic liabilities generated by this reprogramming. Here, we show that activation of NRF2, in either mouse or human cancer cells, leads to increased dependency on exogenous glutamine through increased consumption of glutamate for glutathione synthesis and glutamate secretion by x antiporter system. Together, this limits glutamate availability for the tricarboxylic acid cycle and other biosynthetic reactions creating a metabolic bottleneck. Cancers with genetic or pharmacological activation of the NRF2 antioxidant pathway have a metabolic imbalance between supporting increased antioxidant capacity over central carbon metabolism, which can be therapeutically exploited.

摘要

在肿瘤发生过程中,癌细胞的高代谢需求导致活性氧的产生增加。为了维持氧化平衡,肿瘤细胞通过 NRF2 通路的过度激活增加抗氧化剂的产生,从而促进肿瘤细胞的生长。尽管 NRF2 驱动的代谢重编程已经得到了广泛的描述,但对于这种重编程产生的代谢缺陷知之甚少。在这里,我们表明,无论是在小鼠还是人类癌细胞中激活 NRF2,都会通过增加谷氨酰胺的消耗(用于谷胱甘肽的合成)和通过 x 反向转运蛋白系统的谷氨酸分泌,导致对外源性谷氨酰胺的依赖性增加。总的来说,这限制了三羧酸循环和其他生物合成反应所需的谷氨酸可用性,从而形成了代谢瓶颈。通过遗传或药理学激活 NRF2 抗氧化途径的癌症,在支持增加抗氧化能力与中央碳代谢之间存在代谢失衡,这可以作为一种治疗手段加以利用。

https://cdn.ncbi.nlm.nih.gov/pmc/blobs/19ad/5624783/071f8866a4f9/elife-28083-fig1.jpg

文献AI研究员

20分钟写一篇综述,助力文献阅读效率提升50倍。

立即体验

用中文搜PubMed

大模型驱动的PubMed中文搜索引擎

马上搜索

文档翻译

学术文献翻译模型,支持多种主流文档格式。

立即体验