Suppr超能文献

利用一种新颖的计算药物重定位方法(DrugPredict),快速鉴定出用于癌症治疗的有效药物候选物。

Using a novel computational drug-repositioning approach (DrugPredict) to rapidly identify potent drug candidates for cancer treatment.

机构信息

Case Comprehensive Cancer Center, Case Western Reserve University, Cleveland, OH, USA.

ThinTek LLC, Palo Alto, CA, USA.

出版信息

Oncogene. 2018 Jan 18;37(3):403-414. doi: 10.1038/onc.2017.328. Epub 2017 Oct 2.

Abstract

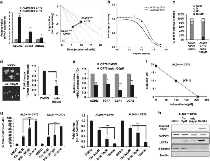
Computation-based drug-repurposing/repositioning approaches can greatly speed up the traditional drug discovery process. To date, systematic and comprehensive computation-based approaches to identify and validate drug-repositioning candidates for epithelial ovarian cancer (EOC) have not been undertaken. Here, we present a novel drug discovery strategy that combines a computational drug-repositioning system (DrugPredict) with biological testing in cell lines in order to rapidly identify novel drug candidates for EOC. DrugPredict exploited unique repositioning opportunities rendered by a vast amount of disease genomics, phenomics, drug treatment, and genetic pathway and uniquely revealed that non-steroidal anti-inflammatories (NSAIDs) rank just as high as currently used ovarian cancer drugs. As epidemiological studies have reported decreased incidence of ovarian cancer associated with regular intake of NSAIDs, we assessed whether NSAIDs could have chemoadjuvant applications in EOC and found that (i) NSAID Indomethacin induces robust cell death in primary patient-derived platinum-sensitive and platinum- resistant ovarian cancer cells and ovarian cancer stem cells and (ii) downregulation of β-catenin is partially driving effects of Indomethacin in cisplatin-resistant cells. In summary, we demonstrate that DrugPredict represents an innovative computational drug- discovery strategy to uncover drugs that are routinely used for other indications that could be effective in treating various cancers, thus introducing a potentially rapid and cost-effective translational opportunity. As NSAIDs are already in routine use in gynecological treatment regimens and have acceptable safety profile, our results will provide with a rationale for testing NSAIDs as potential chemoadjuvants in EOC patient trials.

摘要

基于计算的药物重新定位/重新定位方法可以大大加快传统的药物发现过程。迄今为止,尚未采用系统和全面的基于计算的方法来确定和验证用于上皮性卵巢癌(EOC)的药物重新定位候选物。在这里,我们提出了一种新的药物发现策略,该策略将计算药物重新定位系统(DrugPredict)与细胞系中的生物学测试相结合,以快速鉴定用于 EOC 的新型药物候选物。DrugPredict 利用大量疾病基因组学,表型,药物治疗和遗传途径提供的独特重新定位机会,并独特地揭示了非甾体类抗炎药(NSAIDs)与当前使用的卵巢癌药物一样高。由于流行病学研究报告称经常摄入 NSAIDs 可降低卵巢癌的发病率,因此我们评估了 NSAIDs 是否可在 EOC 中具有化学辅助应用,并发现(i)NSAID 吲哚美辛可诱导原发性患者来源的铂敏感和铂耐药卵巢癌细胞和卵巢癌干细胞发生强烈的细胞死亡,以及(ii)β-catenin 的下调部分驱动了吲哚美辛在顺铂耐药细胞中的作用。总之,我们证明了 DrugPredict 代表了一种创新的计算药物发现策略,可以发现用于其他适应症的常规药物,这些药物可能对治疗各种癌症有效,从而为快速且具有成本效益的转化机会提供了潜力。由于 NSAIDs 已常规用于妇科治疗方案中,并且具有可接受的安全性,因此我们的结果将为测试 NSAIDs 作为 EOC 患者试验中的潜在化学增敏剂提供依据。

https://cdn.ncbi.nlm.nih.gov/pmc/blobs/a59d/5799769/992e4888ffb8/onc2017328f1.jpg

文献AI研究员

20分钟写一篇综述,助力文献阅读效率提升50倍。

立即体验

用中文搜PubMed

大模型驱动的PubMed中文搜索引擎

马上搜索

文档翻译

学术文献翻译模型,支持多种主流文档格式。

立即体验