Suppr超能文献

选择性均相酶法检测循环内肽酶成纤维细胞激活蛋白(FAP)。

Selective Homogeneous Assay for Circulating Endopeptidase Fibroblast Activation Protein (FAP).

机构信息

Protein Chemistry, Genentech Inc., South San Francisco, CA, 94080, USA.

Molecular Biology, Genentech Inc., South San Francisco, CA, 94080, USA.

出版信息

Sci Rep. 2017 Oct 2;7(1):12524. doi: 10.1038/s41598-017-12900-8.

Abstract

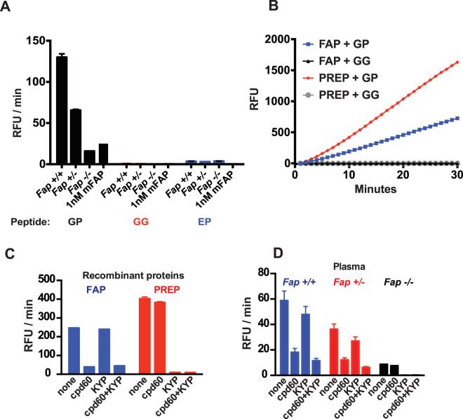
Fibroblast Activation Protein (FAP) is a membrane-bound serine protease whose expression is often elevated in activated fibroblasts associated with tissue remodeling in various common diseases such as cancer, arthritis and fibrosis. Like the closely related dipeptidyl peptidase DPPIV, the extracellular domain of FAP can be released into circulation as a functional enzyme, and limited studies suggest that the circulating level of FAP correlates with the degree of tissue fibrosis. Here we describe a novel homogeneous fluorescence intensity assay for circulating FAP activity based on a recently identified natural substrate, FGF21. This assay is unique in that it can effectively distinguish endopeptidase activity of FAP from that of other related enzymes such as prolyl endopeptidase (PREP) and was validated using Fap-deficient mice. Structural modeling was used to elucidate the mechanistic basis for the observed specificity in substrate recognition by FAP, but not by DPPIV or PREP. Finally, the assay was used to detect elevated FAP activity in human patients diagnosed with liver cirrhosis and to determine the effectiveness of a chemical inhibitor for FAP in mice. We propose that the assay presented here could thus be utilized for diagnosis of FAP-related pathologies and for the therapeutic development of FAP inhibitors.

摘要

成纤维细胞激活蛋白(FAP)是一种膜结合丝氨酸蛋白酶,其表达通常在与各种常见疾病(如癌症、关节炎和纤维化)相关的组织重塑中被激活的成纤维细胞中升高。与密切相关的二肽基肽酶 DPPIV 一样,FAP 的细胞外结构域可以作为一种功能性酶释放到循环中,有限的研究表明,循环中的 FAP 水平与组织纤维化的程度相关。在这里,我们描述了一种基于最近鉴定的天然底物 FGF21 的新型循环 FAP 活性均相荧光强度测定法。该测定法的独特之处在于,它可以有效地将 FAP 的内肽酶活性与其他相关酶(如脯氨酰内肽酶(PREP))的活性区分开来,并使用 Fap 缺陷型小鼠进行了验证。结构建模用于阐明 FAP 在底物识别中观察到的特异性的机制基础,但 DPPIV 或 PREP 则没有。最后,该测定法用于检测诊断为肝硬化的人类患者中升高的 FAP 活性,并确定 FAP 抑制剂在小鼠中的有效性。我们提出,这里提出的测定法可用于诊断与 FAP 相关的病理学,并用于 FAP 抑制剂的治疗开发。

https://cdn.ncbi.nlm.nih.gov/pmc/blobs/3122/5624913/84ee58d72522/41598_2017_12900_Fig1_HTML.jpg

文献AI研究员

20分钟写一篇综述,助力文献阅读效率提升50倍。

立即体验

用中文搜PubMed

大模型驱动的PubMed中文搜索引擎

马上搜索

文档翻译

学术文献翻译模型,支持多种主流文档格式。

立即体验