Suppr超能文献

蛋白酶活性的超灵敏肿瘤穿透纳米传感器。

Ultrasensitive tumour-penetrating nanosensors of protease activity.

作者信息

Kwon Ester J, Dudani Jaideep S, Bhatia Sangeeta N

机构信息

Koch Institute for Integrative Cancer Research, Massachusetts Institute of Technology, Cambridge, MA 02139.

Harvard-MIT Division of Health Sciences and Technology, Institute for Medical Engineering and Science, Massachusetts Institute of Technology, Cambridge, MA 02139.

出版信息

Nat Biomed Eng. 2017;1. doi: 10.1038/s41551-017-0054. Epub 2017 Apr 10.

Abstract

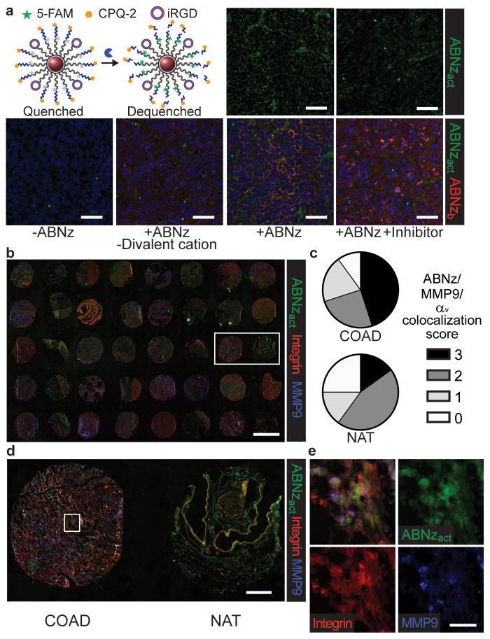
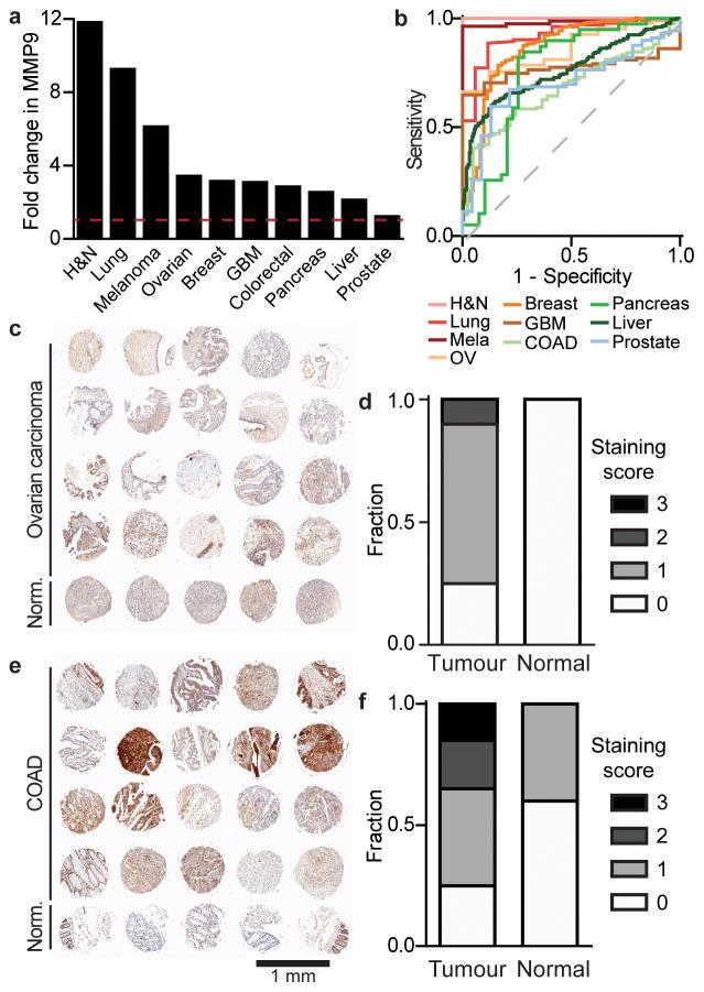
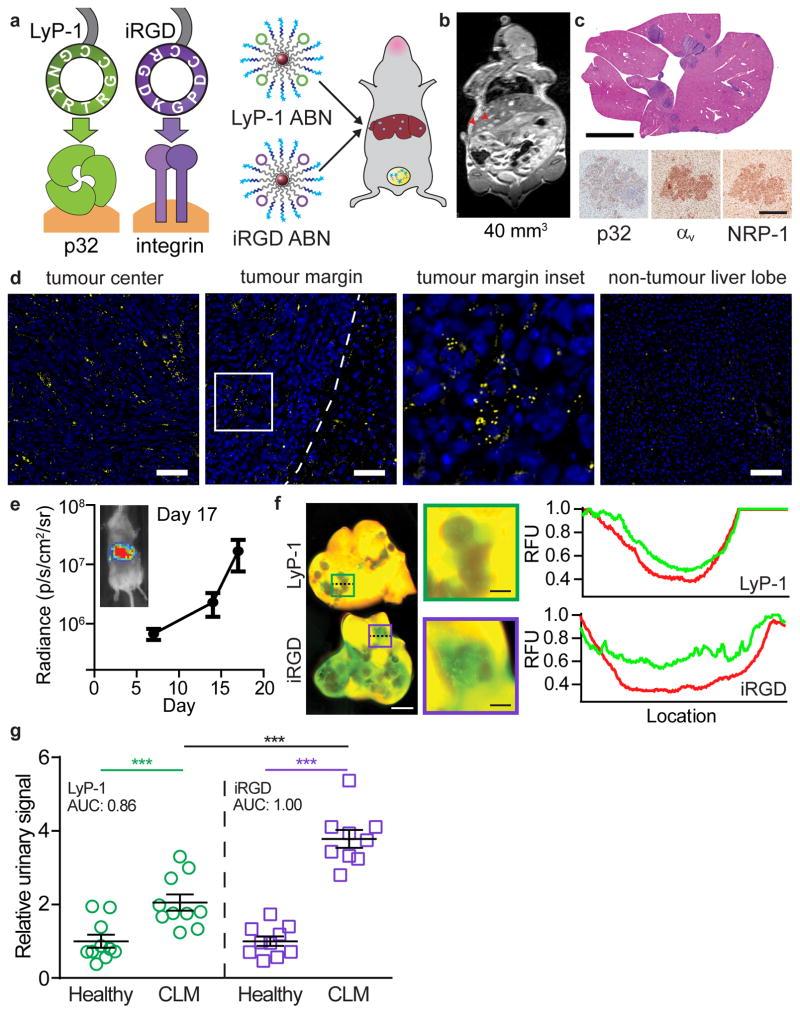
The ability to identify cancer lesions with endogenous biomarkers is currently limited to tumours ~1 cm in diameter. We recently reported an exogenously administered tumour-penetrating nanosensor that sheds, in response to tumour-specific proteases, peptide fragments that can then be detected in the urine. Here, we report the optimization, informed by a pharmacokinetic mathematical model, of the surface presentation of the peptide substrates to both enhance on-target protease cleavage and minimize off-target cleavage, and of the functionalization of the nanosensors with tumour-penetrating ligands that engage active trafficking pathways to increase activation in the tumour microenvironment. The resulting nanosensor discriminated sub-5 mm lesions in human epithelial tumours and detected nodules with median diameters smaller than 2 mm in an orthotopic model of ovarian cancer. We also demonstrate enhanced receptor-dependent specificity of signal generation in the urine in an immunocompetent model of colorectal liver metastases, and activation of the nanosensors in human tumour microarrays when re-engineered as fluorogenic zymography probes.

摘要

利用内源性生物标志物识别癌症病变的能力目前仅限于直径约1厘米的肿瘤。我们最近报道了一种外源性给药的肿瘤穿透纳米传感器,它能响应肿瘤特异性蛋白酶释放肽片段,随后可在尿液中检测到这些片段。在此,我们报告了基于药代动力学数学模型对肽底物表面呈现的优化,以增强靶向蛋白酶切割并最小化非靶向切割,以及对纳米传感器进行功能化,使其带有参与主动运输途径的肿瘤穿透配体,以增加在肿瘤微环境中的激活。所得的纳米传感器能够区分人类上皮肿瘤中小于5毫米的病变,并在卵巢癌原位模型中检测到中位直径小于2毫米的结节。我们还证明,在具有免疫活性的结直肠癌肝转移模型中,尿液中信号产生的受体依赖性特异性增强,并且当重新设计为荧光酶谱探针时,纳米传感器在人类肿瘤微阵列中被激活。

https://cdn.ncbi.nlm.nih.gov/pmc/blobs/d133/5621765/fd5ea208ccf9/nihms856834f1.jpg

文献AI研究员

20分钟写一篇综述,助力文献阅读效率提升50倍。

立即体验

用中文搜PubMed

大模型驱动的PubMed中文搜索引擎

马上搜索

文档翻译

学术文献翻译模型,支持多种主流文档格式。

立即体验